GM Service Manual Online
For 1990-2009 cars only
Makes
🢒
Cadillac
🢒
2007
🢒
CTS
🢒 Remote Functions
Remote Functions
Remote Functions
Master Electrical Component List
Immobilizer Description and Operation
Control Module References
Garage Door Opener (GDO) (UGDO)
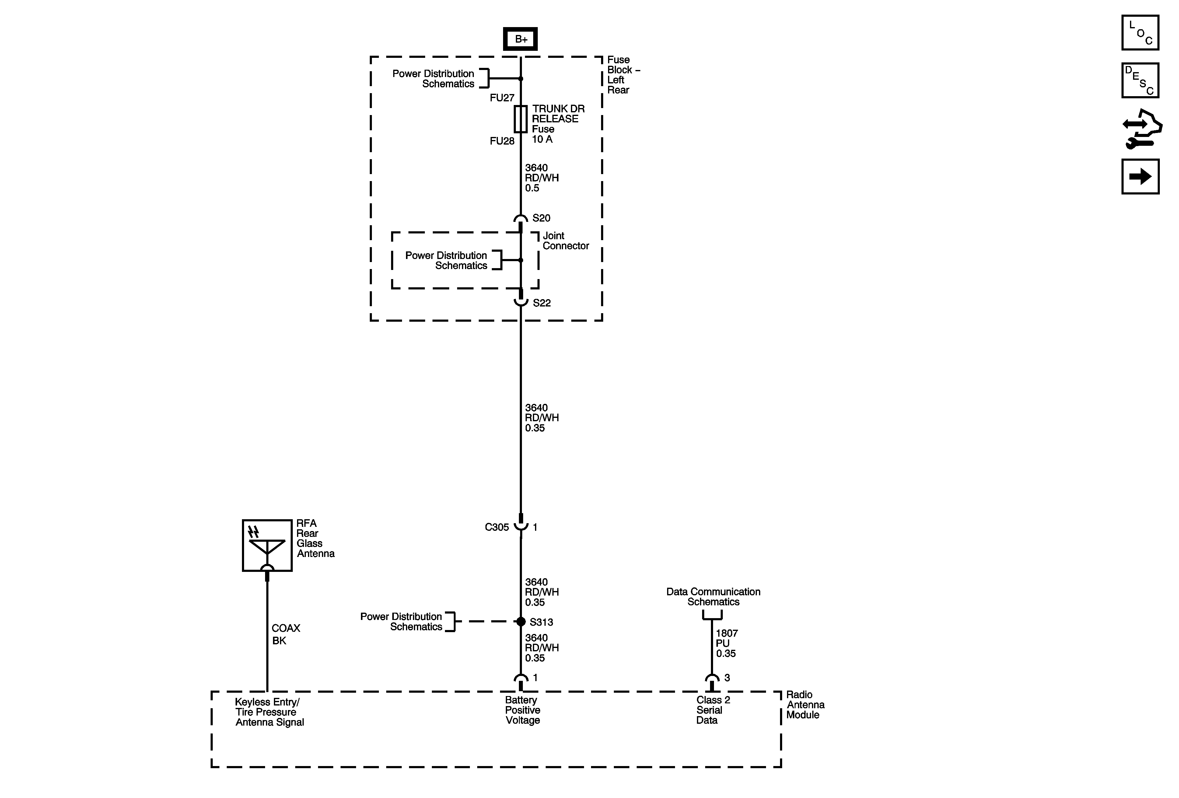
Underhood Fuse Block B+ BUS 2 of 2
Underhood Fuse Block B+ BUS 2 of 2
Left Rear Fuse Block Seat Circuit Breaker, Trunk Relay/Fuse, Amp, Audio, Driver Dr MOD, and Rear DR MOD Fuse
Class 2 Serial Data Bus - LHD (2 of 2)