GM Service Manual Online
For 1990-2009 cars only
Makes
🢒
Cadillac
🢒
2007
🢒
CTS
🢒 Power, Ground, GMLAN BUS
Power, Ground, GMLAN BUS
Power, Ground, and GMLAN Bus
Master Electrical Component List
Data Link Communications Description and Operation
Control Module References
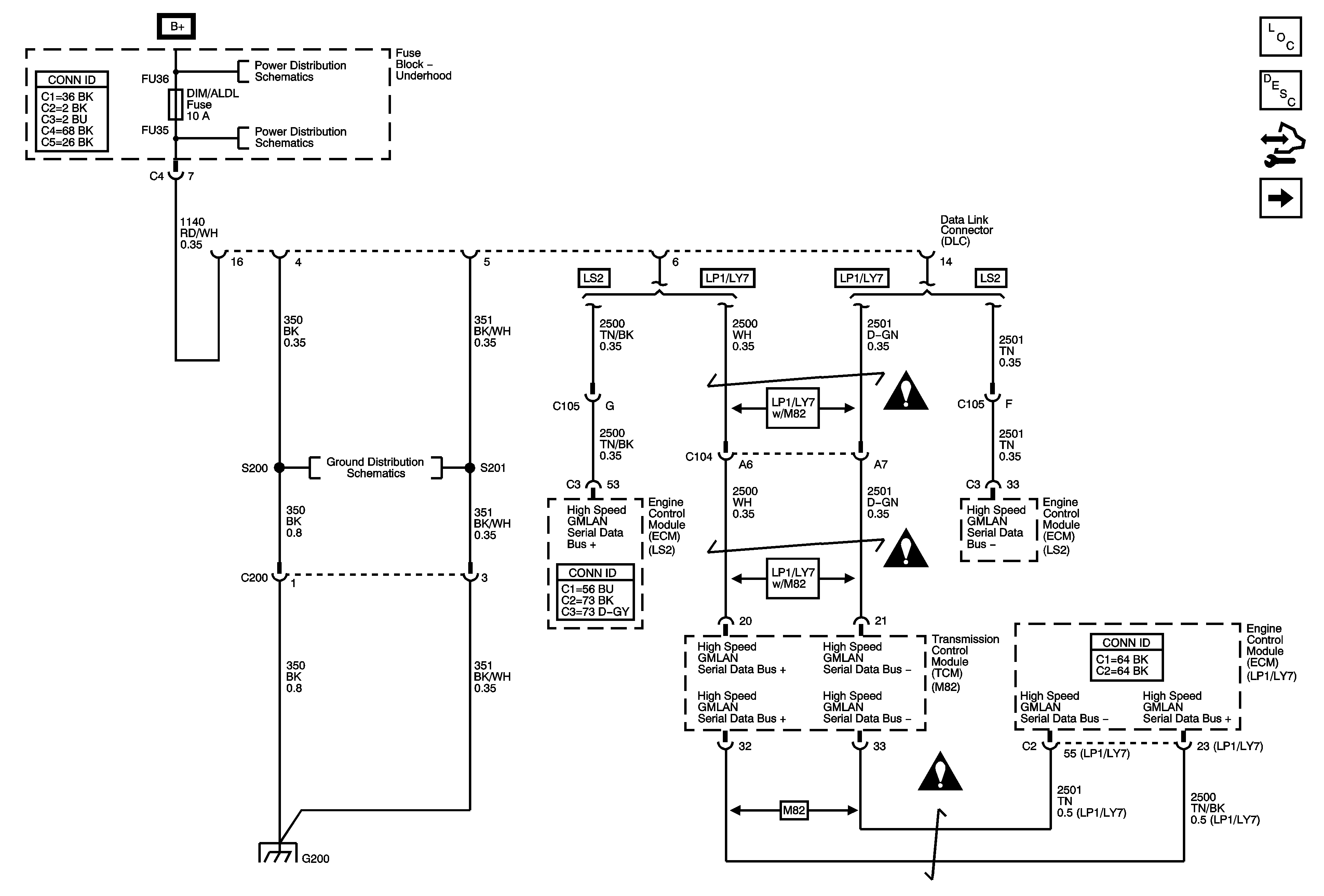
Class 2 Serial Data Bus - LHD (1 of 2)
Underhood Fuse Block DIM/ALDL, Volt Check, Flasher, CCP, ECM/TCM, and ABS Fuses
Underhood Fuse Block DIM/ALDL, Volt Check, Flasher, CCP, ECM/TCM, and ABS Fuses
G200
G200
Computer/Integrating Systems Schematic Icons
Computer/Integrating Systems Schematic Icons
Computer/Integrating Systems Schematic Icons