GM Service Manual Online
For 1990-2009 cars only
Figure 1:

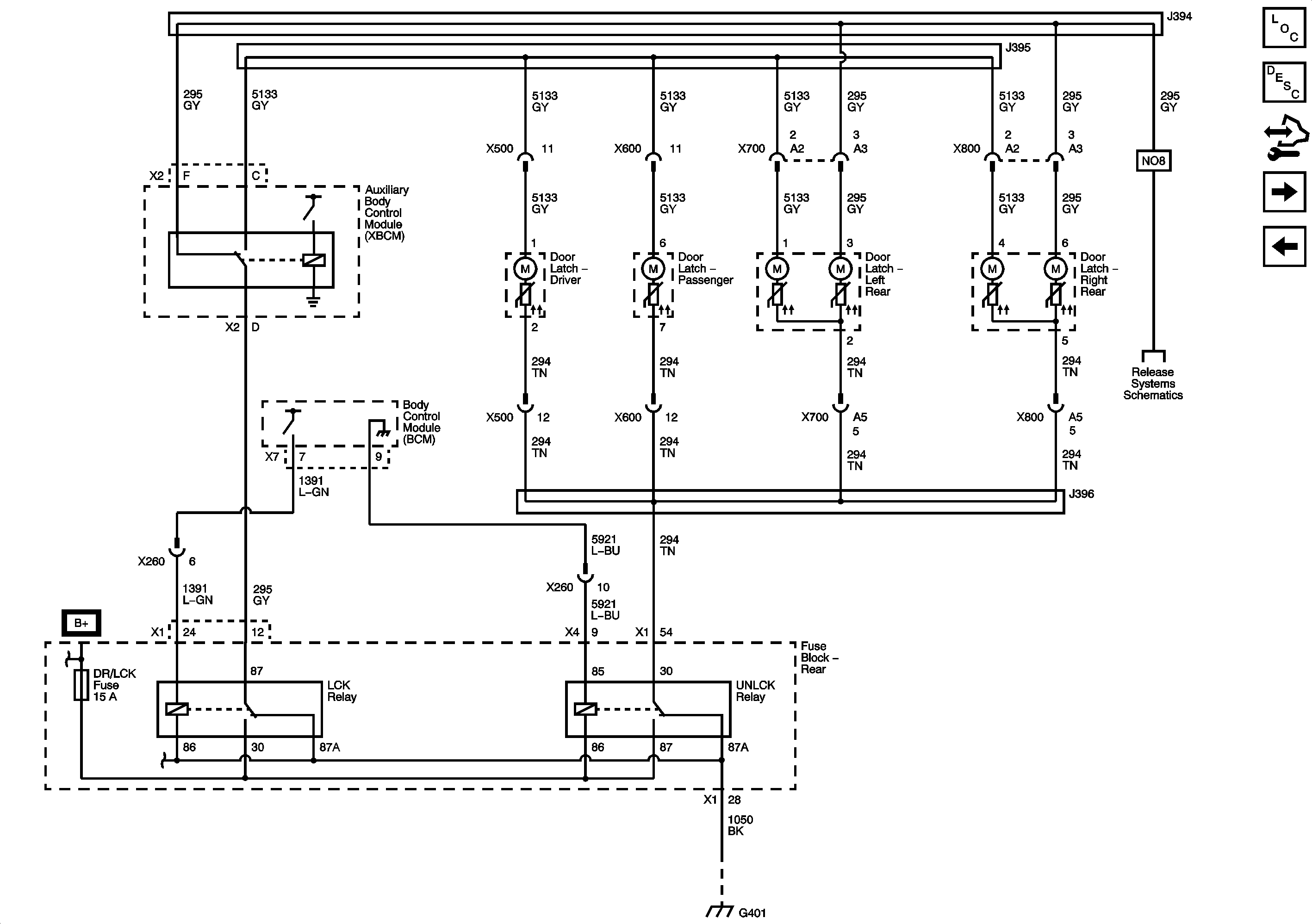
Front Doors


Object Number: 1934501  Size: FS
Master Electrical Component List
Power Door Latch Description and Operation
Control Module References
Rear Doors (without UA2)
Figure 2:

Rear Doors (without UA2)


Object Number: 1934569  Size: FS
Master Electrical Component List
Power Door Latch Description and Operation
Control Module References
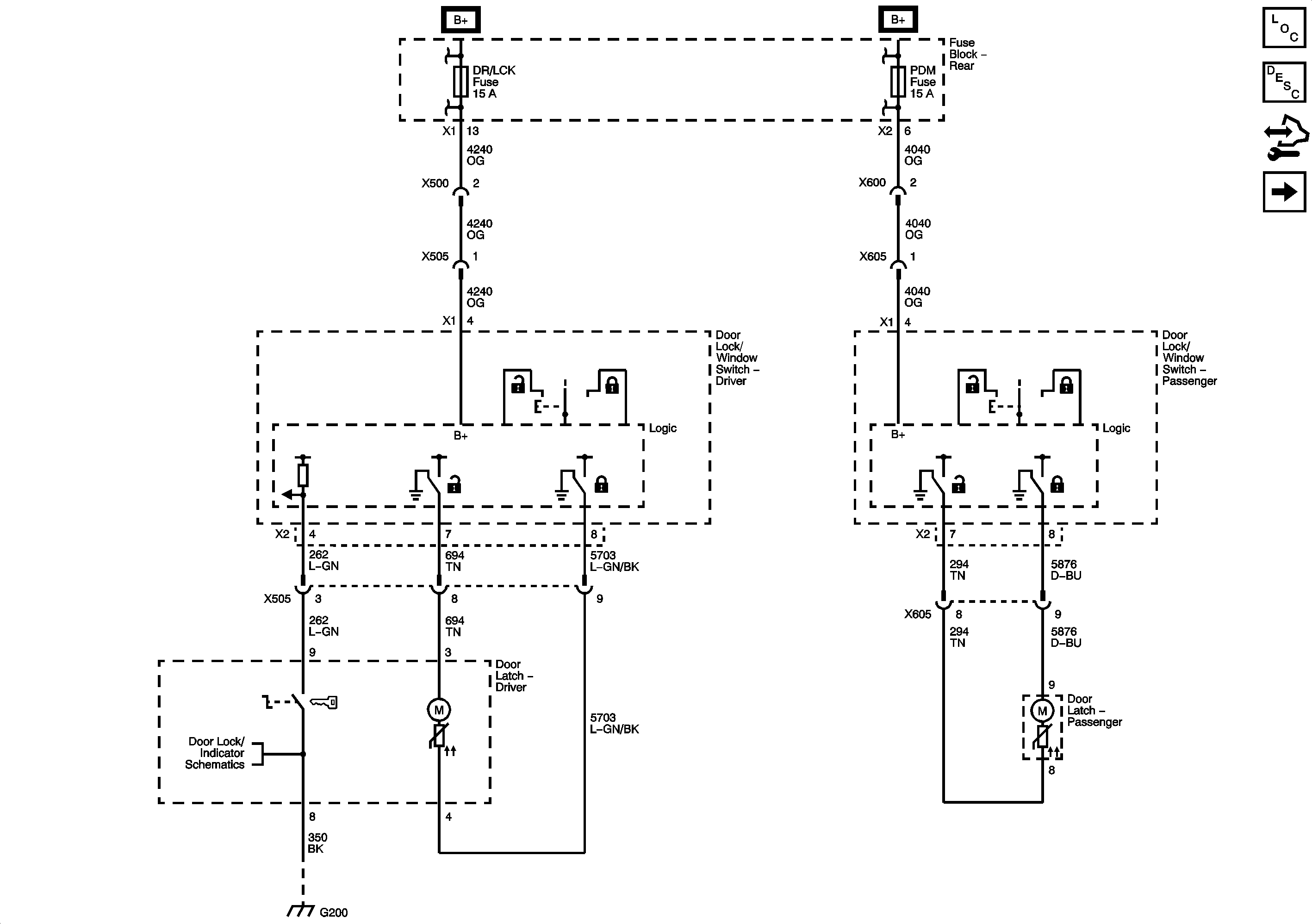
Rear Doors (UA2)
Front Doors
Figure 3:

Rear Doors (UA2)


Object Number: 1934582  Size: FS
Master Electrical Component List
Power Door Latch Description and Operation
Control Module References
Indicators
Rear Doors (without UA2)
Figure 4:

Indicators


Object Number: 1934635  Size: FS
Master Electrical Component List
Power Door Latch Description and Operation
Control Module References
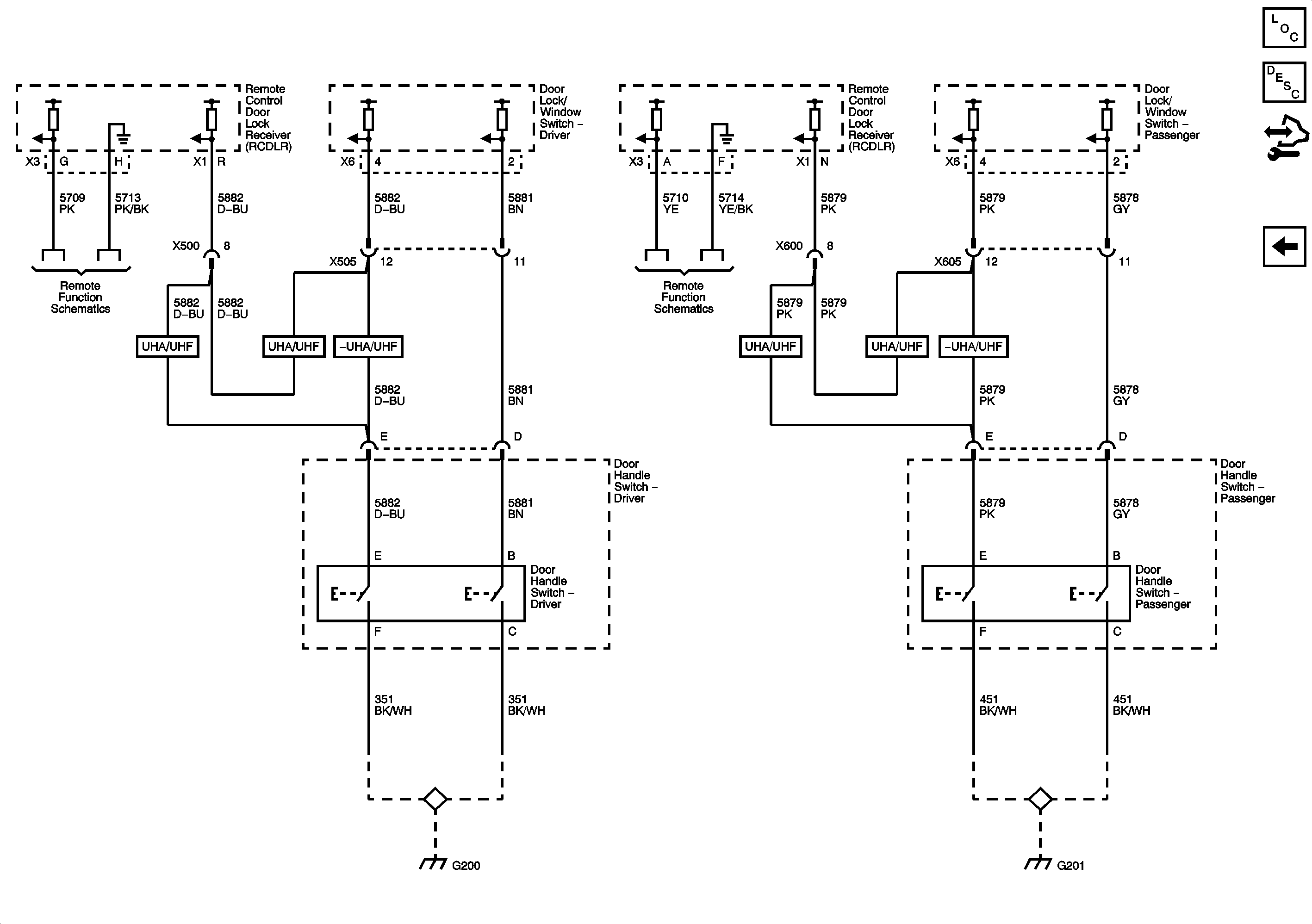
Door Handle Switches
Rear Doors (UA2)
Figure 5:

Door Handle Switches


Object Number: 2009448  Size: FS
Master Electrical Component List
Power Door Latch Description and Operation
Control Module References
Indicators