GM Service Manual Online
For 1990-2009 cars only

Special Tools

    • DT-47678 Transmission Holding Fixture
    • DT-49027 Coil Pin Remover and Installer
    • J 3289-20 Holding Fixture
    • J 6125-1B Slide Hammer with Adapter
    • J 8433 Two Jaw Puller
    • J 35467 One-Way Clutch Tester

    Object Number: 1921421  Size: SH
  1. Install DT-47678  (2) to the transmission clutch housing.
  2. Mount the transmission to a workbench using J 3289-20  (1).
  3. Remove the clutch release cylinder bolts and the clutch release cylinder. Refer to Clutch Concentric Actuator Cylinder Replacement .

  4. Object Number: 1921433  Size: SH
  5. Remove the fill plug (79) and the washer (33).
  6. Remove the drain plug (34) and the washer (33) then drain the transmission fluid.

  7. Object Number: 1921436  Size: SH
  8. Remove the backup lamp switch and washer (208) from the case.

  9. Object Number: 1921440  Size: SH
  10. Remove the output sensor (213) and bolt (215) from the rear extension housing.

  11. Object Number: 2006650  Size: SH

    Important: Prior to the shift lever pin removal, the shift control shaft must be shifted forward into the transmission.

  12. Install DT-49027-1 coil pin puller (2) from DT-49027 onto J 6125-1B  (1).
  13. Position DT-49027-1 coil pin puller (2) directly beneath the shift lever pin (41), then repeatedly pull up on the slide hammer handle until the bottom of the shift lever pin is flush with the machined O.D. of the shift lever rod universal joint.

  14. Object Number: 1998287  Size: SH

    Important: Only rotate the wrench attached to the outer body of DT-49027-2 coil pin remover. The wrench attached to the inner body must remain stationary.

  15. Install DT-49027-2 coil pin remover (2) from DT-49027 onto the top of the shift lever pin (41) and tighten.
  16. Install J 6125-1B  (1) onto DT-49027-2 coil pin remover (2). Repeatedly, pull up on the slide hammer handle until the shift lever pin (41) is removed from the shift lever rod universal joint.

  17. Object Number: 1998288  Size: SH
  18. Remove the shift lever rod universal joint (40) and dampener (102) from the end of the shift control shaft.

  19. Object Number: 2006656  Size: SH
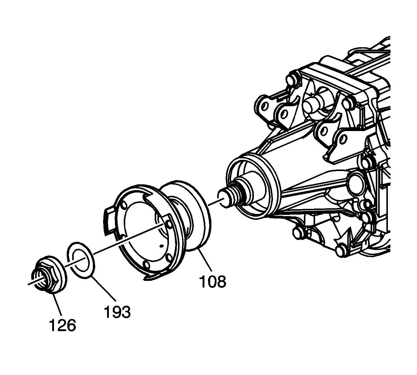
  20. Using a screwdriver, release the staking of the propshaft flange nut (126).
  21. Remove the propshaft flange nut (126) and propshaft flange fluid seal (193).
  22. Remove the propshaft flange (108).

  23. Object Number: 1921442  Size: SH
  24. Remove the 8 bolts (93) from the extension housing (86).
  25. Remove the extension housing.

  26. Object Number: 1413895  Size: SH
  27. Remove the rear output shaft rear bearing spacer (191).
  28. Remove the vehicle speed sensor drive gear (212).
  29. Remove the locking ball (214).
  30. Remove the main shaft bearing oil slinger (107).

  31. Object Number: 1413898  Size: SH
  32. Using J 35467 , remove the clutch housing hole plug (30) from the clutch housing.

  33. Object Number: 1504121  Size: SH
  34. Remove the following components:
  35. • The shift shaft detent plug (36)
    • The shift shaft detent spring (75)
    • The shift shaft detent pin (68)

    Object Number: 1413899  Size: SH
  36. Remove the 10 bolts (27) and retainer (209) from the rear case housing.
  37. Notice: Refer to Machined Surface Damage Notice in the Preface section.

  38. Using a soft-face hammer, separate the rear case housing from the intermediate case housing.
  39. Remove the rear case housing.

  40. Object Number: 1413901  Size: SH
  41. Remove the 2 oil trough bolts (37) and oil trough (20).

  42. Object Number: 1504123  Size: SH
  43. Remove the oil trough pipe (19).
  44. Remove the reverse idler gear shaft bolt (35) and gasket (32).

  45. Object Number: 1413897  Size: SH
  46. Remove the 11 flange bolts retaining the clutch housing. This includes 8 bolts from the front and 3 bolts from the rear.
  47. Notice: Refer to Machined Surface Damage Notice in the Preface section.


    Object Number: 1413902  Size: SH
  48. Using a soft-face hammer, separate the intermediate case from the front clutch housing.
  49. Remove the intermediate case housing.

  50. Object Number: 1413904  Size: SH
  51. Remove the shift shaft selector lever.

  52. Object Number: 1413910  Size: SH
  53. Remove the rear output shaft (111), input shaft bearing (137) and blocking ring (121) from the 6th gear synchronizer assembly.

  54. Object Number: 1413905  Size: SH
  55. Remove the reverse idler gear bearing (136), reverse idler gear (205) and the reverse idler gear shaft (204).

  56. Object Number: 1425647  Size: SH
  57. Remove the 4 bracket bolts from the shift counter lever bracket.

  58. Object Number: 1413907  Size: SH
  59. Stretch snap ring on the front countershaft bearing. Maintain stretch.

  60. Object Number: 1425649  Size: SH
  61. Using a rubber hammer, tap on transmission front case in order to disengage the countershaft bearing's snap ring.

  62. Object Number: 1413909  Size: SH
  63. Stretch the snap ring on the rear input shaft bearing. Maintain stretch.

  64. Object Number: 1425649  Size: SH
  65. Hold the countershaft. Using a soft rubber hammer tap on the transmission front case in order to disengage the snap ring. Separate the input shaft and countershaft from clutch housing.

  66. Object Number: 1425650  Size: SH
  67. Remove the input shaft, countershaft and shift rails as an assembly.

  68. Object Number: 1425652  Size: SH
  69. Separate the shift rails, the input shaft and countershaft.