GM Service Manual Online
For 1990-2009 cars only

Special Tools

    • DT-47678 Transmission Holding Fixture
    • DT-48636 Flange Holder
    • DT-49027 Coil Pin Remover and Installer
    • J 35467 One-Way Clutch Tester
    • J 44731 Input Shaft Seal Installer
    • J 3289-20 Holding Fixture

    Object Number: 1425652  Size: SH
  1. Apply lubricant GM P/N 88862475 (Canadian P/N 88862476 to each gear shift fork and gear shift head. Join the shift rail assembly to the input shaft and countershaft assembly.

  2. Object Number: 1425650  Size: SH
  3. Install the input shaft, countershaft and shift rails as an assembly in the clutch housing.

  4. Object Number: 1413909  Size: SH
  5. Install the snap ring into the groove of the input shaft radial ball bearing.

  6. Object Number: 1413907  Size: SH
  7. Install the snap ring into the groove of the countershaft radial ball bearing.

  8. Object Number: 1425647  Size: SH
  9. Apply threadlocker GM P/N 12345382 (Canadian P/N 10953489) or equivalent to the shift rail bolts.
  10. Notice: Refer to Fastener Notice in the Preface section.

  11. Install the 4 shift rail bolts.
  12. Tighten
    Tighten the bolts to 21 N·m (15 lb ft).


    Object Number: 1413905  Size: SH

    Important: During alignment, ensure that the thread hole of the reverse idler gear shaft (204) aligns with the thread hole of the middle case.

  13. Apply lubricant GM P/N 88862475 (Canadian P/N 88862476 and install the following components:
  14. •  The reverse idler gear bearing (136)
    • The reverse idler gear (205) with the higher boss facing the rear
    • The reverse idler gear shaft (204) with its hole facing outward

    Object Number: 1921486  Size: SH
  15. Apply sealer GM P/N 89020326 (Canadian P/N 89021188) or equivalent to the interface of either case.
  16. Install the shift shaft selector lever.
  17. Notice: Refer to Machined Surface Damage Notice in the Preface section.


    Object Number: 1921487  Size: SH
  18. Apply sealer GM P/N 89020326 (Canadian P/N 89021188) or equivalent to the interface of either case.
  19. Apply lubricant GM P/N 88862475 (Canadian P/N 88862476 to the shift and select lever shaft bearing.
  20. Install the intermediate case housing.

  21. Object Number: 1413897  Size: SH
  22. Install the 8 bolts from the clutch housing and the 3 bolts from the middle case.
  23. Tighten
    Tighten the bolts to 40 N·m (29 lb ft).


    Object Number: 1413910  Size: SH
  24. Apply lubricant GM P/N 88862475 (Canadian P/N 88862476 and install the input shaft bearing (137), blocking ring (121) and the rear output shaft (111).

  25. Object Number: 1504123  Size: SH
  26. Install the oil trough pipe (19).
  27. Install a NEW gasket (32) and the bolt (35) to secure the reverse idler shaft.
  28. Tighten
    Tighten the bolt to 40 N·m (30 lb ft).


    Object Number: 1413901  Size: SH
  29. Install the oil trough (20) and the 2 oil trough bolts (37).
  30. Tighten
    Tighten the bolts to 8.5 N·m (75 lb in).


    Object Number: 1539083  Size: SH
  31. Apply lubricant GM P/N 88862475 (Canadian P/N 88862476 to the following components:
  32. • The tapered roller bearing outer race
    • The cylindrical roller bearing
    • The control sub-assembly holes

    Object Number: 1539084  Size: SH
  33. Apply lubricant GM P/N 88862475 (Canadian P/N 88862476 to the following components:
  34. • The tapered roller bearing of the output shaft
    • The cylindrical roller bearing inner race of counter gear

    Object Number: 1413899  Size: SH
  35. Apply sealer GM P/N 89020326 (Canadian P/N 89021188) or equivalent to the clean interface of either case.
  36. Notice: Refer to Machined Surface Damage Notice in the Preface section.

    Important: Use care when installing the rear case housing so that the oil receiver is not damaged.

  37. Install the rear case housing.
  38. Install the 10 bolts (27) and retainer (209) to the rear case housing.
  39. Tighten
    Tighten the bolts to 40 N·m (29 lb ft).


    Object Number: 1504121  Size: SH
  40. Apply lubricant GM P/N 88862475 (Canadian P/N 88862476 and install the lock ball pin (68).
  41. Install the spring (75) and a NEW plug (36).
  42. Tighten
    Tighten the plug to 24.5 N·m (18 lb ft).


    Object Number: 1413898  Size: SH
  43. Using J 35467 , install a NEW clutch housing hole plug (30) into the clutch housing.
  44. Tighten
    Tighten the bolt to 39.3 N·m (29 lb ft).


    Object Number: 1481566  Size: SH
  45. Using J 44731 , install a NEW input shaft seal (12).

  46. Object Number: 1413895  Size: SH
  47. Align and install the main shaft bearing oil slinger (107).
  48. Grease and install the locking ball (214).
  49. Align and install the vehicle speed sensor drive gear (212).
  50. Install a NEW rear output shaft rear bearing spacer (191).

  51. Object Number: 1921442  Size: SH
  52. Apply sealer GM P/N 89020326 (Canadian P/N 89021188) or equivalent to the interface of either case.
  53. Install the rear extension housing.
  54. Install the 8 bolts (93) into the rear extension housing (86).
  55. Tighten
    Tighten the bolts to 29 N·m (21 lb ft).


    Object Number: 2041024  Size: SH
  56. Install the dampener (102) and shift lever rod universal joint (40) on the end of the shift control shaft.

  57. Object Number: 2041026  Size: SH

    Important: Prior to shift lever pin installation, the shift control shaft must be shifted forward into the transmission.

  58. Position and align the shift lever pin (41) with the hole in the shift lever rod universal joint. Use DT-49027-3 coil pin installer from DT-49027 and a mallet to install the pin (41) to the proper depth.

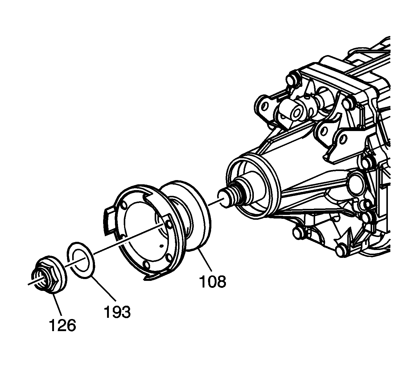
  59. Object Number: 1921441  Size: SH
  60. Install the propshaft flange (108).
  61. Grease and install a NEW propshaft flange fluid seal (193).
  62. Install a NEW propshaft flange nut (126).

Preload Adjustment Procedure


    Object Number: 1921488  Size: SH
  1. Shift the transmission into any gear.
  2. Attach DT-48636 to the output flange.
  3. Hold DT-48636 in order to prevent the output flange from rotating. Install and tighten the output flange nut. Tighten until the looseness is minimum.

  4. Object Number: 1921489  Size: SH
  5. Verify looseness by shaking the output shaft longitudinally.

  6. Object Number: 1921490  Size: SH
  7. Remove DT-48636 from the output flange.
  8. Shift the transmission into NEUTRAL.
  9. Rotate the output flange several times in order to break in the gears, synchronizers and bearings.
  10. Measure the rotational torque/drag torque of the output flange by using a suitable tool. Record this initial rotational torque measurement as value A.

  11. Object Number: 1921488  Size: SH
  12. Attach DT-48636 to the output flange.
  13. Shift the transmission into any gear.
  14. Tighten the nut.
  15. Tighten
    Tighten the nut 220-565 N·m (162-417 lb ft).

  16. Remove the DT-48636 from the output flange.
  17. Shift the transmission into NEUTRAL.
  18. Rotate the output flange several times in order to seat the bearings.
  19. Measure the rotational torque/drag torque of the output flange by using a suitable tool. Record this measurement as value B.
  20. Subtract value A from value B. Verify that the resulting measurement is within the specified range.
  21. Specification
    The rotational torque specification is .45-1.35 N·m (4-12 lb in).

  22. Repeat the previous steps until you have confirmed that the rotational torque specification is reached then stake the nut in place. If the rotational torque requirement has been exceeded, replace the spacer (191) and repeat steps 2-16.

  23. Object Number: 1921440  Size: SH
  24. Install the output sensor (213) and bolt (215) into the rear extension housing.
  25. Tighten
    Tighten the bolt to 8 N·m (71 lb in).


    Object Number: 1921436  Size: SH
  26. Install a NEW backup lamp washer (208) and switch into the case.
  27. Tighten
    Tighten the switch to 44 N·m (32 lb ft).


    Object Number: 1921433  Size: SH
  28. Install the NEW gaskets (33), drain plug (34) and fill plug (79).
  29. Tighten
    Tighten both plugs to 37 N·m (27 lb ft).

  30. Install the clutch release cylinder and the clutch release cylinder bolts. Refer to Clutch Concentric Actuator Cylinder Replacement .

  31. Object Number: 1921421  Size: SH
  32. Remove the DT-47678  (2) and J 3289-20  (1) from the transmission clutch housing.