GM Service Manual Online
For 1990-2009 cars only
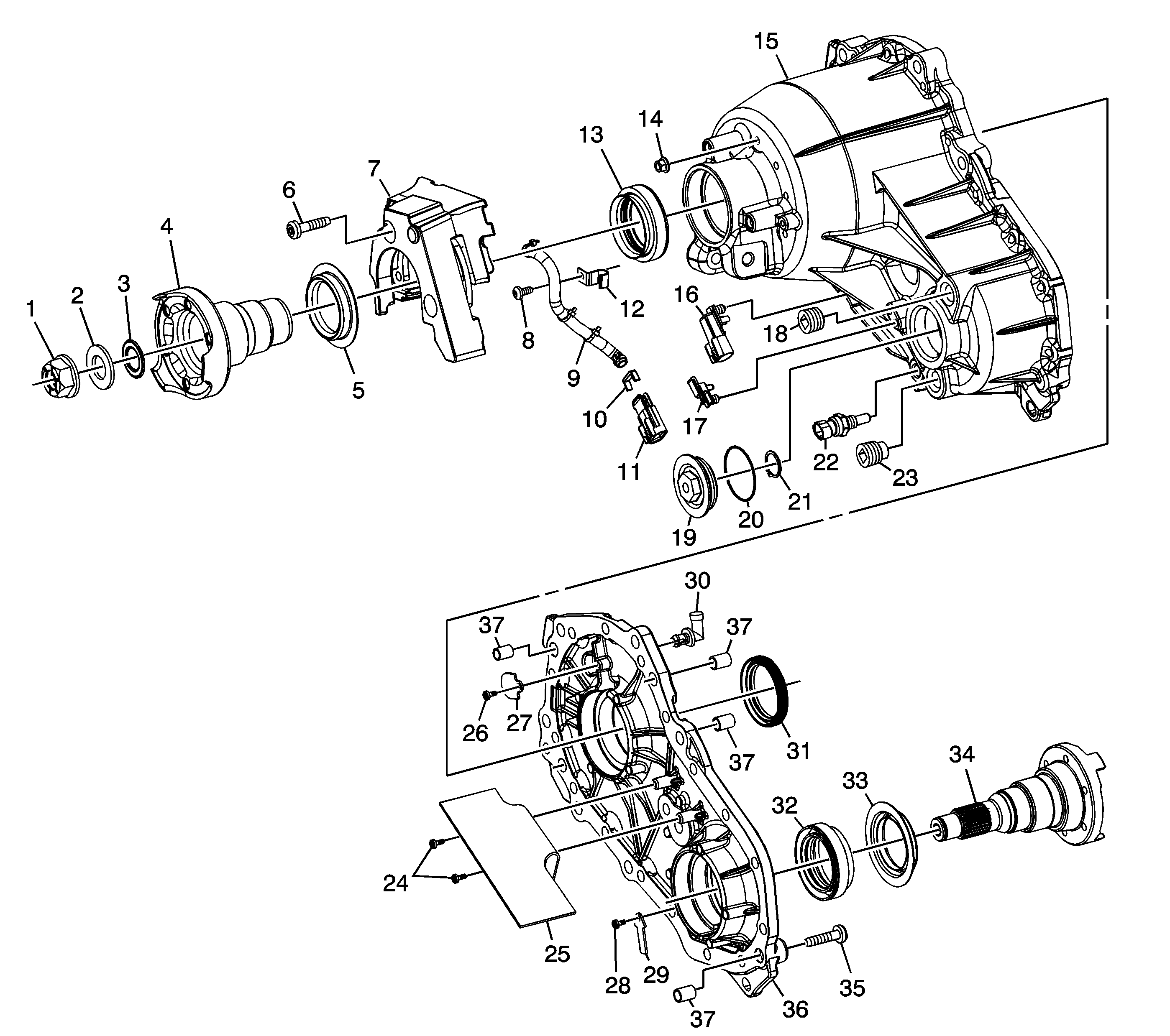
Figure 1:

Case Components


Object Number: 1907138  Size: LF
(1)Transfer Case Rear Output Shaft Flange Nut
(2)Transfer Case Rear Output Shaft Thrust Washer
(3)Transfer Case Rear Output Shaft Flange O-Ring Seal
(4)Transfer Case Rear Output Shaft Flange Assembly
(5)Transfer Case Rear Output Shaft Seal Dirt Deflector
(6)Transfer Case Vibration Dampener Bolt
(7)Transfer Case Vibration Dampener
(8)Transfer Case J-Clip Bolt
(9)Transfer Case Clutch Coil Harness Protector
(10)Transfer Case Clip
(11)Transfer Case Coil Connector Assembly
(12)Transfer Case J-Clip
(13)Transfer Case Rear Output Shaft Seal
(14)Transfer Case Coil Nuts (Qty: 3)
(15)Transfer Case - Rear Half
(16)Transfer Case Clutch Resistor
(17)Transfer Case Clip
(18)Transfer Case Oil Fill Plug
(19)Transfer Case Front Output Shaft Hole Plug
(20)Transfer Case Front Output Shaft Hole Plug O-Ring Seal
(21)Transfer Case Front Output Shaft Bearing Retaining Ring
(22)Transfer Case Temperature Sensor Assembly
(23)Transfer Case Oil Drain Plug - Magnetic
(24)Transfer Case Front Output Shaft Drive Chain Snubber Bolts (Qty: 2)
(25)Transfer Case Front Output Shaft Drive Chain Snubber
(26)Transfer Case Vent Baffle Bolt
(27)Transfer Case Vent Baffle
(28)Transfer Case Oil Pump Suction Hose Bolt
(29)Transfer Case Oil Pump Suction Hose Clamp
(30)Transfer Case Vent Assembly
(31)Transfer Case Front Output Shaft Seal
(32)Transfer Case Input Shaft Seal
(33)Transfer Case Front Output Shaft Seal Dirt Deflector
(34)Transfer Case Front Output Shaft
(35)Transfer Case Half Bolt
(36)Transfer Case - Front Half
(37)Transfer Case Half Location Pin
(37)Transfer Case Location Pin
(37)Transfer Case Location Pin
(37)Transfer Case Location Pin
Figure 2:

Internal Components


Object Number: 1907139  Size: MF
(1)Transfer Case Rear Output Shaft Rear Bearing Assembly
(2)Transfer Case Coil Assembly
(3)Transfer Case Shim
(4)Transfer Case Thrust Bearing
(5)Transfer Case Rotor Assembly
(6)Transfer Case Balls
(7)Transfer Case Apply Cam
(8)Transfer Case Wave Spring
(9)Transfer Case Retaining Ring
(10)Transfer Case Clutch Pack Assembly, Plate Kit
(11)Transfer Case Armature
(12)Transfer Case Pressure Plate
(13)Transfer Case Friction Plate
(13)Transfer Case Friction Plate
(14)Transfer Case Separator Plate
(14)Transfer Case Separator Plate
(15)Transfer Case Clutch Hub
(16)Transfer Case Thrust Plate
(17)Transfer Case Clutch Pack Housing
(18)Transfer Case Front Output Shaft Drive Sprocket Spacer
(19)Transfer Case Front Output Shaft Drive Chain Assembly
(20)Transfer Case Front Output Shaft Drive Sprocket
(21)Transfer Case Front Output Shaft Drive Sprocket Thrust Washer
(22)Transfer Case Front Output Shaft Drive Sprocket Bearing Assembly
(23)Transfer Case Front Output Shaft Drive Sprocket Thrust Washer
(24)Transfer Case Oil Pump Assembly
(25)Transfer Case Input Shaft Assembly
(26)Transfer Case Input Shaft Bearing Assembly
(27)Transfer Case Front Output Shaft Rear Bearing Assembly
(28)Transfer Case Front Output Shaft Driven Sprocket
(29)Transfer Case Front Output Shaft Driven Sprocket Spacer
(30)Transfer Case Front Output Shaft Front Bearing Assembly