GM Service Manual Online
For 1990-2009 cars only
Figure 1:

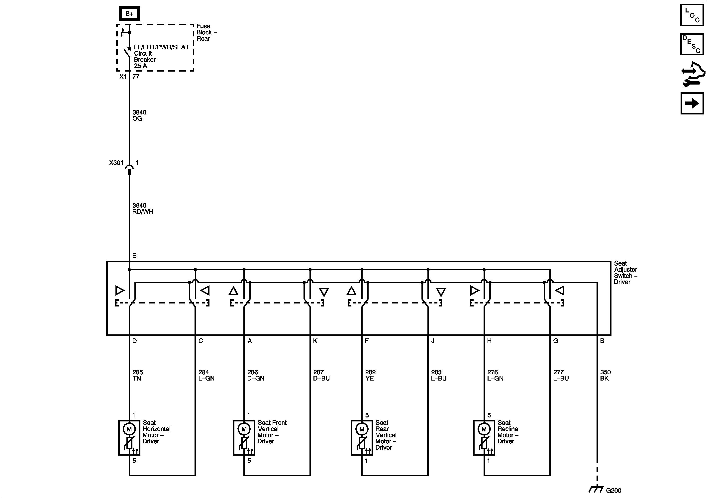
without A45


Object Number: 1930436  Size: FS
Master Electrical Component List
Power Seats System Description and Operation
Control Module References
A45 Module Power and Switches
Figure 2:

A45 Module Power and Switches


Object Number: 1930469  Size: FS
Master Electrical Component List
Power Seats System Description and Operation
Control Module References
A45 Motor Position Sensors
LHD without A45
Figure 3:

A45 Motor Position Sensors


Object Number: 1930474  Size: FS
Master Electrical Component List
Power Seats System Description and Operation
Control Module References
A45 Module Ground, Horizontal, Vertical, Recline and Lumbar Motors
A45 Module Power and Switches
Figure 4:

A45 Module Ground, Horizontal, Vertical, Recline and Lumbar Motors


Object Number: 1930485  Size: FS
Master Electrical Component List
Power Seats System Description and Operation
Control Module References
A45 Motor Position Sensors