GM Service Manual Online
For 1990-2009 cars only

Special Tools

    • DT 47678 Transmission Holding Flange
    • DT 47678-10 Transmission Holding Flange Adapter
    • DT 49139 Hub Remover Tool
    • DT 49293 Gear Select/Skip Shift Solenoid Socket
    • J 6125-1B Slider Hammer
    • J 8433 Universal Bridge Puller
    • J 08614-A Pinion Flange Holder and Remover
    • J 08614-20 Forcing Screw
    • J 3289-20 Holding Fixture
    • J 22888-20A Puller
    • J 23907 Slide Hammer
    • J 36017 Valve Seal Remover
    • J 39431 5th/6th Driven Gear Puller
    • J 39431-3 5th Gear Puller Adapter Bolts
    • J 44873-3 Mounting Bolts

For equivalent regional tools, refer to Special Tools.

Extension Housing Removal


    Object Number: 2102194  Size: SH
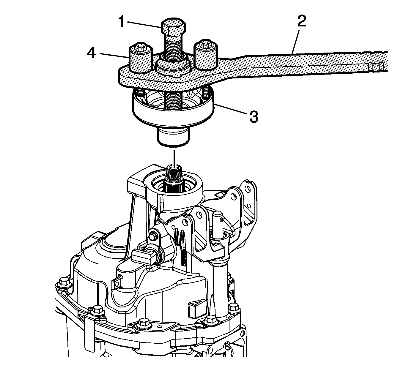
  1. Install the DT 47678 flange  (2) and the DT 47678-10 flange adapter  (3).
  2. Mount the transmission on a workbench using the J 3289-20 holding fixture  (1).
  3. Rotate the transmission into a horizontal position.
  4. Remove the transmission drain plug and drain the transmission fluid.
  5. Shift the transmission into NEUTRAL (N).

  6. Object Number: 2102195  Size: SH
  7. Remove the shifter cover plate bolts.
  8. Remove the shifter cover plate.

  9. Object Number: 2187584  Size: SH
  10. Install the J 08614-A holder  (3) with the J 08614-20 mounting bolts  (4) to the propshaft transmission yoke.
  11. Using a socket wrench, remove the propshaft transmission yoke nut (1).
  12. Remove the propshaft transmission yoke washer (2).

  13. Object Number: 2187741  Size: SH
  14. Using J 08614-A holder  (2), J 08614-20 mounting bolts  (4), and J 08614-A forcing screw  (1), remove the propshaft transmission yoke (3).

  15. Object Number: 2187742  Size: SH
  16. Remove the O-ring (1) from propshaft or propshaft transmission yoke.

  17. Object Number: 2102198  Size: SH
  18. Remove the rear extension housing bolts and the rear extension housing.

Reverse Speed Gear Removal


    Object Number: 2102199  Size: SH
  1. Remove the plug (1), spring (2), and shift detent roller (3).

  2. Object Number: 2102200  Size: SH
  3. Remove the shift guide rollpin (1).
  4. Remove the shift shaft extension (2).
  5. Remove the extension housing main shaft bearing race (3).

  6. Object Number: 2102202  Size: SH
  7. Remove the following parts in order:
  8. • The snap ring (1)
    • The speed sensor rotor (2)
    • The locking ball (3)

    Object Number: 2102203  Size: SH
  9. Remove the rear bearing retainer ring (1).
  10. Remove the spacer (3).
  11. Remove the mainshaft rear roller bearing (2).
  12. Remove the spacer (3).

  13. Object Number: 2102205  Size: SH
  14. Remove the retainer ring (1).
  15. Remove the reverse gear thrust washer (2).
  16. Remove the reverse gear (3).
  17. Remove the reverse gear caged needle bearing (4).
  18. Remove the reverse gear blocking ring assembly (5), which includes the following components:
  19. 14.1. Reverse drive gear inner cone (6)
    14.2. Reverse drive gear outer cone (7)
    14.3. Reverse gear blocking ring (8)

Reverse Shift Fork Removal


    Object Number: 2102206  Size: SH
  1. Remove the reverse synchronizer retainer ring.
  2. Remove and discard the reverse shift fork retainer ring.

  3. Object Number: 4810  Size: SH
  4. Scribe a mark on the synchronizer hub and on the sleeve. This will help you to reinstall the parts in the same position.

  5. Object Number: 2102207  Size: SH
  6. Remove the reverse synchronizer sleeve and shift fork (1) and inserts (2).
  7. Pry to remove the reverse synchronizer hub (3).
  8. Remove the locking ring (4).
  9. Remove the two piece thrust washer (5).

Countershaft Gear Removal


    Object Number: 1887622  Size: SH
  1. Remove the counter shaft retainer ring.

  2. Object Number: 2102208  Size: SH
  3. Remove the countershaft gear using J 22888-20A puller .

  4. Object Number: 1887531  Size: SH
  5. Remove the countershaft retainer and spacer.

  6. Object Number: 1887533  Size: SH
  7. Remove the gear from the countershaft.

  8. Object Number: 1887534  Size: SH
  9. Remove the needle bearing from the countershaft.

  10. Object Number: 1887536  Size: SH
  11. Remove the spacer from the countershaft.

  12. Object Number: 1887537  Size: SH
  13. Remove the retainer clip from the countershaft.

  14. Object Number: 1887535  Size: SH
  15. Remove the 5th/6th speed shift fork retainer ring.

5th/6th Speed Driven Gear Removal


    Object Number: 2102209  Size: SH
  1. Using the J 8433 puller  (1), J 39431 gear remover  (3), and the J 39431-3 adapter bolts  (2), remove the 5th/6th speed driven gear.

  2. Object Number: 1887538  Size: SH
  3. Remove the following components:
  4. 2.1. The 5th/6th shift fork
    2.2. The synchronizer sleeve
    2.3. The synchronizer inserts
    2.4. The speed drive gear synchronizer blocking ring
    2.5. The speed drive gear friction cone
    2.6. The speed drive gear inner cone

    Object Number: 2102210  Size: SH
  5. Install the DT 49139 remover  (2) between the synchronizer hub assembly and synchronizer blocking ring.
  6. Remove the synchronizer hub assembly with J 6125-1B slide hammer  (1).

  7. Object Number: 1887543  Size: SH
  8. Remove the following components:
  9. 5.1. The speed drive gear synchronizer blocking ring
    5.2. The speed drive gear friction cone
    5.3. The speed drive gear inner cone

    Object Number: 1887546  Size: SH
  10. Remove the 6th driven gear, caged needle bearing, and 2 spacers.

Transmission Case Removal


    Object Number: 2102211  Size: SH
  1. Remove the gear select/skip shift solenoid (1) using DT 49293 socket  (2).

  2. Object Number: 2102212  Size: SH
  3. Remove the shift detent assembly (1).

  4. Object Number: 2102214  Size: SH
  5. Remove 9 of the 11 clutch housing to transmission case bolts (1).
  6. Rotate the transmission into the vertical position.

  7. Object Number: 2102215  Size: SH
  8. Remove the last 2 clutch housing to transmission case bolts (2).
  9. Remove the shift lever guide bolts (1).

  10. Object Number: 2102217  Size: SH
  11. Remove the magnets (1) from the transmission case.

  12. Object Number: 2102218  Size: SH
  13. Remove the transmission case (1) and the select control lever assembly (2) together as follows:
  14. 8.1. Remove the select control lever assembly pin.
    8.2. Slide the transmission case up and off of the gear clusters and the shift shaft components.
    8.3. Hold the select control lever assembly against the guide plate in order to prevent the release of the detent ball and the spring.
    8.4. Remove the select control lever assembly from the transmission case.

Oil Filter Removal


    Object Number: 1938417  Size: SH

    Note: Remove the oil filter before removing the shift shaft assemblies and gear clusters.

  1. Attach J 36017 tool over oil filter. Ensure that the tool grasps the oil filter where it contacts the adapter housing.
  2. Slide the collar of J 36017 tool down to secure the oil filter.

  3. Object Number: 2187582  Size: SH
  4. Using J 23907 slide hammer  (1) and J 36017 remover  (2), remove the oil filter.

Shift Shaft Assemblies and Gear Cluster Removal


    Object Number: 2102221  Size: SH
  1. Rotate the 5th/6th and the reverse shift shaft levers off the shift interlock plate.
  2. Remove the 5th/6th and the reverse shift shaft assembly.

  3. Object Number: 2102222  Size: SH
  4. Remove the countershaft. Lift up the mainshaft enough in order to remove the countershaft.

  5. Object Number: 2102223  Size: SH
  6. Remove the mainshaft and the shift shaft components as an assembly.
  7. Remove the shift shaft assembly from the mainshaft.

  8. Object Number: 2102224  Size: SH
  9. Remove the 4th gear blocking ring assembly, which includes the following components:
  10. 6.1. 4th speed drive gear blocking ring (2)
    6.2. 4th speed drive gear outer cone (3)
    6.3. 4th speed drive gear inner cone (4)
  11. Remove the input shaft (1).