GM Service Manual Online
For 1990-2009 cars only
Makes
🢒
Cadillac
🢒
1997
🢒
Catera
🢒
Engine
🢒
Engine Electrical
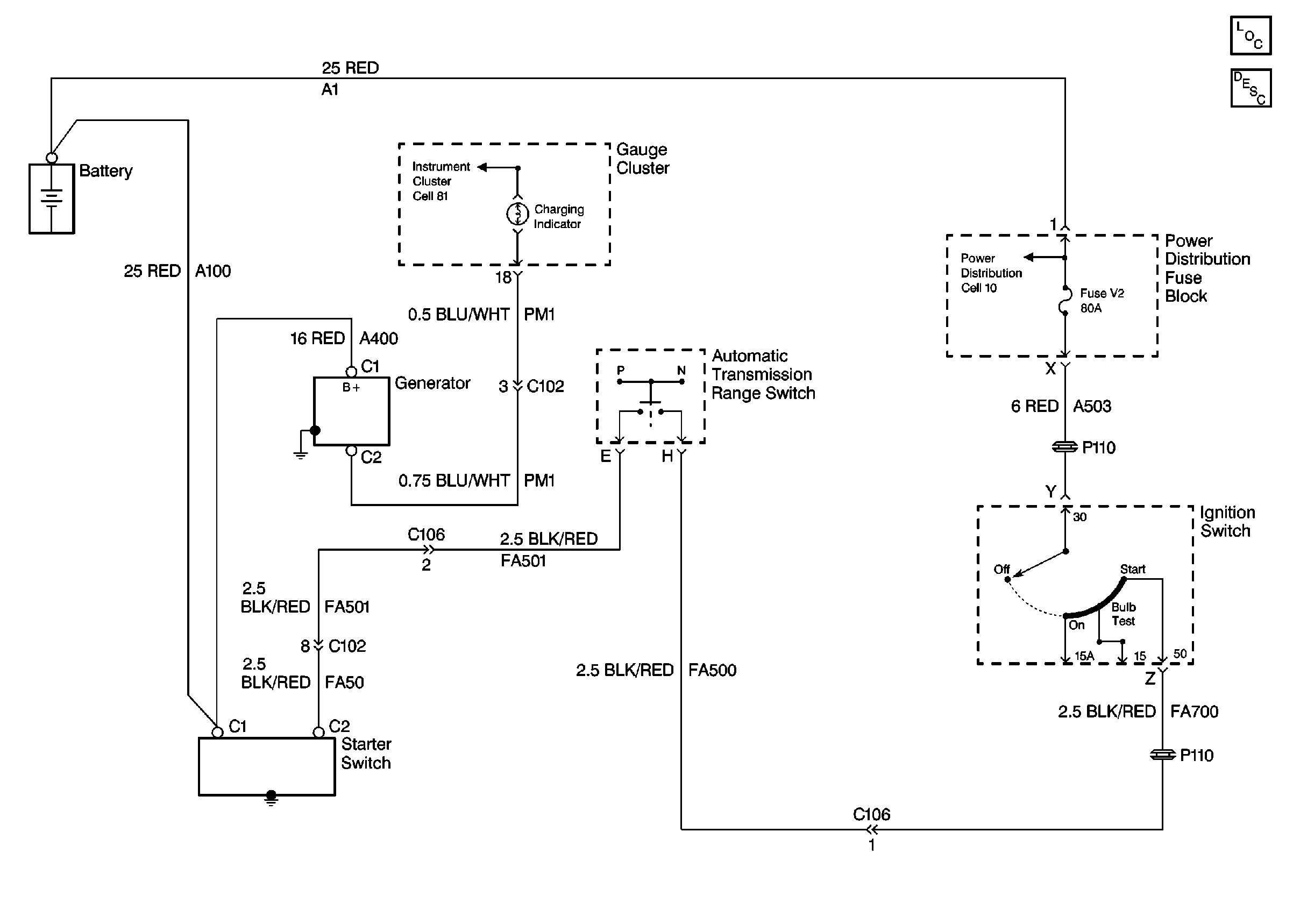
🢒 Starting and Charging Schematics
Cell 30
Engine Electrical Components
Starting System Circuit Description