GM Service Manual Online
For 1990-2009 cars only

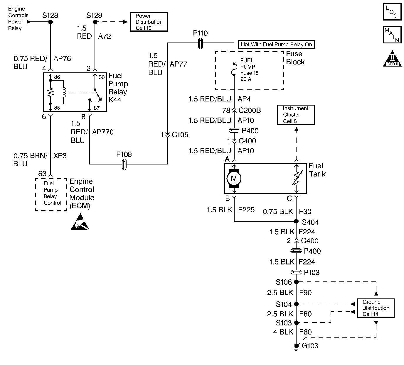
Object Number: 70474  Size: LF
Engine Controls Components
Cell 20: Fuel Controls
OBD II Symbol Description Notice
Handling ESD Sensitive Parts Notice

Circuit Description

The Fuel Pump relay coil is supplied power via the Engine Controls Power Relay (Switched B+). The Engine Control Module (ECM) controls the relay by grounding the control circuit via an internal solid state device called a driver. The primary function of the driver is to supply the ground for the component being controlled. Each driver has a fault line which is monitored by the ECM. When the ECM is commanding a component on, the voltage of the control circuit should be low (near 0 volts). When the ECM is commanding the control circuit to a component off, the voltage potential of the circuit should be high (near battery voltage). If the fault detection circuit senses a voltage other than what is expected, this DTC will set.

When the ECM detects any reference pulses from the Crankshaft Position sensor, the ECM will enable the fuel pump. The relay is used in order to control the high current flow to the fuel pump. This allows the ECM driver to only have to handle the relatively low current used by the relay.

Conditions for Running the DTC

Short to ground and open circuit:

Tested only during powerdown phase.

Short to battery voltage:

Tested continuously.

Conditions for Setting the DTC

A short to ground, an open circuit, or a short to battery voltage detected on the control circuit.

Action Taken When the DTC Sets

The ECM illuminates the malfunction indicator lamp (MIL) and records the operating conditions in the Freeze Frame on the second consecutive drive trip that the diagnostic runs and fails.

Conditions for Clearing the MIL/DTC

    • The ECM turns OFF the MIL after three consecutive drive trips that the diagnostic runs and passes.
    • A History DTC clears after forty consecutive warm-up cycles in which no failures are reported by this diagnostic or any other emission related diagnostic.
    • The ECM battery voltage is interrupted.
    • The scan tool clears the MIL/DTC.

Diagnostic Aids

Use the Connector Test Adapter Kit J 35616 for any test that requires probing the ECM harness connector or a component harness connector. Using this kit will prevent damage to the harness connector terminals.

Check for the following conditions:

    • Poor connections at the ECM or at the component. Inspect the harness connectors for any backed out terminals, improper mating, broken locks, improperly formed or damaged terminals, and poor terminal to wire connection. Refer to Engine Control Module Diagnosis for the proper procedure.
    • Misrouted harness. Inspect the harness in order to ensure that the harness is not routed too close to any high voltage wires such as spark plug leads, or too close to any high current devices such as the alternator, the motors, the solenoids, etc.
    • Damaged harness. Inspect the wiring harness for any damage. If the harness appears to be OK, observe the scan tool while moving the related connectors and the wiring harnesses. A change in the display may help in order to locate the fault.

Refer to Symptoms for the Intermittents.

Test Description

The number(s) below refer to the step numbers on the diagnostic table:

  1. Listen for an audible click when the relay operates. Repeat the commands as necessary.

  2. This check can detect a partially shorted coil which would cause an excessive current flow. Leaving the circuit energized for 2 minutes allows the coil to warm up. When warm, the coil may open (amps drop to 0), or short (goes above 0.75 amp).

  3. It is important to identify and test the relay coil terminals in order to avoid improper diagnosis.

  4. If no trouble is found in the control circuit or the connection at the ECM, the ECM may be damaged, however, this is an extremely unlikely failure.

DTC P0230 - Fuel Pump Control Circuit

Step

Action

Value(s)

Yes

No

1

Did you perform the Powertrain On-Board Diagnostic (OBD) System check?

--

Go to Step 2

Go to Powertrain On Board Diagnostic (OBD) System Check

2

  1. Turn on the ignition with the engine off.
  2. Command the relay on and off with the scan tool.

Does the relay turn on and off with each command?

--

Go to Step 3

Go to Step 5

3

  1. Turn off the ignition.
  2. Disconnect the ECM.
  3. Jumper the Engine Controls Power Relay control circuit to ground.
  4. Use the DVM J 39200 on 10 Amp scale in order to measure the current from the fuel pump relay control circuit in the ECM harness connector to ground for 2 minutes.

Does the current draw measure within the range shown?

0.1-0.75 A

Refer to Diagnostic Aids

Go to Step 4

4

  1. Turn off the ignition.
  2. Disconnect the fuel pump relay.
  3. Use the DVM J 39200 in order to measure the resistance from the relay control circuit in the ECM harness connector to ground.

The DVM should display an infinite resistance.

Does the DVM display an infinite resistance?

--

Go to Step 11

Go to Step 9

5

  1. Turn off the ignition.
  2. Disconnect the fuel pump relay.
  3. Connect the test light J 34142-B between the relay coil terminals in the relay harness connector.
  4. Turn on the ignition.
  5. Command the fuel pump relay on and off with the scan tool.

Does the test light turn on and off with each command?

--

Go to Step 8

Go to Step 6

6

Probe the Switched B+ circuit in the fuel pump relay harness connector with the test light connected to ground.

The test light should illuminate.

Does the test light illuminate?

--

Go to Step 7

Go to Step 10

7

  1. Turn off the ignition.
  2. Reconnect the fuel pump relay.
  3. Disconnect the ECM.
  4. Jumper the Engine Controls Power Relay control circuit to ground.
  5. Probe the Fuel Pump relay control circuit in the ECM harness connector with a fused jumper wire connected to ground.

Does the relay operate?

--

Go to Step 12

Go to Step 9

8

Check the connections at the fuel pump relay.

Was a problem found and corrected?

--

Go to Step 14

Go to Step 11

9

Repair the fuel pump relay control circuit.

Is the action complete?

--

Go to Step 14

--

10

Repair the Switched B+ circuit to the fuel pump relay.

Is the action complete?

--

Go to Step 14

--

11

Replace the fuel pump relay.

Is the action complete?

--

Go to Step 14

--

12

Check for a poor connection or poor terminal tension at the ECM harness connector. Refer to Electrical Diagnosis in Engine Electrical, and Troubleshooting Procedures for the proper procedure. Also, refer to Checking Terminal Contact in Engine Control Module Diagnosis .

Was a problem found and corrected?

--

Go to Step 14

Go to Step 13

13

Important: This vehicle is equipped with a Theft Deterrent System which interfaces with the Engine Control Module (ECM). Program the new ECM with the frequency code of the theft deterrent module that is currently on the vehicle.

Replace the ECM. Refer to Engine Control Module Replacement/Programming .

Is the action complete?

--

Go to Step 14

--

14

  1. Clear the DTCs with the scan tool.
  2. Turn off the ignition for 15 seconds.
  3. Operate the vehicle within the conditions that are required for this diagnostic to Run. Refer to Conditions for Running the DTC.
  4. Check for any DTCs.

Is this DTC set?

--

Go to Step 2

Go to Step 15

15

Were there any additional DTCs noted during the Powertrain OBD System Check that have not been diagnosed?

--

Go to the applicable DTC table

The System is OK