GM Service Manual Online
For 1990-2009 cars only
Makes
🢒
Cadillac
🢒
1998
🢒
Catera
🢒
HVAC
🢒
HVAC Systems - Automatic
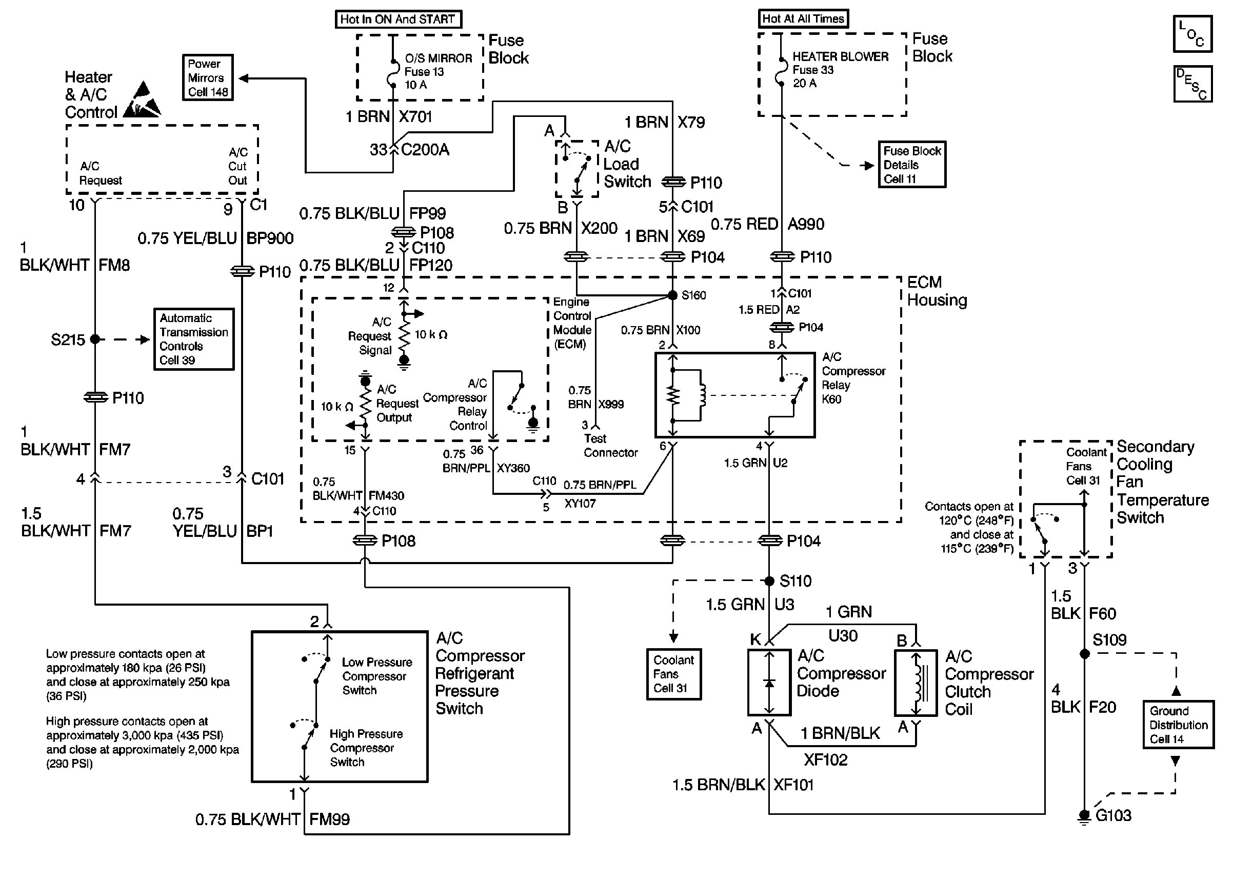
🢒 HVAC Compressor Control Schematics
Cell 67