GM Service Manual Online
For 1990-2009 cars only

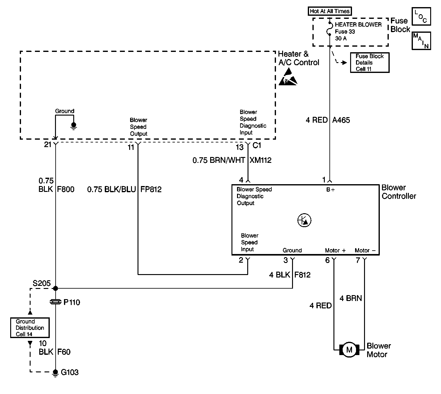
Object Number: 242520  Size: LF

Circuit Description

Operation of the blower motor is determined by the mode selection of the following components:

    • The heater and A/C control
    • The blower controller
        The blower controller can select any of 5 speeds.

When you manually select a blower speed or mode; the heater and A/C controller provides a variable output voltage in the range of 0--5 V from terminal 11--terminal 2 of the blower controller.

The blower controller provides battery voltage from terminal 6 on a continuous basis to the blower motor.

The actual fan speed is achieved by controlling the ground side of the blower motor at terminal 7. Voltage on the ground side varies according to the following criteria:

    • 10 V--When a low blower speed is requested.
    • 0.5 V--When a high blower speed is requested.

The blower controller provides a feedback CKT XM112 in order to ensure the following conditions:

    • The blower motor speed stability.
    • The indication of any failure in the input circuitry to the blower controller.
    • The indication of any failure in the output circuitry to the blower controller.

Conditions for Setting the DTC

    • The heater and A/C controller detects an open or short to ground (voltage less than 0.5 V) in CKT XM112 or CKT FP812.
    • All of the above conditions must be met for less than 1 second.

Action Taken When the DTC Sets

    • The controller internally disables the blower speed output voltage output at terminal 11 ending all blower motor operation only when CKT FP812 is open or shorted to ground.
    • When CKT XM112 is open or shorted to ground, blower motor operation is still functional.
    • The heater and A/C controller stores DTC 27 in memory.

Conditions for Clearing the DTC

The following conditions must be met in order to clear the DTC:

    • The conditions for the fault are no longer present.
    • Using a scan tool.
    • A history DTC will clear immediately if the conditions for the fault are no longer present.

Diagnostic Aids

    • If the DTC is a history or an intermittent, perform the tests shown while moving the wiring harnesses and the connectors. This will cause the malfunction to appear.
    • When moving the related harnesses and the harness connectors, inspect the wiring and the connectors for the following conditions:
       - Broken wiring inside the insulation.
       - Poor mating of the connector halves or a terminal not fully seated in the connector body (backed-out).
       - Improperly formed or damaged terminals.
       - All connector terminals in the related circuits should be carefully reformed or replaced in order to ensure the proper contact tension.
       - Poor terminal to wire connection. Inspect for the following conditions:
   • Poor crimps
   • Crimping over wire insulation rather then the wire
    • The following is a list of typical voltage readings taken at terminal 2 of the blower controller with the key ON and engine OFF and no fault present:
       - Position 1--1.5 V (low speed)
       - Position 2--2.1 V
       - Position 3--2.8 V
       - Position 4--3.4 V
       - Position 5--5.0 V (high speed)
    • Using a scan tool, select BLOWER CONTROLLER VOLTAGE from the data list in order to measure the voltage.
    • Always inspect the power and ground circuits before you replace the heater and A/C controller.

Test Description

The numbers below refer to the step numbers on the diagnostic table.

  1. This step tests for an open in CKT XM112.

  2. This step tests for a short to ground in CKT XM112.

  3. This step tests for an open in CKT FP812.

  4. Always clear the DTCs after a repair is performed. Cycling through all of the blower speeds exercises all of the components and related circuitry in this system. Inspect for a current DTC 27 in order to verify the repair.

  5. This step tests for a short to ground in CKT FP812.

  6. If the DTC reappears after a circuit or no trouble is found in the circuits, the blower controller or heater and A/C controller may be at fault. Both components cannot be bench tested in the field. For test purposes, replace the blower controller first.

  7. When you are inspecting for a possible intermittent condition, moving the harness may cause the condition to reappear.

Step

Action

Value(s)

Yes

No

1

Did you perform the Blower Controls System Check?

--

Go to Step 2

Go to HVAC Blower Controls System Check

2

  1. Remove the heater and A/C control.
  2. Remove connector C1.
  3. Locate the blower controller and remove the large connector.
  4. Connect a digital multimeter (DMM) between connector C1 cavity 13 and the blower controller connector cavity 4.
  5. Measure the resistance.

Is the resistance less than the specified value?

5 ohms

Go to Step 3

Go to Step 4

3

  1. Leave the connectors disassembled.
  2. Connect one of the DMM leads to a good ground.
  3. Measure the resistance.

Is the resistance at the specified value?

OL (∞)

Go to Step 5

Go to Step 6

4

Locate and repair the open in CKT XM112 (BRN/WHT).

Is the repair complete?

--

Go to Step 7

--

5

  1. Leave the connectors disassembled.
  2. Connect a DMM from connector C1 cavity 11 and blower controller connector cavity 2.
  3. Measure the resistance.

Is the resistance less than the specified value?

5 ohms

Go to Step 8

Go to Step 9

6

Locate and repair the short to ground in CKT XM112 (BRN/WHT).

Is the repair complete?

--

Go to Step 7

--

7

  1. Reconnect the connectors that were previously removed, as needed.
  2. Install the scan tool in order to clear any HVAC DTCs.
  3. Cycle through all of the blower speeds.
  4. Inspect for DTC 27.

Does DTC 27 reset as current?

--

Go to Step 10

System OK

8

  1. Leave the connectors disassembled.
  2. Connect one of the DMM leads to a good ground.
  3. Measure the resistance.

Is the resistance equal to the specified value?

OL (∞)

Go to Step 11

Go to Step 12

9

Locate and repair the open in CKT FP812 (BLK/BLU).

Is the repair complete?

--

Go to Step 7

--

10

Replace the blower controller.

Is the repair complete?

--

Go to Step 13

--

11

  1. The condition may be intermittent at this time in either CKT XM112 or CKT FP812 (BLK/BLU).
  2. Perform the above electrical steps while moving the related harnesses.

Is the repair complete?

--

Go to Step 7

Go to Intermittents and Poor Connections Diagnosis

12

Locate and repair the short to ground in CKT FP812 (BLK/BLU).

Is the repair complete?

--

Go to Step 7

--

13

  1. Install the scan tool in order to clear any HVAC DTCs.
  2. Cycle through all of the blower speeds.
  3. Inspect for DTC 27.

Does the DTC 27 reset as current?

--

Go to Step 14

System OK

14

Replace and reprogram the heater and A/C controller. Use the scan tool in order to reprogram the controller.

Did you complete the replacement?

--

Go to Step 15

--

15

  1. Install the scan tool in order to clear any HVAC DTCs.
  2. Cycle through all of the blower speeds.
  3. Inspect for DTC 27.

Does DTC 27 reset as current?

--

--

System OK