GM Service Manual Online
For 1990-2009 cars only
Figure 1:

Low Beam Relay K131 and Turn Signal Switch


Object Number: 595408  Size: FS
Figure 2:

Headlamps


Object Number: 595409  Size: FS
Figure 3:

DRL and Headlamp Relays High Beam


Object Number: 595410  Size: FS
Figure 4:

Indicators


Object Number: 595411  Size: FS
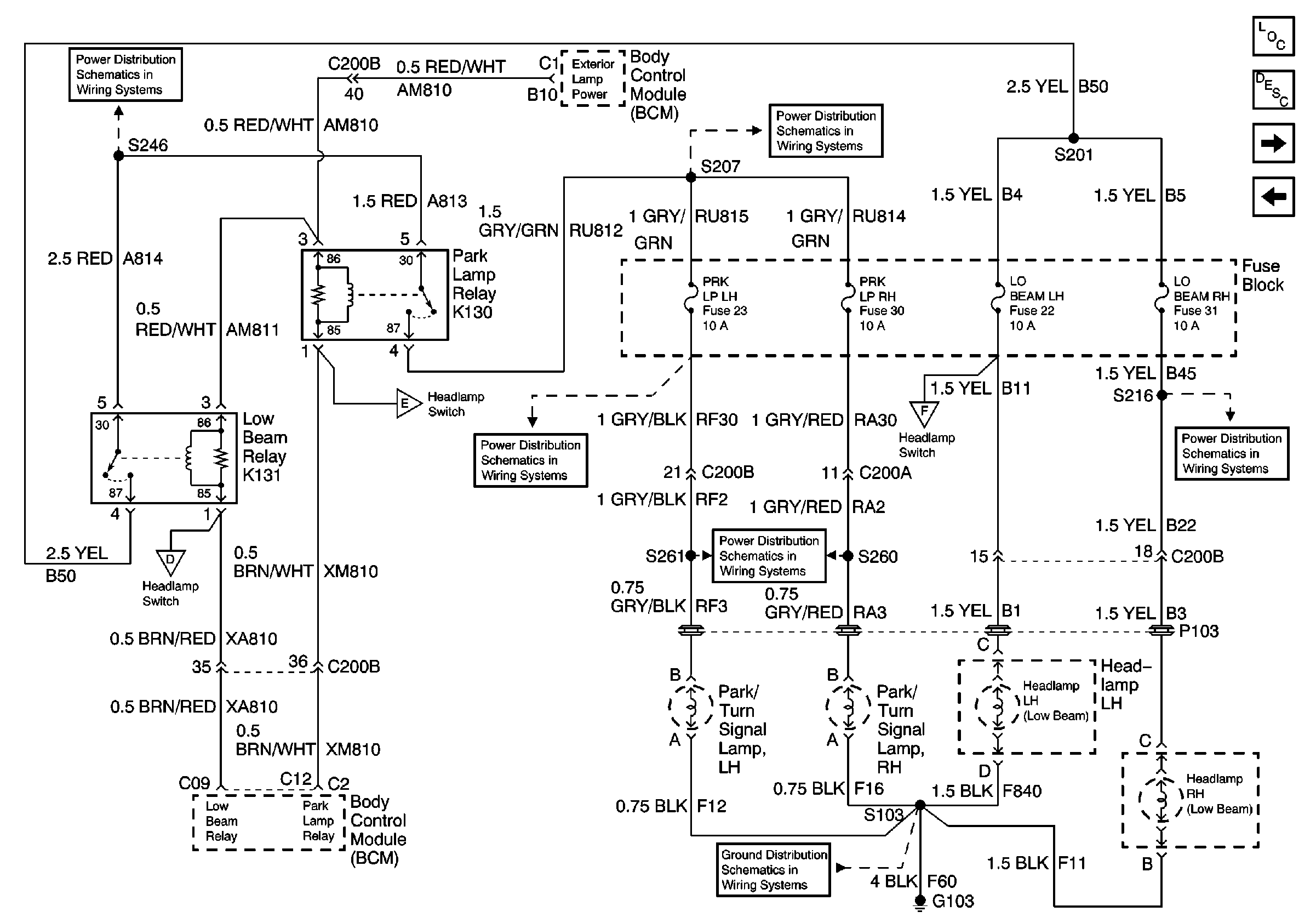
Figure 5:

Low Beam Headlamps w/Twilight Sentinel w/o High Intensity Discharge Headlamps


Object Number: 595415  Size: FS
Figure 6:

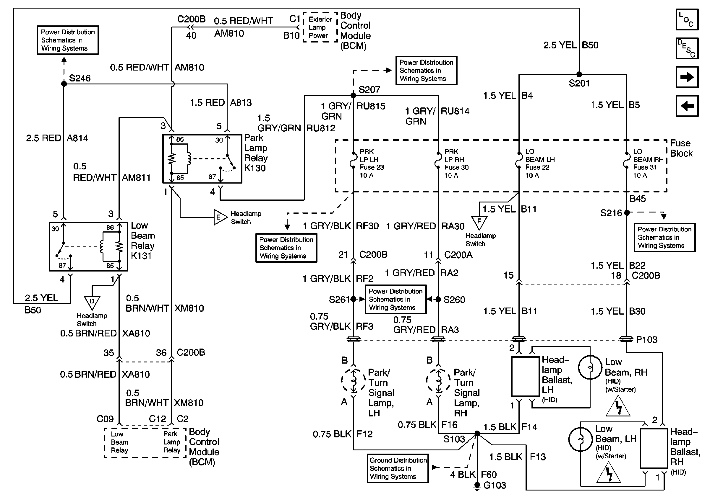
Low Beam Headlamps w/Twilight Sentinel w/High Intensity Discharge Headlamps


Object Number: 595416  Size: FS
Figure 7:

Headlamp Switch, BCM, Heater and A/C Control, and Instrument Cluster


Object Number: 595418  Size: FS