GM Service Manual Online
For 1990-2009 cars only
Figure 1:

Battery and Ignition Positive Voltage Inputs


Object Number: 607321  Size: FS
Rear Compartment Lid Ajar Indicator
Headlights/Daytime Running Lights (DRL) Schematics
Antilock Brake System Schematics
Automatic Transmission Controls Schematics
Figure 2:

Fuel, Brake to Shift, Airbag, Check Engine, and Cruise Indicators


Object Number: 607323  Size: FS
Figure 3:

Engine Coolant Temperature Gauge Sensor and Fuel Sender


Object Number: 607325  Size: FS
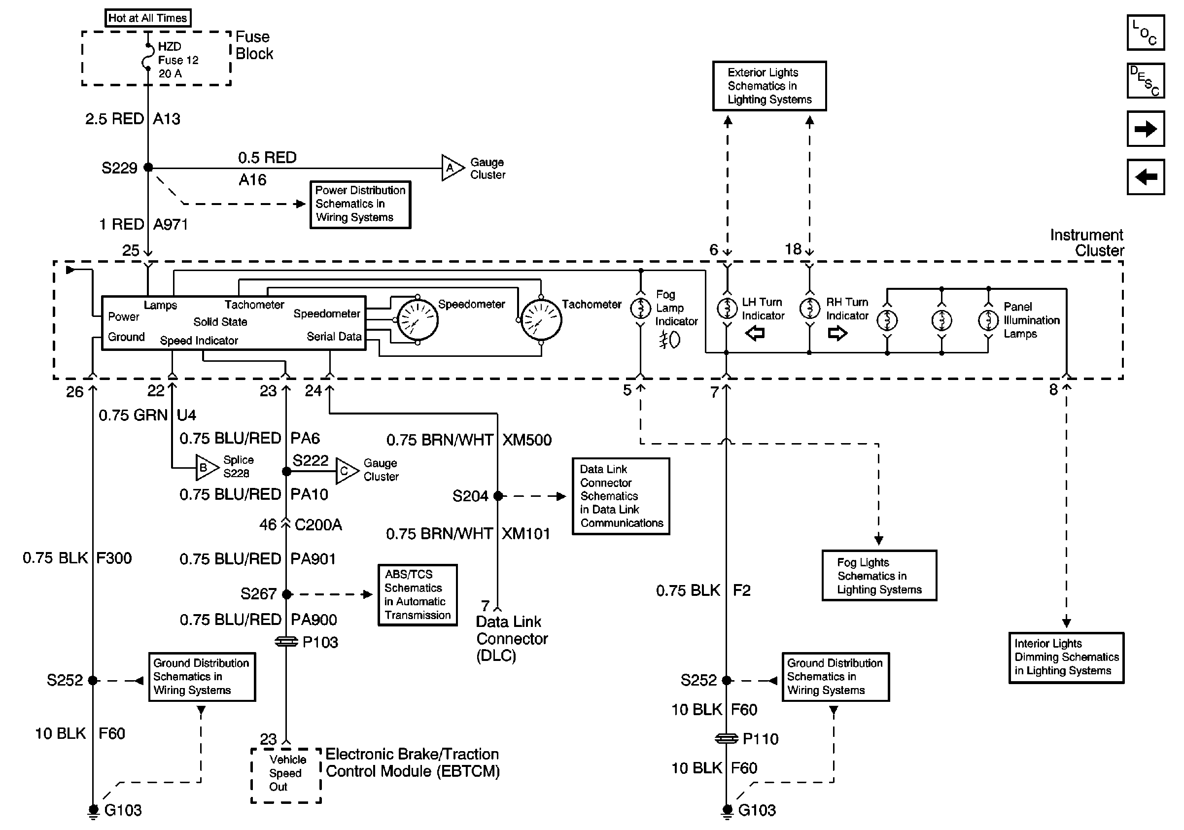
Figure 4:

DLC, Ground, and Vehicle Speed Input


Object Number: 607322  Size: FS
Figure 5:

Gauge Cluster: RPM Input, LH and RH Front Brake Pad Wear Sensor


Object Number: 607326  Size: FS
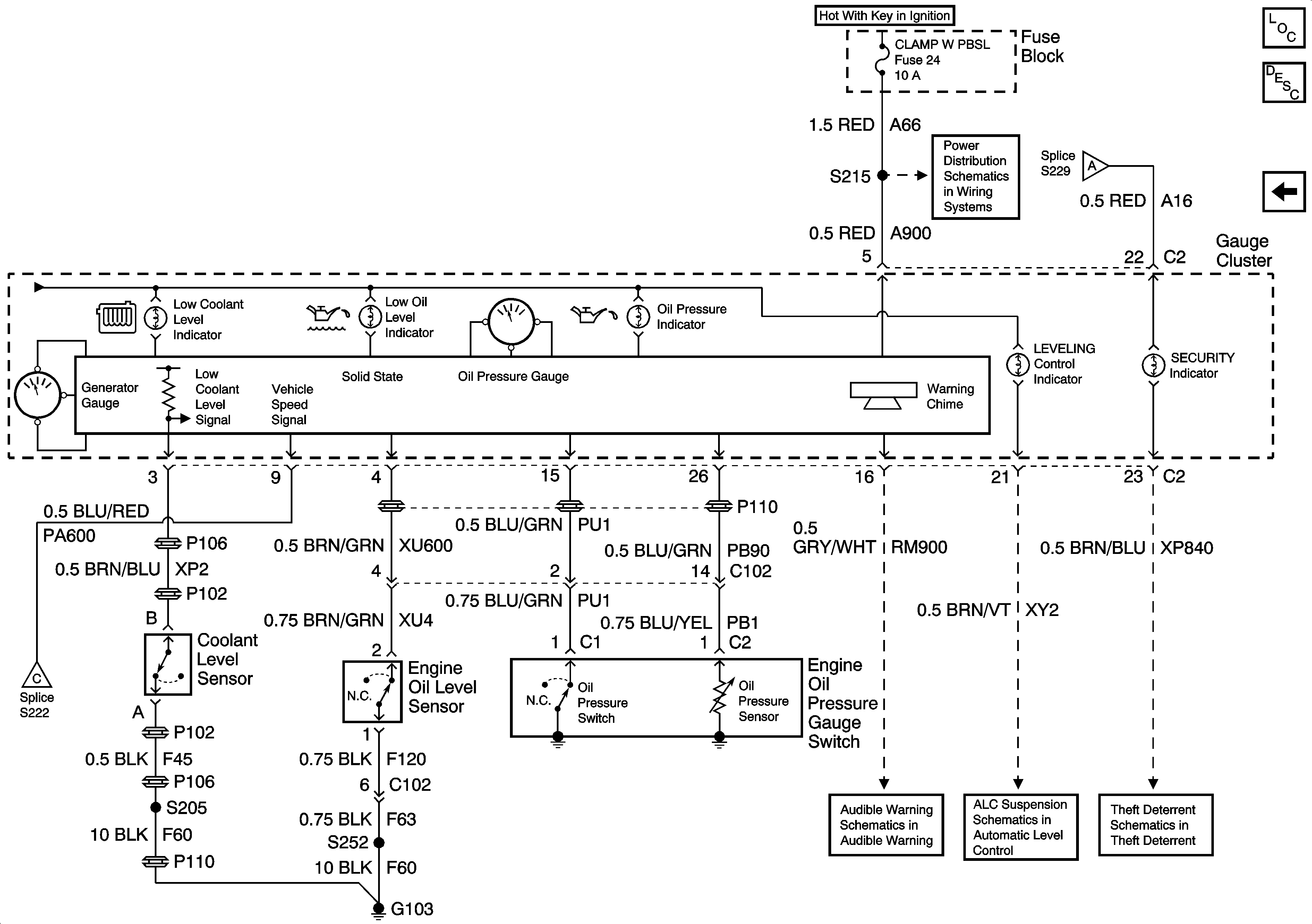
Figure 6:

Gauge Cluster: Engine Oil Level Sensor and Engine Oil Pressure Gauge Switch


Object Number: 607327  Size: FS