GM Service Manual Online
For 1990-2009 cars only

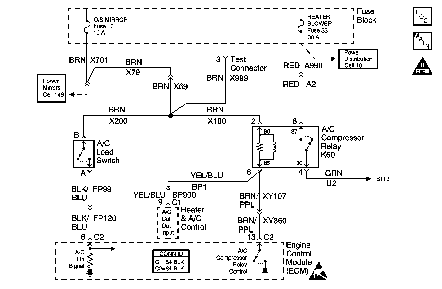
Object Number: 668150  Size: MF
Engine Controls Components
A/C Controls
OBD II Symbol Description Notice
Handling ESD Sensitive Parts Notice

Circuit Description

When the heating, ventilation, and air conditioning (HVAC) controls are in any position that enables the A/C compressor, and the A/C compressor refrigerant switch is closed, the A/C request circuit is connected to B+. The engine control module (ECM) energizes the A/C compressor control circuit when a high signal voltage is detected on the A/C request circuit. The ECM will de-energize the A/C compressor control circuit during the wide open throttle (WOT) maneuvers, when the engine coolant temperature (ECT) exceeds a predetermined threshold or when the A/C request circuit signal voltage goes low, either by a pressure switch opening, or the HVAC system is in a non-A/C mode.

The ECM also receives an input on the A/C load signal circuit. This is accomplished through a pressure switch connected to B+ which is normally open. When the refrigerant high side pressure reaches approximately 1,200 kPa, the switch closes sending a B+ signal to the ECM. The ECM will then raise the idle speed by approximately 50 RPM in order to help compensate for these conditions.

The ignition voltage is supplied directly to the A/C compressor control relay coil. The ECM controls the relay by grounding the control circuit via an internal switch called a driver. The primary function of the driver is to supply the ground for the component being controlled. When the ECM is commanding a component ON, the voltage of the control circuit should be low, near 0 volts. When the ECM is commanding the control circuit to a component OFF, the voltage potential of the circuit should be high, near battery voltage. The relay controls the high current flow to the A/C compressor clutch. This allows the ECM driver only to have to handle the relatively low current used by the relay.

Conditions for Running the DTC

    • The battery voltage is between 7.5-15 volts.
    • The engine speed is more than 40 RPM.
    • The A/C clutch has been requested.

Conditions for Setting the DTC

ECM internal circuitry determines there is an open or a short in the A/C compressor relay control circuit.

Action Taken When the DTC Sets

The ECM will not illuminate the malfunction indicator lamp (MIL).

Conditions for Clearing the MIL/DTC

    • The diagnostic trouble code (DTC) clears after 40 consecutive warm-up cycles in which no failures are reported by this diagnostic or any other non-emission related diagnostic.
    • The scan tool clears the MIL/DTC.

Diagnostic Aids

Use the J 35616 connector test adapter kit for any test that requires probing the ECM harness connector or a component harness connector.

Check for the following conditions:

    • Poor connections at the ECM or at the component--Inspect the harness connectors for a poor terminal to wire connection. Refer to Testing for Intermittent Conditions and Poor Connections in Wiring Systems for the proper procedure.
    • Damaged harness--Inspect the wiring harness for damage. If the harness appears to be OK, observe the scan tool while moving the related connectors and the wiring harnesses. A change in the display may help locate the fault.

Refer to Symptoms or Intermittent Conditions for the Intermittents.

Test Description

The numbers below refer to the step numbers on the diagnostic table.

  1. Listen for an audible click when the relay operates. Repeat the commands as necessary.

  2. This check can detect a partially shorted coil which would cause an excessive current flow. Leaving the circuit energized for 2 minutes allows the coil to warm up. When warm, the coil may open causing the amps to drop to 0, or short causing the amps to rise above 0.20 amp.

  3. Perform the Idle Learn Procedure when replacing the ECM or the throttle body.

Step

Action

Values

Yes

No

1

Did you perform the Powertrain On-Board Diagnostic (OBD) System Check?

--

Go to Step 2

Go to Powertrain On Board Diagnostic (OBD) System Check

2

  1. Turn ON the ignition, leaving the engine OFF.
  2. Using the scan tool, command the relay ON and OFF.
  3. Listen or touch the relay while commanding the relay ON and OFF.

Does the relay turn ON and OFF with each command?

--

Go to Step 3

Go to Step 5

3

  1. Turn OFF the ignition.
  2. Disconnect the ECM.
  3. Turn ON the ignition with the engine OFF.
  4. Set the DMM on a 10 amp scale in order to measure current flow.
  5. Connect the DMM between the A/C compressor relay control circuit in the ECM harness connector and ground for 2 minutes.

Does the current draw measure within the range shown?

100-200 mA

Go to Diagnostic Aids

Go to Step 4

4

  1. Turn OFF the ignition.
  2. Disconnect the A/C compressor relay.
  3. Use the DMM in order to measure the resistance from the A/C compressor relay control circuit in the ECM harness connector to ground. The DMM should display an infinite resistance.

Does the DMM display an infinite resistance?

--

Go to Step 13

Go to Step 11

5

  1. Turn OFF the ignition.
  2. Disconnect the A/C Compressor relay.
  3. Using an unpowered test lamp connected to ground, probe the switched B+ circuit in the A/C compressor relay harness connector.
  4. Turn ON the ignition. The test lamp should illuminate.

Does the test lamp illuminate?

--

Go to Step 6

Go to Step 12

6

Using an unpowered test lamp connected to GROUND, probe the A/C compressor relay control circuit in the A/C compressor relay harness connector. The test lamp should NOT illuminate.

Is the test lamp OFF?

--

Go to Step 7

Go to Step 10

7

Using an unpowered test lamp connected to BATTERY POSITIVE, probe the A/C compressor relay control circuit in the A/C compressor relay harness connector. The test lamp should NOT illuminate.

Is the test lamp OFF?

--

Go to Step 8

Go to Step 11

8

  1. Turn OFF the ignition.
  2. Disconnect the ECM.
  3. Install the A/C compressor relay.
  4. Turn the ignition ON.
  5. Set the DMM on a 10 amp scale in order to measure current flow.
  6. Connect the DMM between the A/C compressor relay control circuit in the ECM harness connector and ground for 2 minutes.

Does the current draw measure within the range shown?

100-200 mA

Go to Step 14

Go to Step 9

9

  1. Test the A/C compressor relay control circuit for an open or high resistance.
  2. Repair the wiring as necessary. Refer to Wiring Repairs in Wiring Systems.

Was a wiring repair necessary?

--

Go to Step 16

Go to Step 13

10

  1. Inspect the A/C compressor relay control circuit for a short to B+.
  2. Disconnect the heater & A/C control module to ensure it is not the cause of the short.
  3. Repair the wiring as necessary. Refer to Wiring Repairs in Wiring Systems.

Was a wiring repair necessary?

--

Go to Step 16

Go to Step 14

11

  1. Inspect the A/C compressor relay control circuit for a short to ground.
  2. Disconnect the heater & A/C control module to ensure it is not the cause of the short.
  3. Repair the wiring as necessary. Refer to Wiring Repairs in Wiring Systems.

Was a wiring repair necessary?

--

Go to Step 16

Go to Step 14

12

Repair the voltage supply circuit to the A/C compressor relay. Refer to Wiring Repairs in Wiring Systems.

Is the action complete?

--

Go to Step 16

--

13

Replace the A/C compressor relay.

Is the action complete?

--

Go to Step 16

--

14

  1. Check the following components for poor connections:
  2. • The ECM
    • The ECM connector
    • The relay
    • The B+ circuit
    • The relay control circuit
    • The relay connector
  3. Check for poor terminal tension at the ECM harness connector. Refer to Connector Repairs in Wiring Systems.

Did you find and correct a problem?

--

Go to Step 16

Go to Step 15

15

Important: This vehicle is equipped with a Theft Deterrent System which interfaces with the ECM. Program the new ECM with the frequency code of the theft deterrent module that is currently on the vehicle.

Replace the ECM. Refer to Engine Control Module Replacement/Programming .

Is the action complete?

--

Go to Step 16

--

16

  1. Using the scan tool, clear the DTCs.
  2. Start the engine.
  3. Allow the engine to idle until the engine reaches the normal operating temperature.
  4. Select DTC and the Specific DTC function.
  5. Enter the DTC number that was set.
  6. Operate the vehicle within the Conditions for Running this DTC until the scan tool indicates that the diagnostic Ran.

Does the scan tool indicate that the diagnostic Passed?

--

Go to Step 17

Go to Step 2

17

Does the scan tool display any additional undiagnosed DTCs?

--

Go to the applicable DTC Table

System OK