GM Service Manual Online
For 1990-2009 cars only

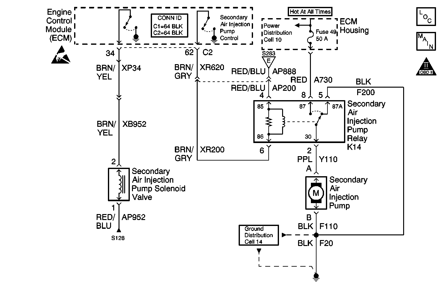
Object Number: 667886  Size: MF
Engine Controls Components
Air Injection Pump, Air Injection Pump Relay K12, MAF and ECT Sensors
OBD II Symbol Description Notice
Handling ESD Sensitive Parts Notice

Circuit Description

The purpose of the secondary air injection (AIR) system is to reduce the hydrocarbon (HC), the carbon monoxide (CO), and the oxides of nitrogen (NOx) exhaust emissions by causing any combustible gases in the exhaust to reburn. This also causes the catalytic converters and the heated oxygen (HO2S) sensors to reach the normal operating temperatures more quickly, thus the Closed Loop operation occurs earlier.

When the engine is started, the engine control module (ECM) commands the AIR pump relay and the AIR cutoff valve vacuum control solenoid ON, injecting clean air into the engine exhaust ports. The ECM switches the AIR system OFF when the oxygen sensors become active. The AIR cutoff valve prevents air from being drawn into the system when the AIR pump is OFF. The vacuum to the valve is controlled by the AIR cutoff valve vacuum control solenoid. A check valve close to the engine prevents hot exhaust gases from backing up into the AIR system.

The secondary air injection solenoid receives switched battery power from the engine controls power relay. The ECM controls the solenoid by grounding the control circuit via an internal solid state device called a driver. The primary function of the driver is to supply the ground for the component being controlled. Each driver has a fault line that is monitored by the ECM. When the ECM commands a component ON, the voltage of the control circuit should be low, near 0 volts. When the ECM commands a component OFF, the voltage potential of the control circuit should be high, near battery voltage. If the fault detection circuit senses a voltage other than what is expected, this DTC will set.

Conditions for Running the DTC

    • The engine speed is more than 40 RPM.
    • The battery voltage is between 7.5-15 volts.
    • The above conditions are present for 300 ms (0.3 seconds).

Conditions for Setting the DTC

A short to ground, an open circuit, or a short to battery voltage detected on the control circuit

Action Taken When the DTC Sets

The ECM illuminates the malfunction indicator lamp (MIL) and records the operating conditions in the Freeze Frame on the second consecutive drive trip that the diagnostic runs and fails.

Conditions for Clearing the MIL/DTC

    • The ECM turns OFF the MIL after three consecutive drive trips that the diagnostic runs and passes.
    • A History DTC clears after forty consecutive warm-up cycles in which no failures are reported by this diagnostic or any other emission related diagnostic.
    • The scan tool clears the MIL/DTC.

Diagnostic Aids

Use the J 35616 connector test adapter kit for any test that requires probing the ECM harness connector or a component harness connector.

Check for the following conditions:

    • Poor connections at the ECM or at the component--Inspect the harness connectors for any backed out terminals, improper mating, broken locks, improperly formed or damaged terminals, and poor terminal to wire connection. Refer to Testing for Intermittent Conditions and Poor Connections in Wiring Systems.
    • Damaged harness--Inspect the wiring harness for any damage. If the harness appears to be OK, observe the scan tool while moving the related connectors and the wiring harnesses. A change in the display may help in order to locate the fault.

Refer to Intermittent Conditions for the Intermittents.

Test Description

The numbers below refer to the step numbers on the diagnostic table.

  1. Listen for an audible click when the solenoid operates. Repeat the commands as necessary.

  2. This check can detect a partially shorted solenoid coil which would cause an excessive current flow. Leaving the circuit energized for 2 minutes allows the coil to warm up. When warm, the coil may open, the amps drop to 0, or short, go to above 0.20 amp.

  3. Perform the Idle Learn Procedure when replacing the ECM or the throttle body.

Step

Action

Values

Yes

No

1

Did you perform the Powertrain On-Board Diagnostic (OBD) System check?

--

Go to Step 2

Go to Powertrain On Board Diagnostic (OBD) System Check

2

  1. Turn ON the ignition, with the engine OFF.
  2. Using the scan tool, command the AIR switch solenoid ON and OFF.
  3. Listen or touch the Secondary Air Injection (AIR) switch solenoid valve while commanding the solenoid ON and OFF.

Does the AIR solenoid turn ON and OFF with each command?

--

Go to Step 3

Go to Step 5

3

  1. Turn OFF the ignition.
  2. Disconnect the ECM.
  3. Jumper the ENGINE CONTROLS POWER Relay control circuit to ground in order to supply power to the AIR Solenoid coil.
  4. Set the DMM on 10 Amp scale in order to measure current flow.
  5. Connect the DMM between the AIR switch solenoid control circuit in the ECM harness connector and ground for 2 minutes.

Does the current draw measure within the range shown?

100-750 mA

Go to Diagnostic Aids

Go to Step 4

4

  1. Turn OFF the ignition.
  2. Disconnect the Secondary Air Injection (AIR) switch solenoid valve electrical connector.
  3. Use the DMM in order to measure the resistance from the AIR switch solenoid control circuit in the ECM harness connector to ground.

The DMM should display an infinite resistance.

Does the DMM display an infinite resistance?

--

Go to Step 13

Go to Step 11

5

  1. Turn OFF the ignition.
  2. Disconnect the Secondary Air Injection (AIR) switch solenoid valve electrical connector.
  3. Using an unpowered test lamp connected to ground, probe the switched B+ circuit in the Secondary Air Injection (AIR) switch solenoid valve harness connector.
  4. Turn ON the ignition.

The test lamp should illuminate.

Does the test lamp illuminate?

--

Go to Step 6

Go to Step 12

6

  1. Turn OFF the ignition.
  2. Disconnect the ECM.
  3. Using an unpowered test lamp connected to GROUND, probe the Secondary Air Injection (AIR) switch solenoid valve control circuit in the solenoid harness connector.
  4. The test lamp should NOT illuminate.

Is the test lamp OFF?

--

Go to Step 7

Go to Step 10

7

Using an unpowered test lamp connected to BATTERY POSITIVE, probe the Secondary Air Injection (AIR) switch solenoid valve control circuit in the solenoid harness connector.

The test lamp should NOT illuminate.

Is the test lamp OFF?

--

Go to Step 8

Go to Step 11

8

  1. Connect the secondary air injection (AIR) switch solenoid valve.
  2. Jumper the ENGINE CONTROLS POWER Relay control circuit to ground in order to supply power to the AIR solenoid coil.
  3. Set the DMM on 10 Amp scale in order to measure current flow.
  4. Connect the DMM between the secondary air injection (AIR) switch solenoid valve control circuit in the ECM harness connector and ground for 2 minutes.

Does the current draw measure within the range shown?

100-750 mA

Go to Step 15

Go to Step 9

9

  1. Test the secondary air injection (AIR) switch solenoid valve control circuit for an open or high resistance.
  2. Repair the wiring as necessary. Refer to Wiring Repairs in Wiring Systems.

Was a wiring repair necessary?

--

Go to Step 17

Go to Step 13

10

Repair the Secondary Air Injection (AIR) switch solenoid valve control circuit for a shorted to B+ condition. Refer to Wiring Repairs in Wiring Systems.

Is the action complete?

--

Go to Step 17

--

11

Repair the Secondary Air Injection (AIR) switch solenoid valve control circuit for a shorted to ground condition. Refer to Wiring Repairs in Wiring Systems.

Is the action complete?

--

Go to Step 17

--

12

Repair the switched B+ circuit to the secondary air injection (AIR) switch solenoid valve. Refer to Wiring Repairs in Wiring Systems.

Is the action complete?

--

Go to Step 17

--

13

  1. Inspect for a poor connection or poor terminal tension at the secondary air injection (AIR) switch solenoid valve harness connector. Refer to Testing for Intermittent Conditions and Poor Connections in Wiring Systems.
  2. Repair as necessary. Refer to Connector Repairs in Wiring Systems.

Did you find and correct the condition?

--

Go to Step 17

Go to Step 14

14

Replace the secondary air injection (AIR) switch solenoid valve. Refer to Secondary Air Cutoff Valve Vacuum Solenoid Replacement .

Is the action complete?

--

Go to Step 17

--

15

  1. Inspect for a poor connection or poor terminal tension at the ECM harness connector. Refer to Testing for Intermittent Conditions and Poor Connections in Wiring Systems.
  2. Repair as necessary. Refer to Connector Repairs in Wiring Systems.

Did you find and correct the condition?

--

Go to Step 17

Go to Step 16

16

Important: This vehicle is equipped with a Theft Deterrent System which interfaces with the Engine Control Module (ECM). Program the new ECM with the frequency code of the theft deterrent module that is currently on the vehicle.

Replace the ECM. Refer to Engine Control Module Replacement/Programming .

Is the action complete?

--

Go to Step 17

--

17

  1. Using the scan tool, clear the DTCs.
  2. Start the engine.
  3. Allow the engine to idle until the engine reaches the normal operating temperature.
  4. Select DTC and the Specific DTC function.
  5. Enter the DTC number that was set.
  6. Operate the vehicle within the Conditions for Running this DTC until the scan tool indicates that the diagnostic Ran.

Does the scan tool indicate that the diagnostic Passed?

--

Go to Step 18

Go to Step 2

18

Does the scan tool display any additional undiagnosed DTCs?

--

Go to the applicable DTC table

System OK