GM Service Manual Online
For 1990-2009 cars only
Figure 1:

Power, Ground, DLC - Base


Object Number: 596137  Size: FS
Master Electrical Component List
Radio/Audio System Description and Operation
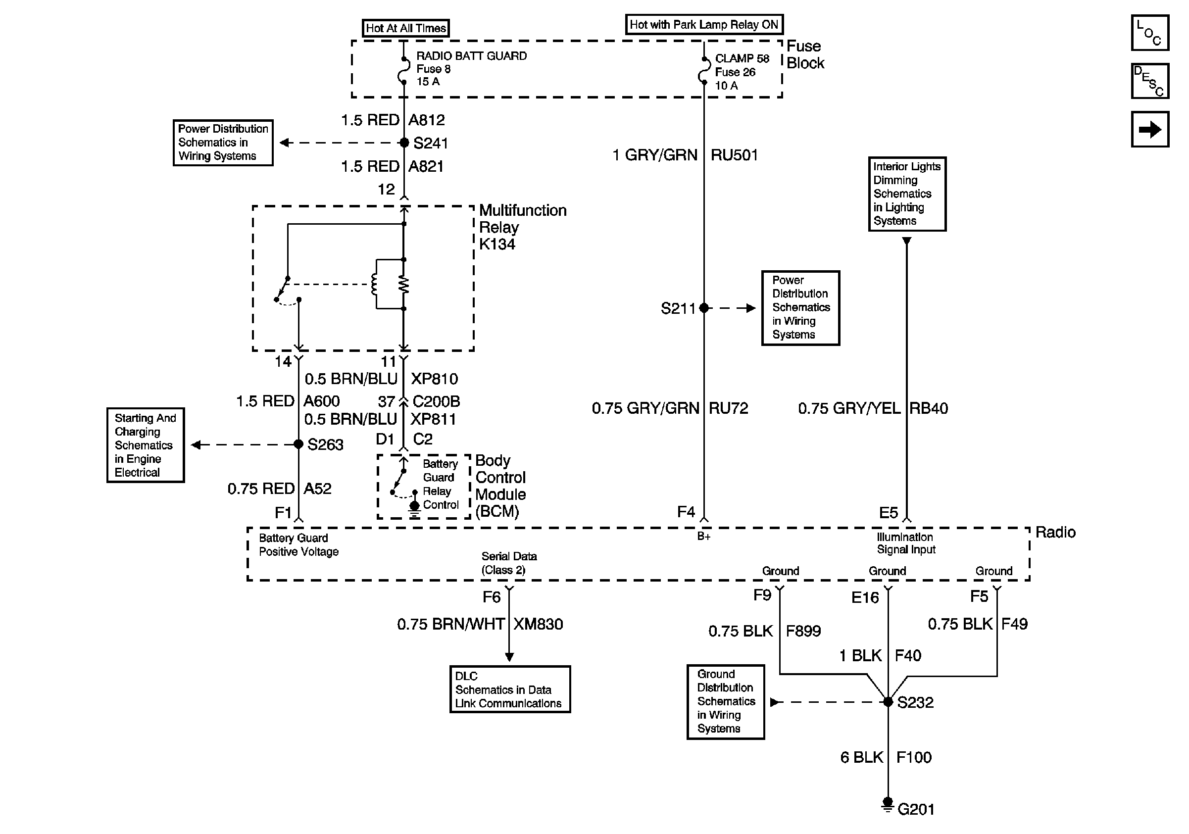
Base Speaker System
Underhood Fuse Block Fuse V5 and Fuse Block Fuses 6, 7, 20, and 25
Underhood Fuse Block Fuse V5 and Fuse Block Fuses 6, 7, 20, and 25
Fuse Block Fuses 1, 8, and 27
Fuse Block Fuse 26
Page 1 of 2
Inadvertant Power
DLC Pins 2, 4, 5, 16
G201
Figure 2:

Base Speaker System


Object Number: 596145  Size: FS
Master Electrical Component List
Radio/Audio System Description and Operation
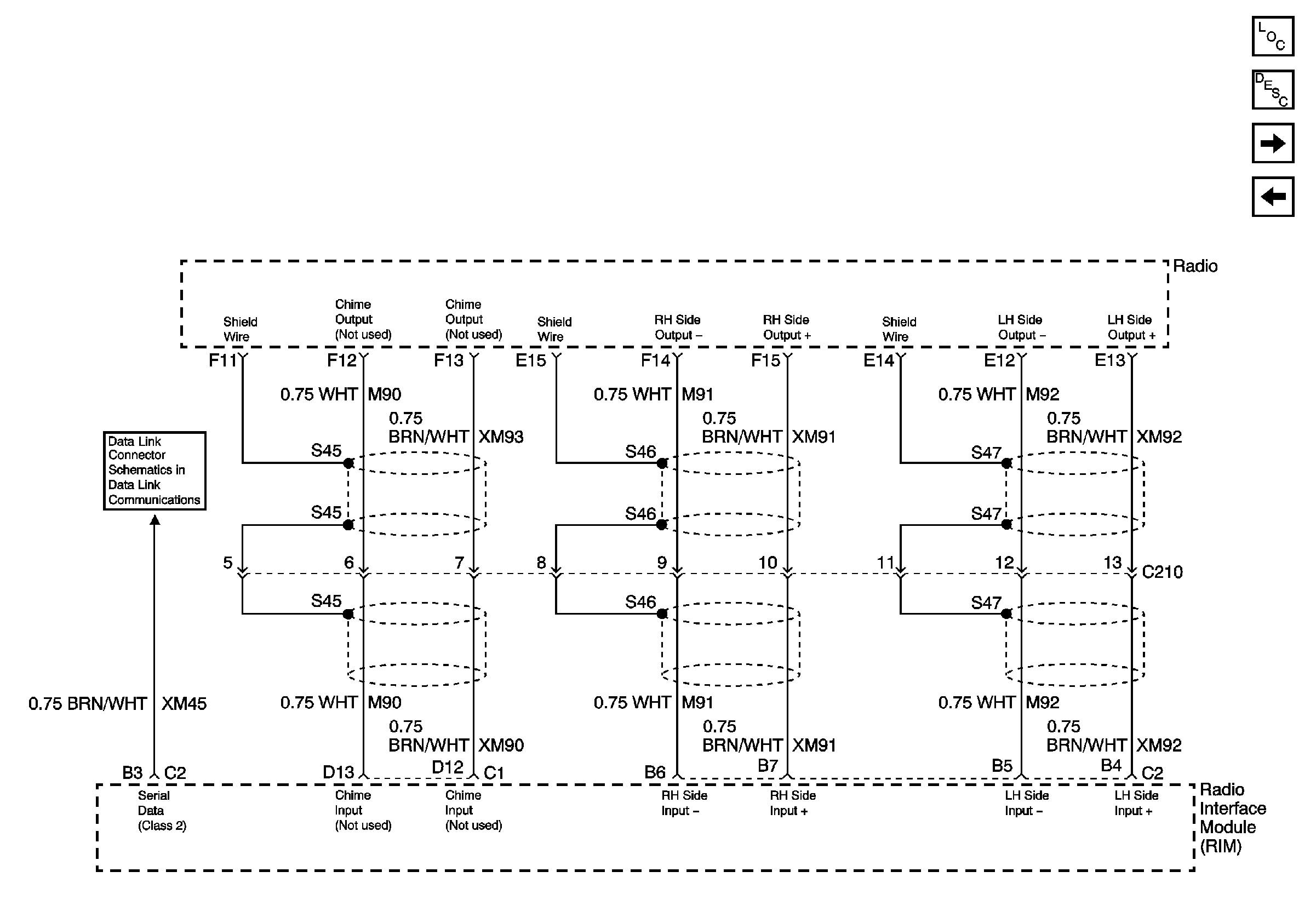
Radio to Interface Module (RIM) Bose
Power, Ground, DLC (Base)
Figure 3:

Radio to Radio Interface Module (RIM) - Bose®


Object Number: 596158  Size: FS
Master Electrical Component List
Radio/Audio System Description and Operation
Radio to Amplifier (Bose)
Base Speaker System
DLC Pins 2, 4, 5, 16
Figure 4:

Radio to Amplifier - Bose®


Object Number: 596167  Size: FS
Master Electrical Component List
Radio/Audio System Description and Operation
Amplifier to Door Speakers (Bose)
Radio to Interface Module (RIM) Bose
G201
Figure 5:

Amplifier to Door Speakers - Bose®


Object Number: 596173  Size: FS
Master Electrical Component List
Radio/Audio System Description and Operation
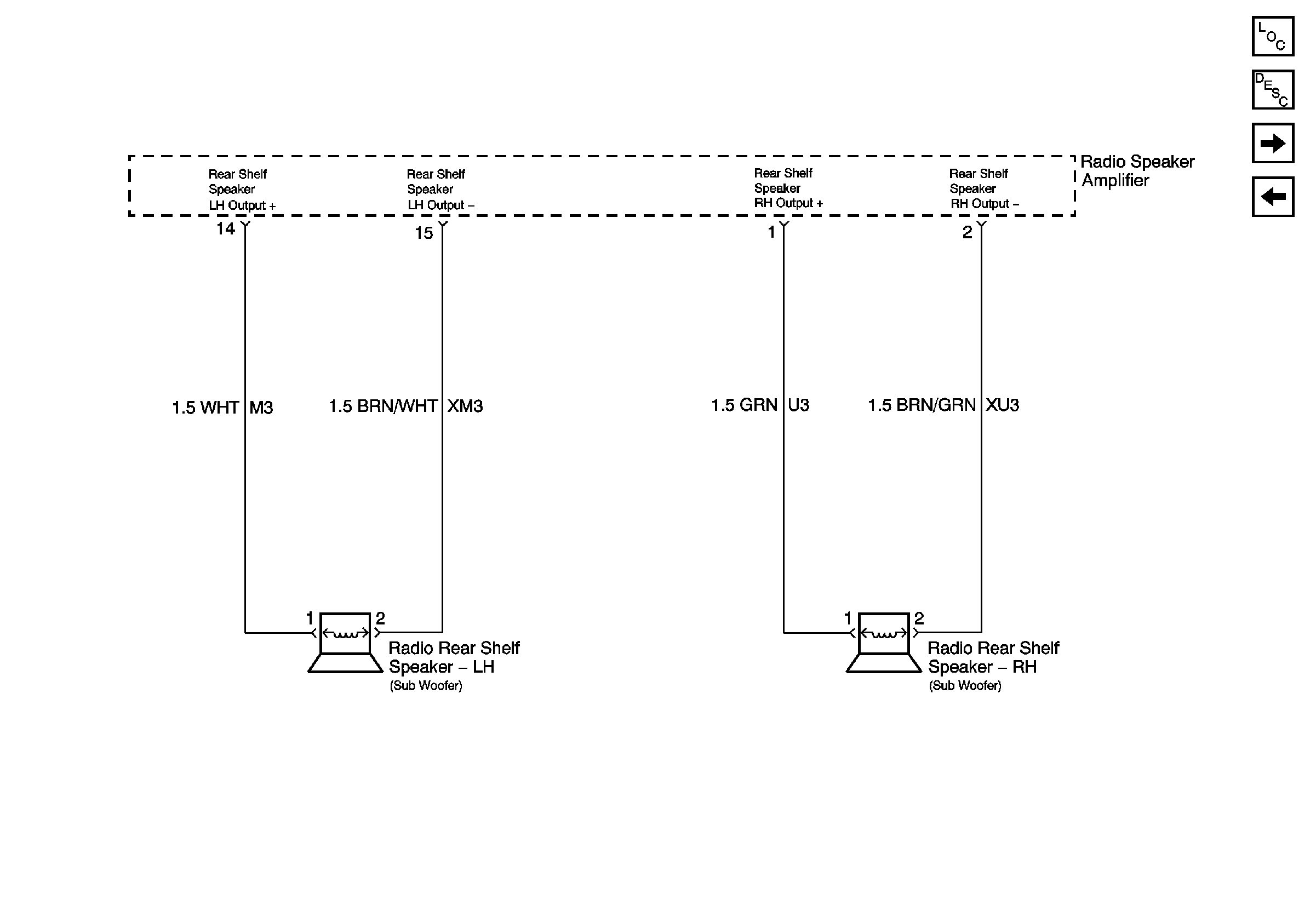
Subwoofers (Bose)
Radio to Amplifier (Bose)
Underhood Fuse Block Fuse V5 and Fuse Block Fuses 6, 7, 20, and 25
Figure 6:

Sub Woofers - Bose®


Object Number: 596177  Size: FS
Master Electrical Component List
Radio/Audio System Description and Operation
Radio to Radio Antenna Amplifier
Amplifier to Door Speakers (Bose)
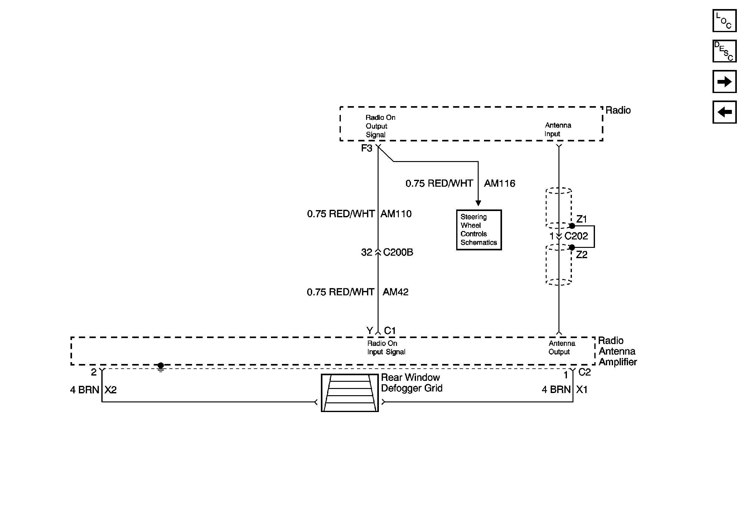
Figure 7:

Radio to Radio Antenna Amplifier


Object Number: 605700  Size: FS
Master Electrical Component List
Radio/Audio System Description and Operation
CD Changer (Base)
Subwoofers (Bose)
Steering Wheel Controls
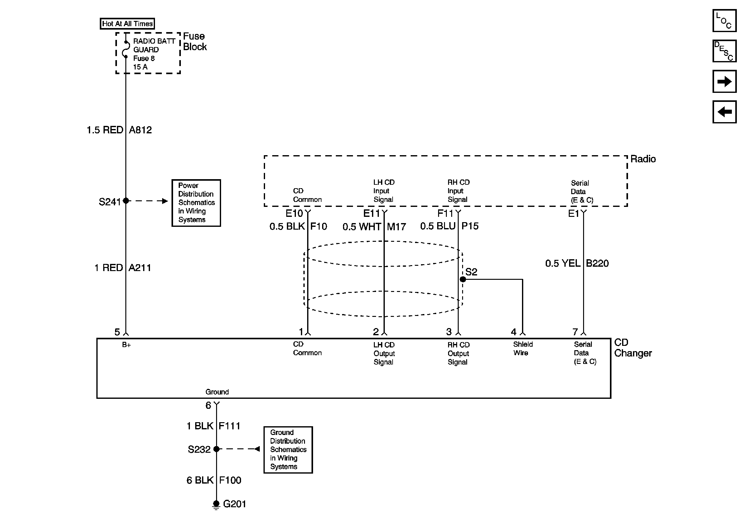
Figure 8:

CD Changer - Base


Object Number: 596143  Size: FS
Master Electrical Component List
Radio/Audio System Description and Operation
CD Changer (Bose)
Radio to Radio Antenna Amplifier
Underhood Fuse Block Fuse V5 and Fuse Block Fuses 6, 7, 20, and 25
Fuse Block Fuses 1, 8, and 27
G201
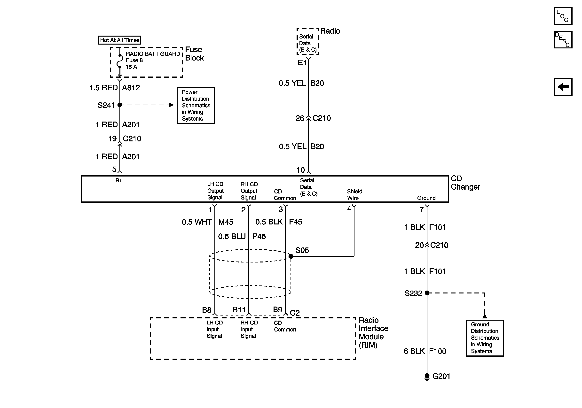
Figure 9:

CD Changer - Bose®


Object Number: 596165  Size: FS
Master Electrical Component List
Radio/Audio System Description and Operation
CD Changer (Base)
Underhood Fuse Block Fuse V5 and Fuse Block Fuses 6, 7, 20, and 25
Fuse Block Fuses 1, 8, and 27
G201