GM Service Manual Online
For 1990-2009 cars only

    Object Number: 175293  Size: SH
  1. Install a new parking lock wheel seal (667).
  2. Install the parking lock wheel (668).
  3. Install the speedometer wheel (672).

  4. Object Number: 174780  Size: SH
  5. Install the extension housing gasket (42).
  6. Install the extension housing (43). Align the actuator assembly (56) into the extension assembly.
  7. Notice: Use the correct fastener in the correct location. Replacement fasteners must be the correct part number for that application. Fasteners requiring replacement or fasteners requiring the use of thread locking compound or sealant are identified in the service procedure. Do not use paints, lubricants, or corrosion inhibitors on fasteners or fastener joint surfaces unless specified. These coatings affect fastener torque and joint clamping force and may damage the fastener. Use the correct tightening sequence and specifications when installing fasteners in order to avoid damage to parts and systems.

  8. Install the extension housing to the main case bolts (52) and bracket (112).
  9. Tighten
    Tighten the bolts to 32 N·m (24 lb ft) in an alternating pattern.


    Object Number: 174777  Size: SH
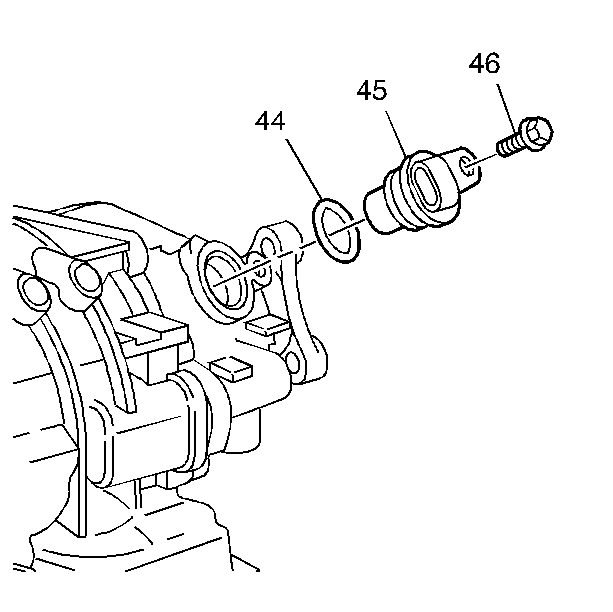
  10. Install the speed sensor (45) with seal (44).
  11. Install the speed sensor bolt (46).
  12. Tighten
    Tighten the bolt to 9 N·m (78 lb in).