GM Service Manual Online
For 1990-2009 cars only
Makes
🢒
Cadillac
🢒
2006
🢒
DTS
🢒
Accessories
🢒
Entertainment
🢒 Video System Schematics
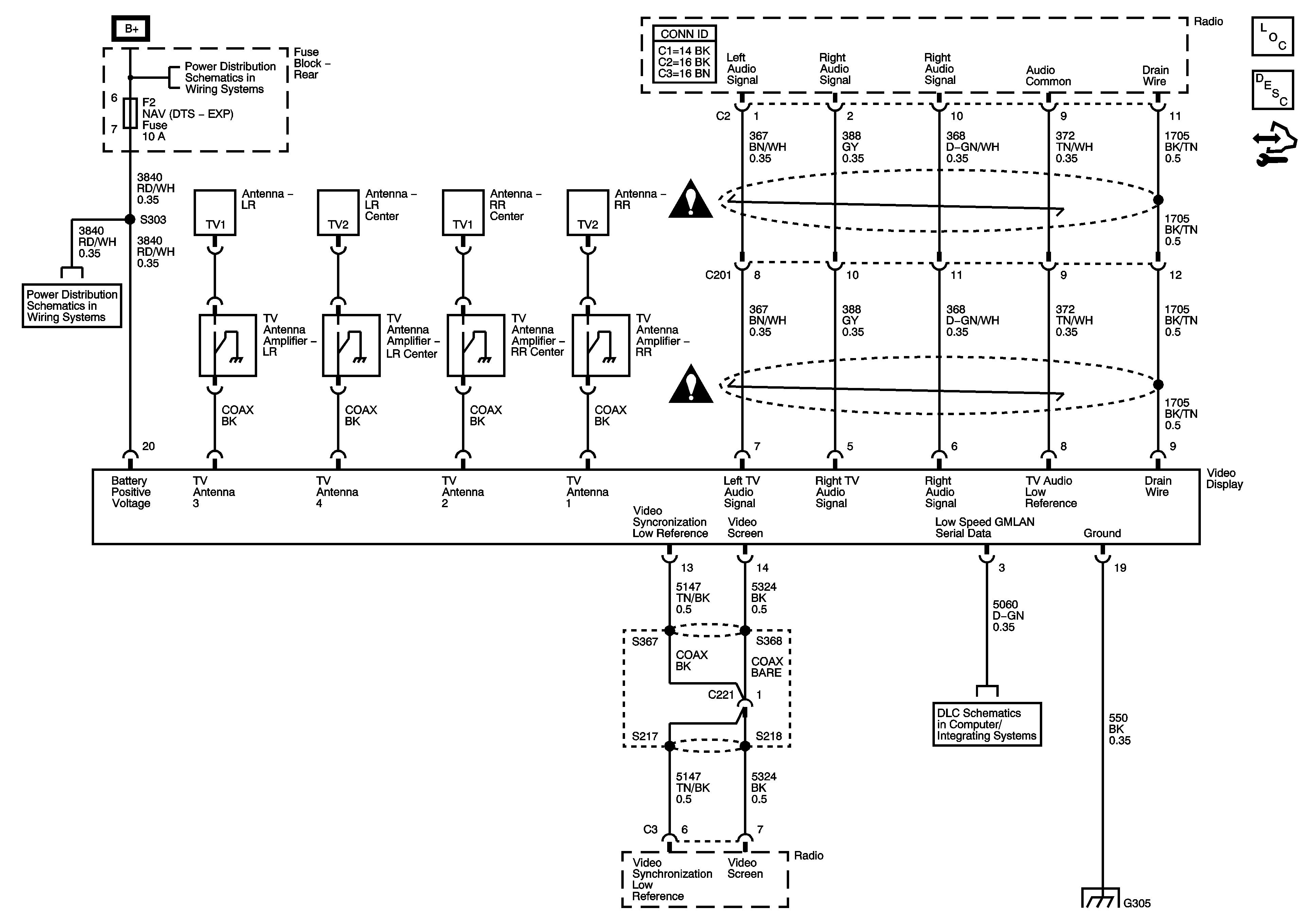
Video System - U3Q, Japan
Master Electrical Component List
Radio/Audio System Description and Operation
Control Module References
Rear Fuse Block B+ Bus
Rear Fuse Block - RR HTD/SEAT, HTD/COOL, DDM, PDM, RDO, AMP, NAV Fuses
DLC Power, Ground, and Low Speed GMLAN
G305
Entertainment Schematic Icons
Entertainment Schematic Icons