GM Service Manual Online
For 1990-2009 cars only
Makes
🢒
Cadillac
🢒
2006
🢒
DTS
🢒 Window Switches
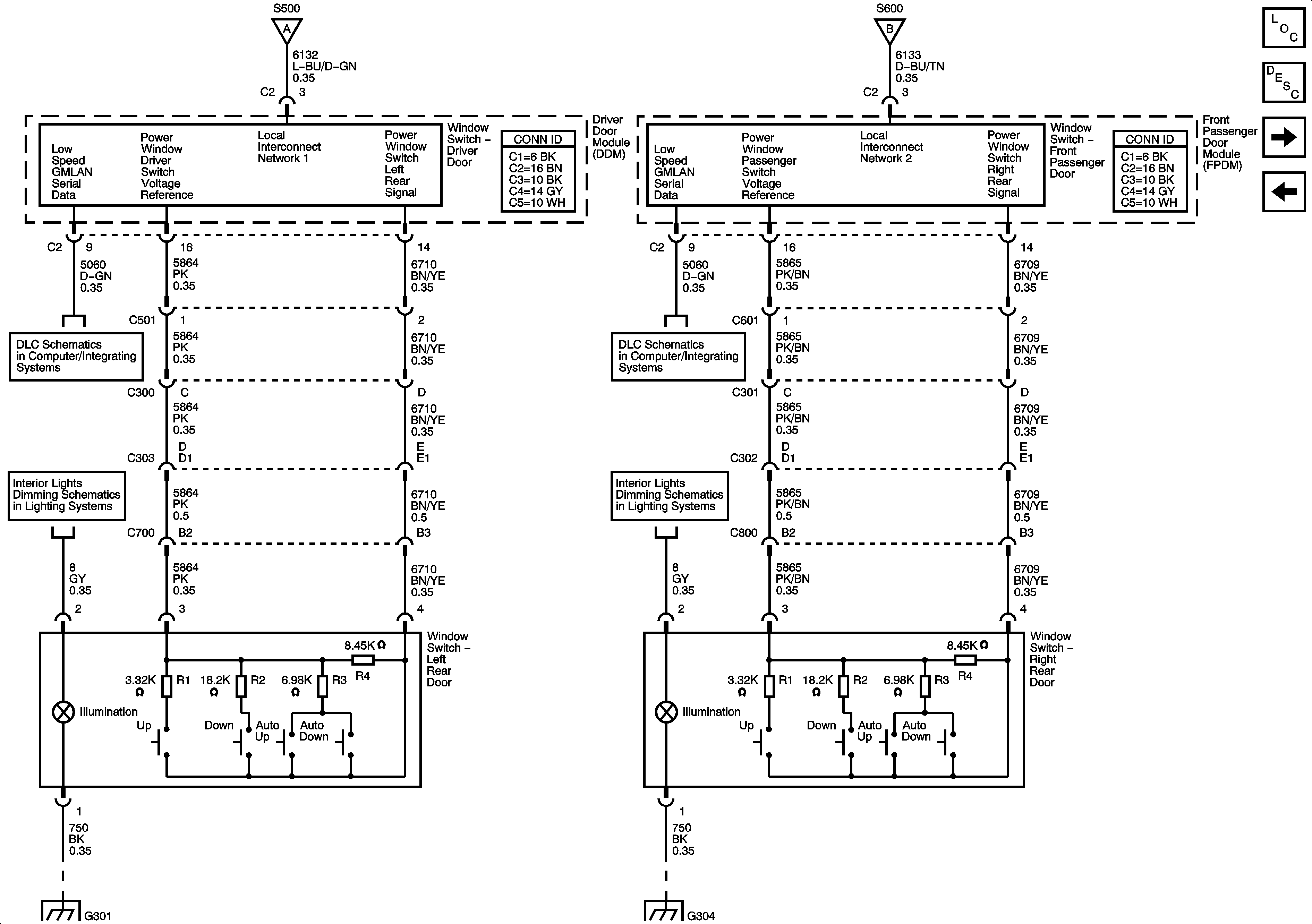
Window Switches
Window Switches
Master Electrical Component List
Power Windows Description and Operation
Upfitter Window Provisions - V4U
Window Motors
Window Motors
DLC Power, Ground, and Low Speed GMLAN
Window, Heated Seat, Seat Lumbar Switches
G301
G304
Window, Heated Seat, Seat Lumbar Switches
DLC Power, Ground, and Low Speed GMLAN
Window Motors