GM Service Manual Online
For 1990-2009 cars only
Figure 1:

Radio Power and Ground


Object Number: 1885537  Size: FS
Master Electrical Component List
Radio/Audio System Description and Operation
Control Module References
Amplifier
Figure 2:

Amplifier


Object Number: 1885539  Size: FS
Master Electrical Component List
Radio/Audio System Description and Operation
Control Module References
Radio Power and Ground
Speakers
Figure 3:

Speakers


Object Number: 1885542  Size: FS
Master Electrical Component List
Radio/Audio System Description and Operation
Control Module References
Amplifier
Redundant Steering Wheel Controls
Figure 4:

Redundant Steering Wheel Controls


Object Number: 1885544  Size: FS
Master Electrical Component List
Radio/Audio System Description and Operation
Control Module References
Speakers
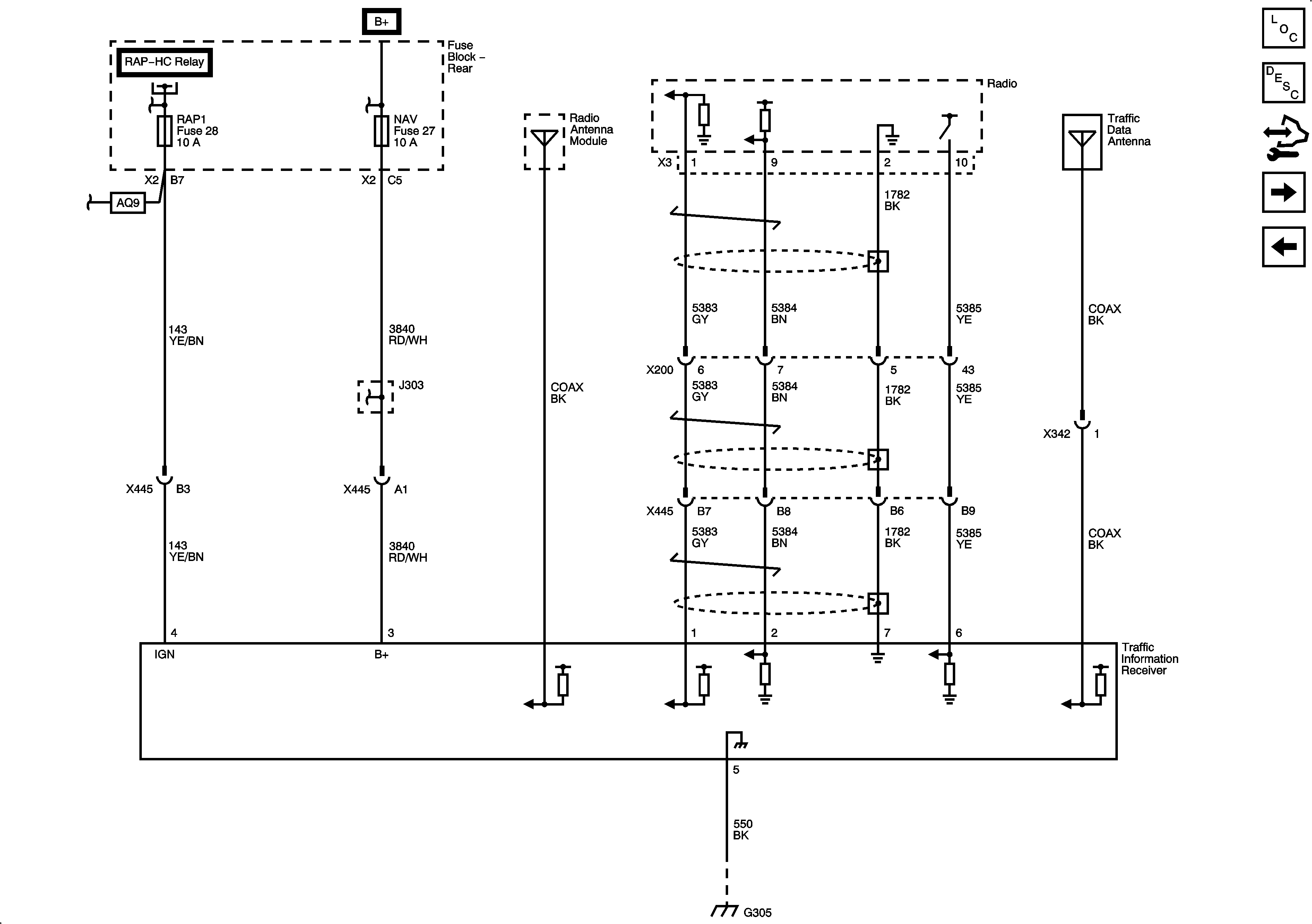
Traffic Information Receiver U3Q
Figure 5:

Traffic Information Receiver - U3Q


Object Number: 1885712  Size: FS
Master Electrical Component List
Navigation System Description and Operation
Control Module References
Redundant Steering Wheel Controls
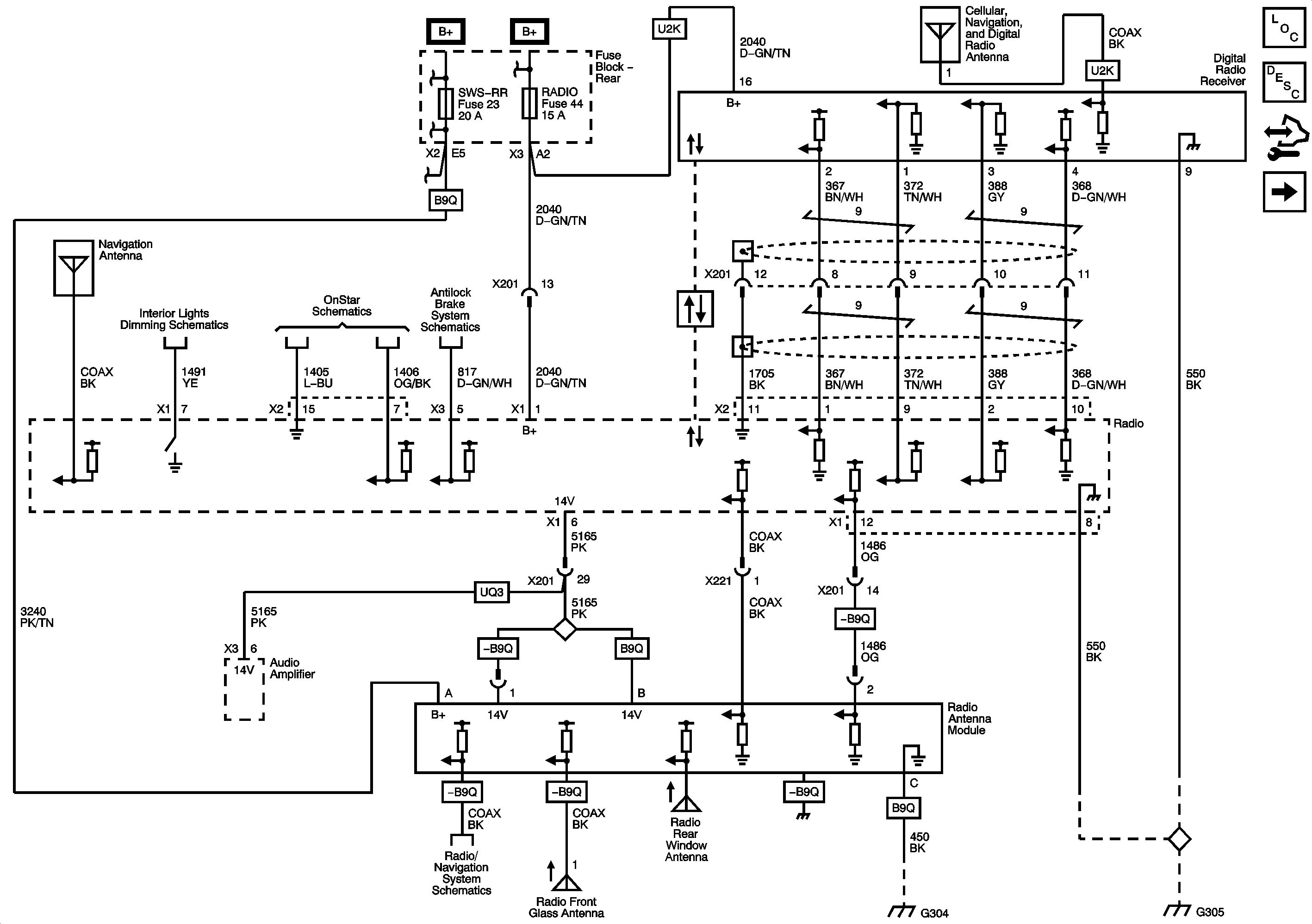
Radio w/o UE1
Figure 6:

Radio w/o UE1


Object Number: 1885717  Size: FS
Master Electrical Component List
Radio/Audio System Description and Operation
Control Module References
Traffic Information Receiver U3Q