GM Service Manual Online
For 1990-2009 cars only
Makes
🢒
Cadillac
🢒
2008
🢒
DTS
🢒
Body Systems
🢒
Wipers and Washers
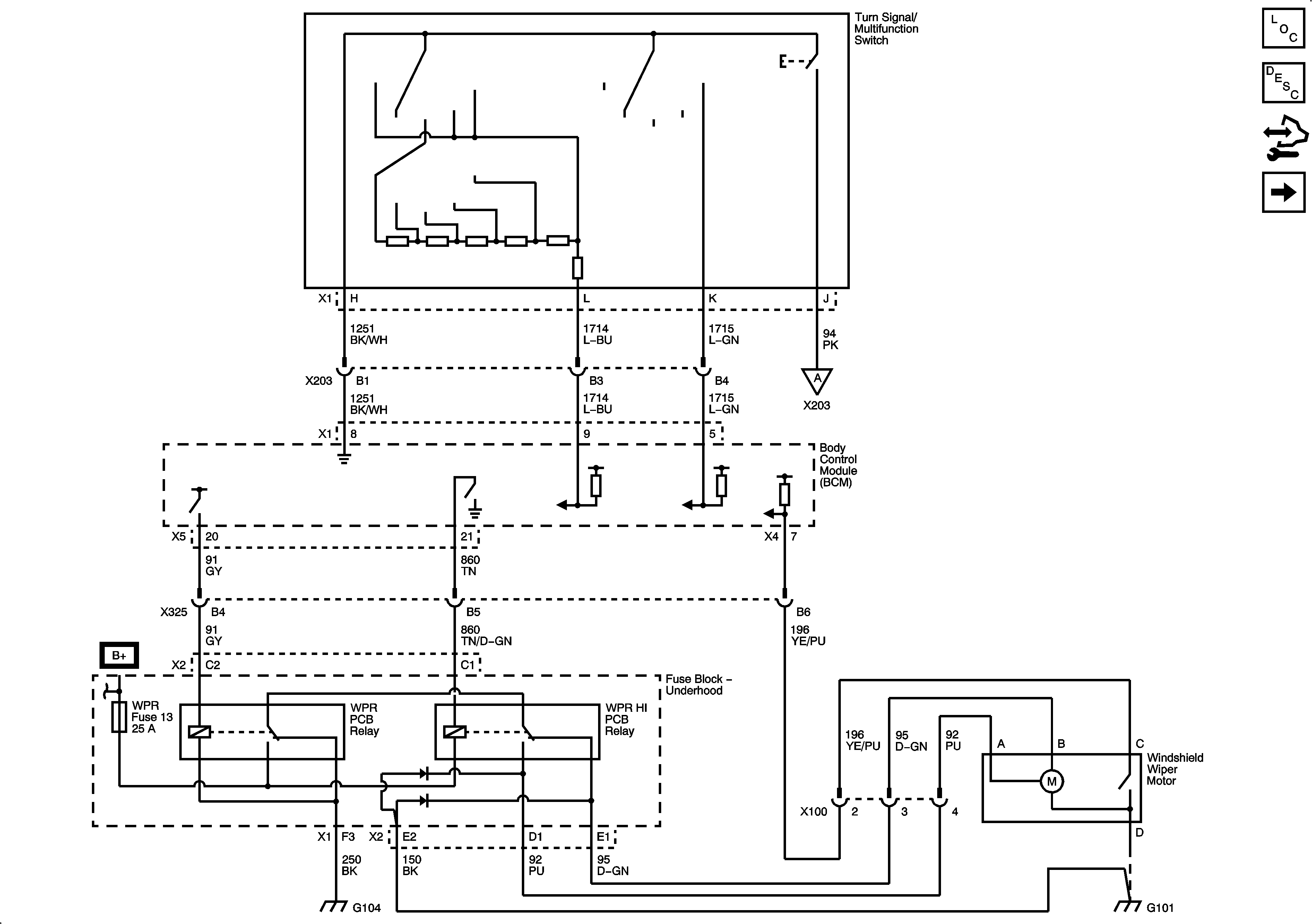
🢒 Wiper/Washer Schematics
Figure
1:
Wiper System Power and Ground
Master Electrical Component List
Wiper/Washer System Description and Operation (Wiper and Washers)
Control Module References
Outside Moisture Sensor and Windshield Washer Solvent Heater
Figure
2:
Outside Moisture Sensor and Windshield Washer Solvent Heater
Master Electrical Component List
Wiper/Washer System Description and Operation (Heated Washer System)
Control Module References
Wiper System Power and Ground