GM Service Manual Online
For 1990-2009 cars only

Cleaning Procedure

  1. Clean the water crossover in solvent.
  2. Warning: Refer to Safety Glasses Warning in the Preface section.

  3. Dry the water crossover with compressed air.

Inspection Procedure


    Object Number: 1564209  Size: SH
  1. Inspect the water crossover for the following:
  2. • Corrosion or damage to the threads for the MAP sensor bracket bolt (1).
    • Corrosion or damage to the water pump drive belt tensioner/shield mounting bolt holes (2)
    • Corrosion or damage to the water pump sealing area (3)
    • Corrosion or damage to the gasket sealing surfaces (4)
    • Corrosion or damage to the plenum duct sealing area (5)

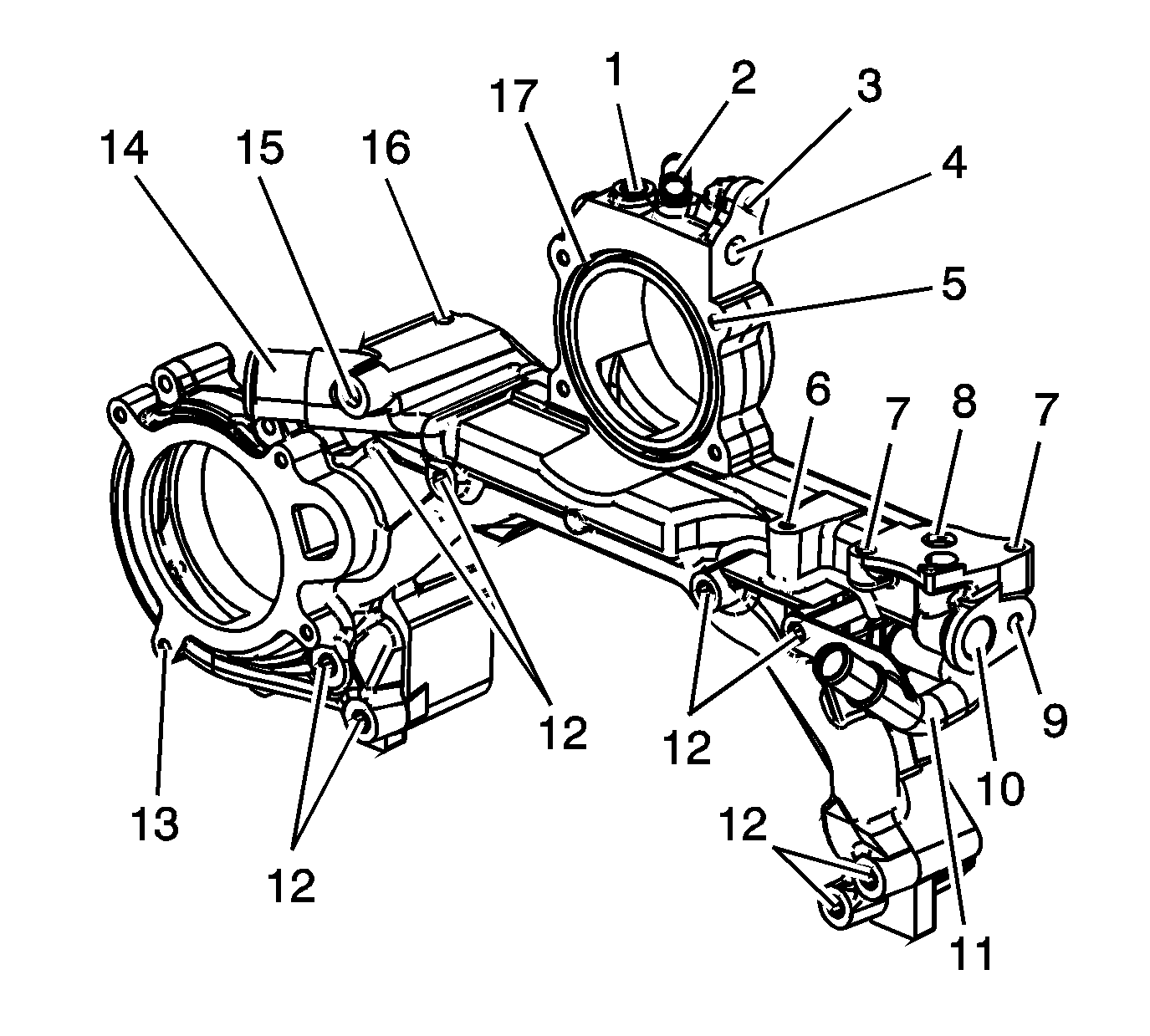
    Object Number: 1564211  Size: SH
  3. Inspect the water crossover for the following:
  4. • Corrosion, restrictions or damage to the seal/gasket sealing surfaces for the following:
       - MAP sensor vacuum source port (1)
       - Brake booster vacuum hose source port fitting (2)
       - EVAP emission canister purge valve port (4)
       - EGR valve port (8)
       - EGR inlet pipe port (10)
       - Throttle body mounting surface (17)
    • Corrosion or damage to the threads for the following connections:
       - EVAP emission canister purge valve mounting bolt hole (3)
       - Fuel rail bracket mounting bolt hole (6)
       - EGR valve mounting bolt holes (7)
       - EGR inlet pipe mounting bolt holes (9)
       - Water pump cover bolt holes (13)
       - Engine coolant outlet fitting hole (15)
       - Engine lift bracket bolt holes (16)
    • Corrosion or damage to the throttle body fastener bolt holes (5)
    •  Corrosion or damage to the heater inlet fitting (11)
    • Corrosion or damage to the fastener bolt holes (12)
    • Corrosion or damage to the radiator hose outlet (14)
  5. Inspect for damage or serviceability the following components:
  6. • Water pump and seal
    • Thermostat and seal
    • Water outlet
    • Water pump cover and seal
    • MAP sensor and seal
    • Automatic transmission range selector lever clamp bracket
    • Throttle body
    • Throttle body O-ring
    • Throttle body spacer
    • EGR valve
    • EGR bracket shield
    • EVAP emission canister purge valve
    • Rear lift bracket
    • Engine coolant outlet fitting
    • Heater inlet fitting
    • Bolts and fasteners
  7. Repair or replace the water crossover and/or components as necessary.