GM Service Manual Online
For 1990-2009 cars only
Makes
🢒
Cadillac
🢒
2000
🢒
DeVille
🢒
Transmission/Transaxle
🢒
Automatic Transaxle - 4T80-E
🢒 Shift Lock Control Schematics
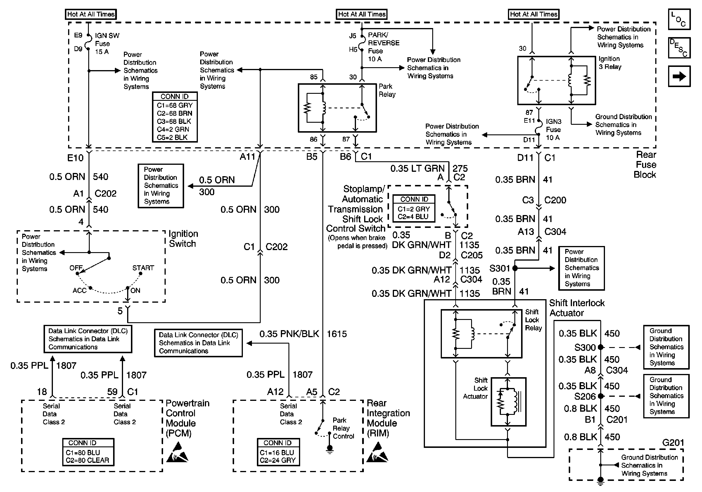
Figure
1:
Auto Trans Shift Lock Control w/ Console Shift
Automatic Transmission Shift Lock Control Components
Automatic Transmission Shift Lock Control Circuit Description
Auto Trans Shift Lock Control w/ Column Shift
Handling ESD Sensitive Parts Notice
Handling ESD Sensitive Parts Notice
Ignition Feed to Underhood and Rear Fuse Blocks
Rear Fuse Block Battery Voltage
RR BLO, RRDR MDL, HVAC BLO, STOP LP, IGN SW, and TSIG/HAZ Fuses
PRK/REV, PRK BRK, and RR DEFOG Fuses
IGN 3 Fuse
G301
Ignition Feed to Underhood and Rear Fuse Blocks
Ignition Switch
IGN 3 Fuse
Serial Data Class 2 (1 of 3)
Serial Data Class 2 (2 of 3)
G201 - Console Harness
G201 - IP Harness
G201 - IP Harness
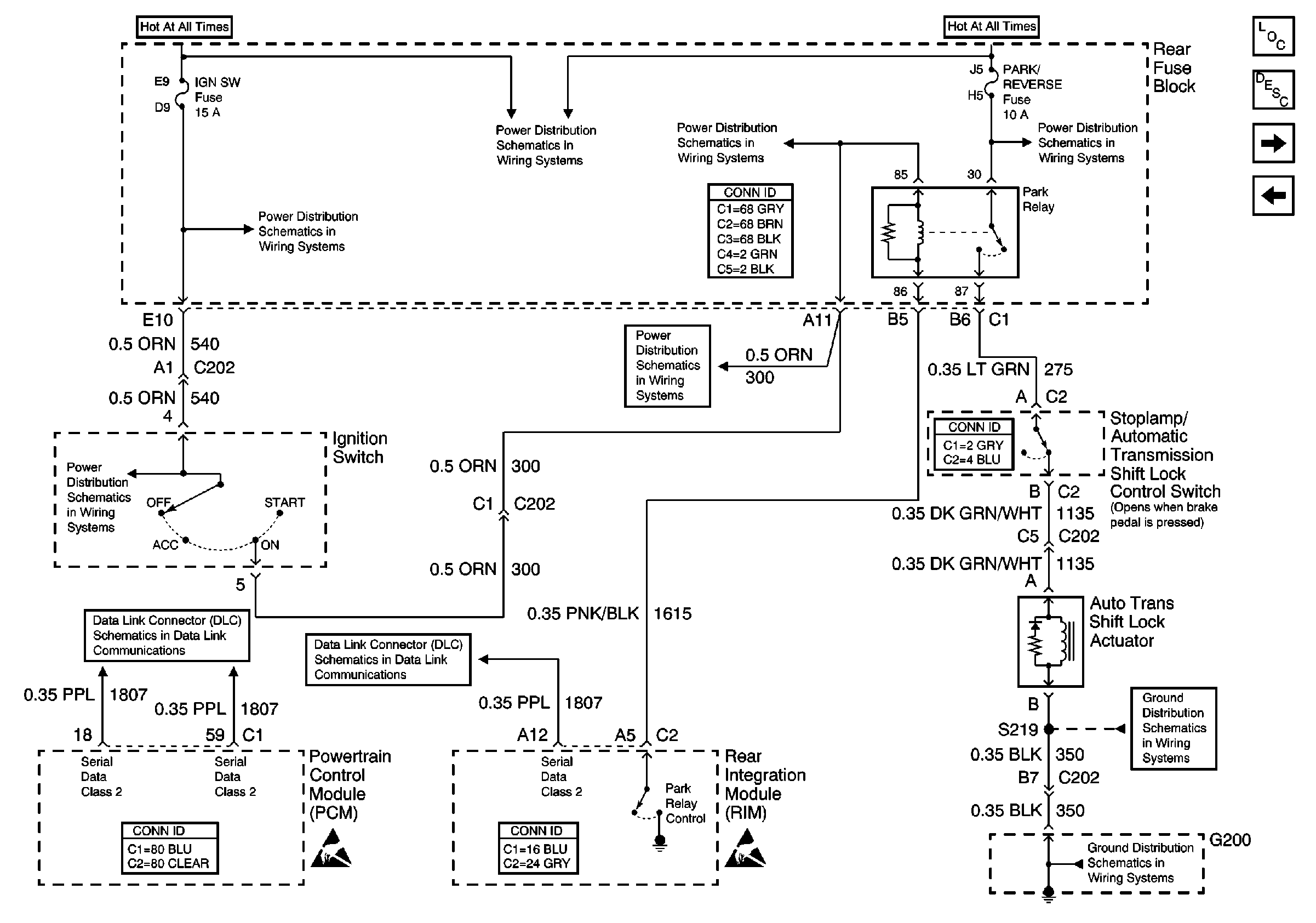
Figure
2:
Auto Trans Shift Lock Control w/ Column Shift
Automatic Transmission Shift Lock Control Components
Automatic Transmission Shift Lock Control Circuit Description
Auto Trans Shift Lock Control - Reverse Lockout Actuator Control
Auto Trans Shift Lock Control w/ Console Shift
Handling ESD Sensitive Parts Notice
Handling ESD Sensitive Parts Notice
Rear Fuse Block Battery Voltage
Ignition Feed to Underhood and Rear Fuse Blocks
PRK/REV, PRK BRK, and RR DEFOG Fuses
Ignition Switch
Ignition Feed to Underhood and Rear Fuse Blocks
Ignition Switch
Serial Data Class 2 (1 of 3)
Serial Data Class 2 (2 of 3)
G200
G200
Figure
3:
Auto Trans Shift Lock Control -- Reverse Lockout Actuator Control
Automatic Transmission Shift Lock Control Components
Automatic Transmission Shift Lock Control Circuit Description
Auto Trans Shift Lock Control w/ Column Shift
Handling ESD Sensitive Parts Notice
Rear Fuse Block Battery Voltage
PRK/REV, PRK BRK, and RR DEFOG Fuses
Ignition Feed to Underhood and Rear Fuse Blocks
G201 - Console Harness
G201 - IP Harness
G201 - IP Harness