GM Service Manual Online
For 1990-2009 cars only
Makes
🢒
Cadillac
🢒
2000
🢒
DeVille
🢒
Body and Accessories
🢒
Body Rear End
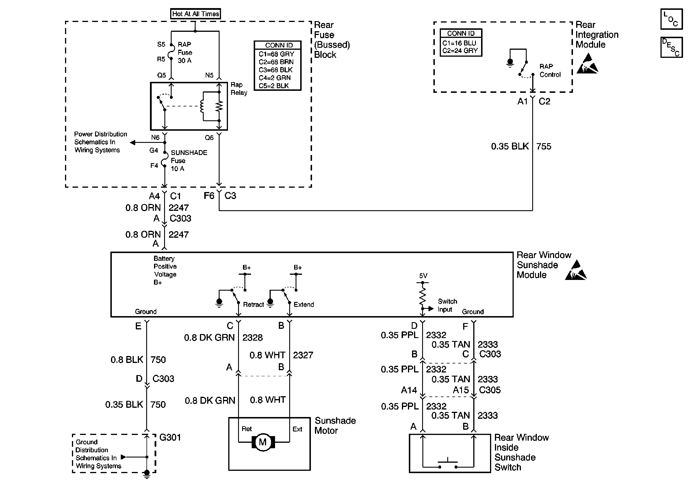
🢒 Rear Window Inside Sunshade Schematic
Rear Window Power Sunshade
Body Rear End Components
Rear Window Inside Sunshade Circuit Description
Handling ESD Sensitive Parts Notice
Handling ESD Sensitive Parts Notice
BODY, CVRTD, CIGAR, RAP, INT LP, and SUNSHD Fuses
G301