GM Service Manual Online
For 1990-2009 cars only
Makes
🢒
Cadillac
🢒
2000
🢒
DeVille
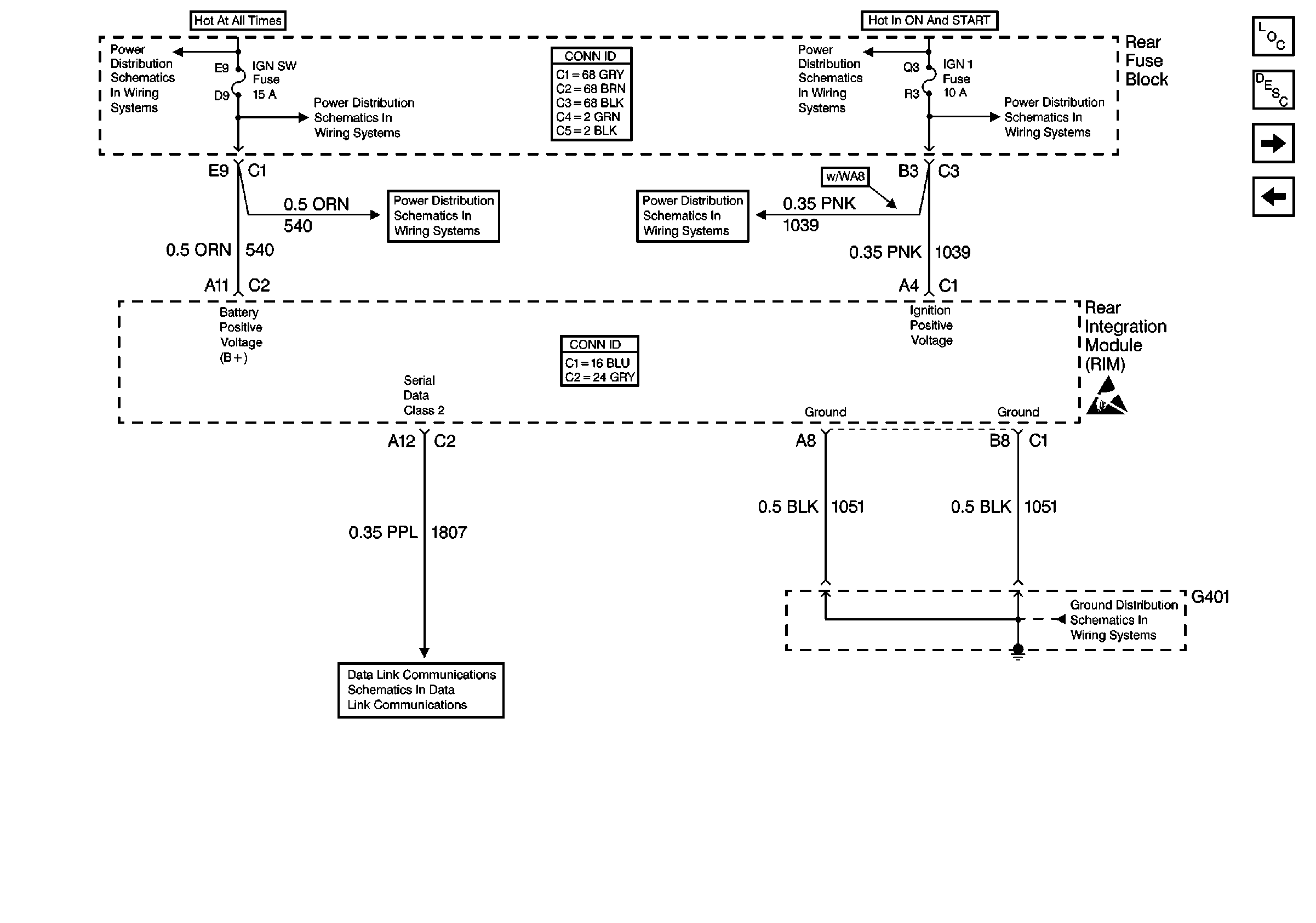
🢒 Rear Integration Module (RIM) - Power, Ground and Serial Data
Rear Integration Module (RIM) - Power, Ground and Serial Data
Rear Integration Module (RIM) -- Power, Ground and Serial Data
Body Control Module Components
Body Control System Circuit Description
Rear Integration Module (RIM) - Lighting and Other Inputs and Outputs
Instrument Panel Integration Module (IPM) - Inputs and Outputs
Handling ESD Sensitive Parts Notice
RR BLO, RRDR MDL, HVAC BLO, STOP LP, IGN SW, and TSIG/HAZ Fuses
RR BLO, RRDR MDL, HVAC BLO, STOP LP, IGN SW, and TSIG/HAZ Fuses
RR BLO, RRDR MDL, HVAC BLO, STOP LP, IGN SW, and TSIG/HAZ Fuses
SIR, VENT SOL, and IGN 1 Fuses
SIR, VENT SOL, and IGN 1 Fuses
Body Control System Connector End Views
SIR, VENT SOL, and IGN 1 Fuses
Data Link Connector Schematics
G401