GM Service Manual Online
For 1990-2009 cars only

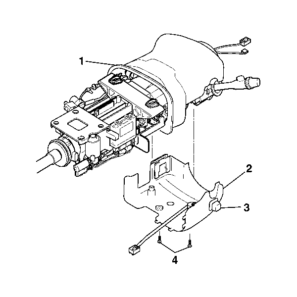
Electric Park Lock Module - Assemble - Off Vehicle Manual Tilt, Floor Shift


    Object Number: 626493  Size: SH
  1. Snap the electric park lock (1) onto the lock module assembly.
  2. Install the tapping screw (3) into the electric park lock (1) mounting hole and the ignition and key alarm switch assembly.
  3. Install the steering column lock cylinder set. Refer to Ignition Lock Cylinder Replacement - On Vehicle .
  4. Install the black connector into the electric park lock (2).

  5. Object Number: 588314  Size: SH
  6. If necessary, install the steering column closeout trim covers to the upper trim covers.

  7. Object Number: 626475  Size: SH
  8. Install the upper trim covers (1).
  9. Notice: Use the correct fastener in the correct location. Replacement fasteners must be the correct part number for that application. Fasteners requiring replacement or fasteners requiring the use of thread locking compound or sealant are identified in the service procedure. Do not use paints, lubricants, or corrosion inhibitors on fasteners or fastener joint surfaces unless specified. These coatings affect fastener torque and joint clamping force and may damage the fastener. Use the correct tightening sequence and specifications when installing fasteners in order to avoid damage to parts and systems.

  10. Install 1 pan head tapping screw (2) to the upper trim covers (1).
  11. Tighten
    Tighten the pan head tapping screw to 1.5 N·m (13 lb in).


    Object Number: 626474  Size: SH
  12. If necessary pop the power tilt and telescope toggle switch assembly (3) into the lower trim covers (2).
  13. Install the lower trim covers (2) onto the steering column.
  14. Attach the steering column closeout trim covers (1) to the lower trim covers (2).
  15. Install the 2 pan head tapping screws (4) to the lower trim covers (2).
  16. Tighten
    Tighten the pan head tapping screws to 3 N·m (27 lb in).


    Object Number: 588290  Size: SH
  17. Connect the connector of the power tilt and telescope toggle switch assembly into the telescope module at the base of the column.
  18. Install the necessary wire harness straps.

Electric Park Lock Module - Assemble - Off Vehicle Power Tilt, Floor Shift


    Object Number: 626493  Size: SH
  1. Snap the electric park lock (1) onto the lock module assembly.
  2. Install the tapping screw (3) into the electric park lock (1) mounting hole and the ignition and key alarm switch assembly.
  3. Install the steering column lock cylinder set. Refer to Ignition Lock Cylinder Replacement - On Vehicle .
  4. Install the black connector into the electric park lock (2).

  5. Object Number: 588314  Size: SH
  6. If necessary, install the steering column closeout trim covers to the upper trim covers.

  7. Object Number: 603845  Size: SH
  8. Install the upper trim covers (1).
  9. Notice: Use the correct fastener in the correct location. Replacement fasteners must be the correct part number for that application. Fasteners requiring replacement or fasteners requiring the use of thread locking compound or sealant are identified in the service procedure. Do not use paints, lubricants, or corrosion inhibitors on fasteners or fastener joint surfaces unless specified. These coatings affect fastener torque and joint clamping force and may damage the fastener. Use the correct tightening sequence and specifications when installing fasteners in order to avoid damage to parts and systems.

  10. Install 1 pan head tapping screw (2) to the upper trim covers (1).
  11. Tighten
    Tighten the pan head tapping screw to 1.5 N·m (13 lb in).


    Object Number: 628897  Size: SH

    Important: The shift lever seal must seat in the trim covers.

  12. Install the lower trim covers (2) onto the steering column.
  13. Attach the steering column closeout trim covers (1) to the lower trim covers (2).
  14. Install the 2 pan head tapping screws (3) to the lower trim covers (2).
  15. Tighten
    Tighten the pan head tapping screws to 3 N·m (27 lb in).


    Object Number: 628901  Size: SH
  16. Install the necessary wire harness straps.