GM Service Manual Online
For 1990-2009 cars only
Makes
🢒
Cadillac
🢒
2001
🢒
DeVille
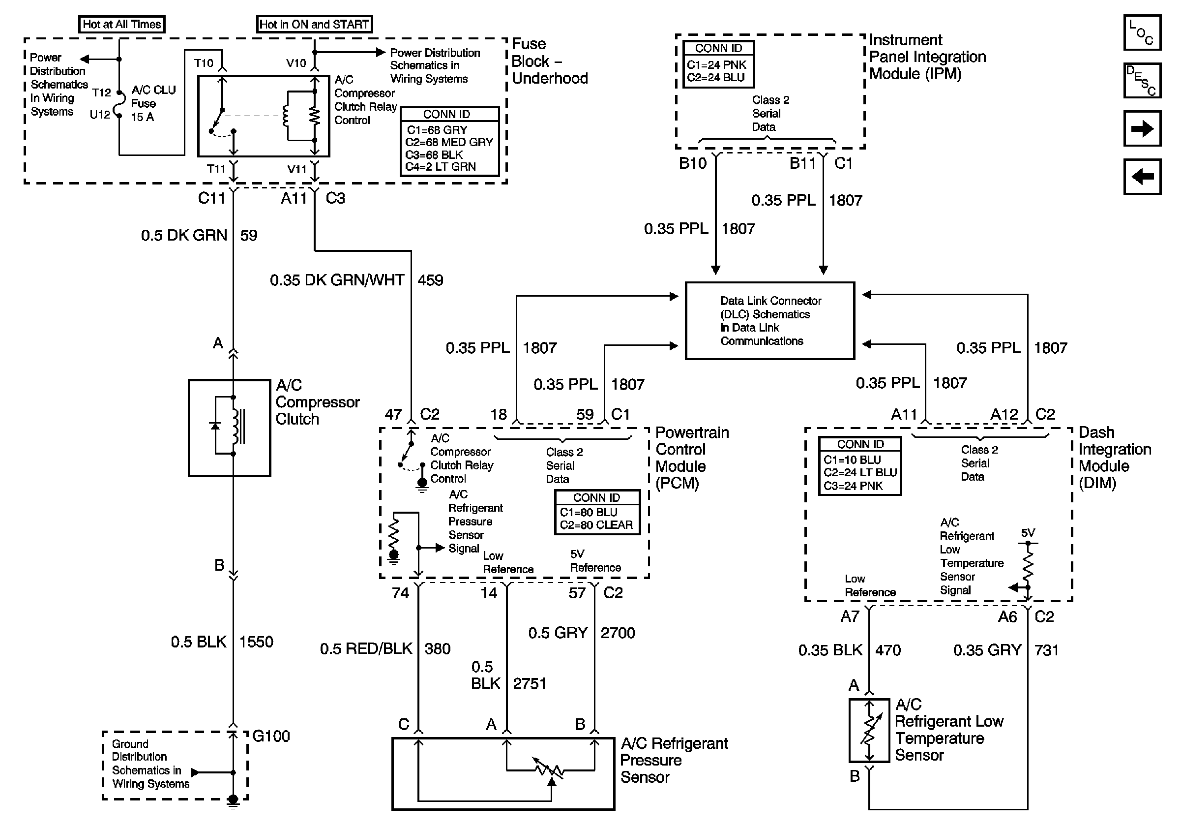
🢒 HVAC Compressor Control
HVAC Compressor Control
HVAC Compressor Control
Master Electrical Component List
Air Temperature Description and Operation
G100
Underhood Fuse Block Battery Voltage
Ignition Feeds to Underhood and Rear Fuse Blocks
Steering Wheel Controls
Rear Blower Motor-DTS