GM Service Manual Online
For 1990-2009 cars only
Makes
🢒
Cadillac
🢒
2001
🢒
DeVille
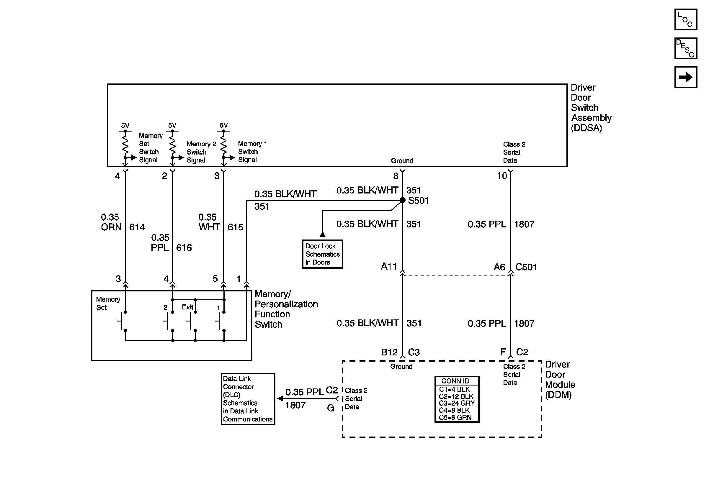
🢒 Memory Function Switch
Memory Function Switch
Memory Function Switch
Master Electrical Component List
Memory Seats Description and Operation
Left Seat Switch, MSM, Power Ground (w/A45/AL2)
Class 2 Serial Data (3 of 3)
Driver Door Switch Assembly (DDSA) Power, Ground Inputs and Outputs