GM Service Manual Online
For 1990-2009 cars only
Makes
🢒
Cadillac
🢒
2002
🢒
DeVille
🢒 Defogger (w/o B9Q)
Defogger (w/o B9Q)
Master Electrical Component List
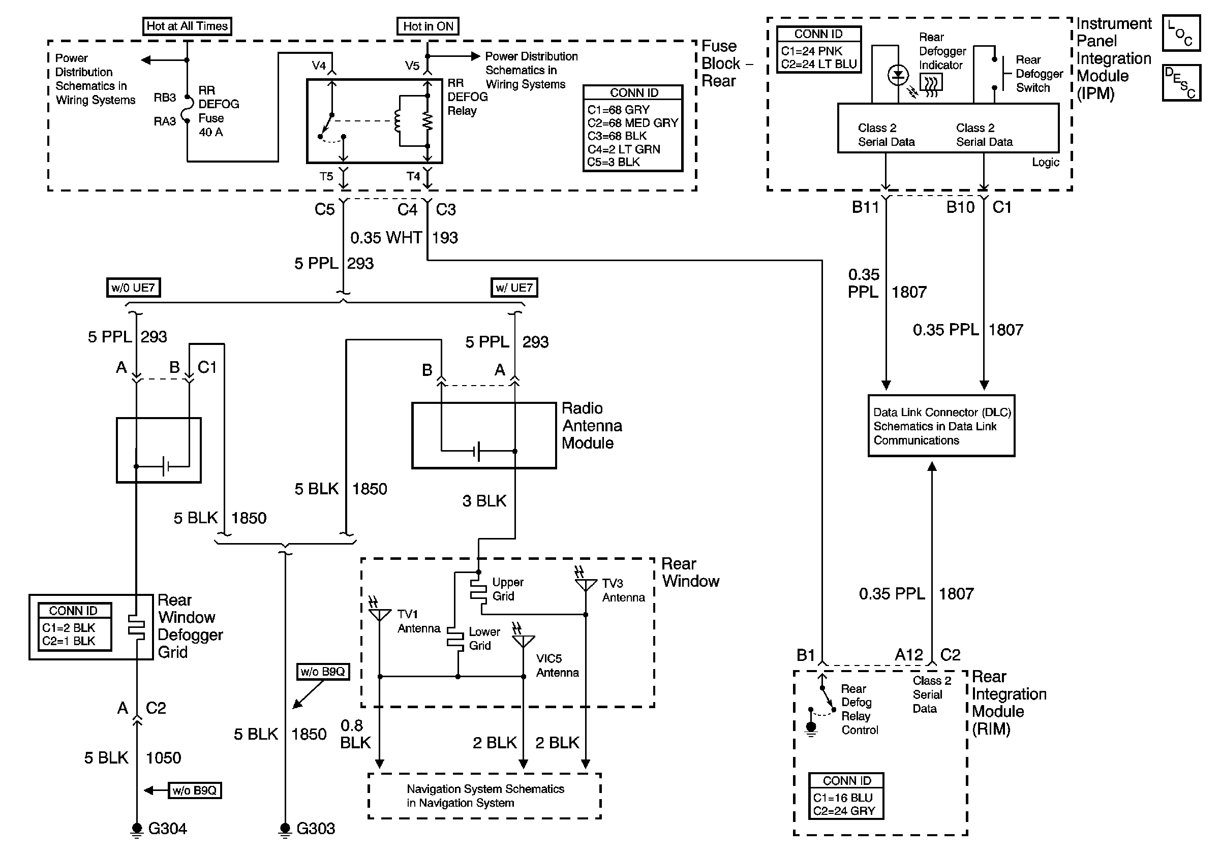
Rear Window Defogger Description and Operation
Rear Fuse Block Battery Voltage
Ignition Feeds to Underhood and Rear Fuse Blocks
TV Antenna Module
Class 2 Serial Data (1 of 3)