GM Service Manual Online
For 1990-2009 cars only
Figure 1:

Engine Covers and Component Assemblies (1 of 2)


Object Number: 911026  Size: LF
(2)Intake Manifold Assembly
(8)Water Crossover Assembly
(20)Left Camshaft Cover Assembly
(27)Drive Belt Tensioner
(28)Drive Belt Tensioner Bolt
(34)Oil Pump Assembly
(35)Engine Block Assembly
(38)Right Camshaft Cover Assembly
(283)Crankcase Ventilation Tube
(350)Engine Front Cover
(351)Engine Front Cover Gasket
(352)Engine Front Cover Bolt
(354)Water Pump Drive Belt Tensioner
(355)Water Pump Drive Belt Tensioner Bolt
(357)Water Pump Drive Belt Shield
(358)Water Pump Drive Belt Shield Bolt
(359)Water Pump Drive Belt Shield Nut
(372)Water Crossover Upper Gasket
(373)Water Crossover Lower Gasket
(374)Water Crossover Bolt - Long - 115 mm
(375)Water Crossover Bolt - Medium - 92 mm
(376)Water Crossover Bolt - Short - 35 mm
(389)Water Crossover Stud
(390)Crankshaft Balancer
(391)Crankshaft Balancer Bolt
(395)Water Pump Drive Belt
(396)Water Pump Drive Pulley
(397)Water Pump Drive Pulley Cap
(398)Camshaft Seal
(399)Camshaft Seal Bolt
(400)Oil Pan
(401)Oil Pan Gasket
(412)Oil Pan Drain Plug
(413)Oil Pan Drain Plug O-ring
(420)Oil Pan Bolt
(475)Oil Pan Assembly Bolt
(530)Intake Manifold Bolt
(576)Ignition Coil Sight Shield
(590)Fuel Injector Sight Shield
(670)Engine Lift Bracket
(671)Engine Lift Bracket Bolt
(712)Oil Level Sensor
(713)Oil Level Sensor O-ring
(767)Ground Bolt
(768)Ground Strap Bolt
(786)EGR Valve Inlet Pipe
(787)EGR Valve Inlet Bolt
Figure 2:

Engine Covers and Component Assemblies (2 of 2)


Object Number: 911034  Size: LF
(1)Engine Block Assembly
(11)Oil Level Indicator and Tube
(131)Transaxle Alignment Pin
(405)Oil Pump Suction Tube
(407)Oil Pump Suction Tube Bolt
(408)Oil Pump Suction Tube Nut
(435)Oil Level Indicator Tube Nut
(440)Oil Filter Adapter Assembly
(441)Oil Filter Adapter Assembly Gasket
(442)Oil Filter Adapter Assembly Bolt
(449)Oil Filter
(601)Left Exhaust Manifold Gasket
(602)Left Exhaust Manifold
(606)Left AIR Control Valve
(607)Left AIR Control Valve Bolt
(608)Right AIR Control Valve Pipe Gasket
(608)Right AIR Control Valve Pipe Gasket
(609)Right AIR Control Valve Pipe Nut
(609)Right AIR Control Valve Pipe Nut
(609)Right AIR Control Valve Pipe Nut
(618)Right AIR Control Valve
(619)Right AIR Control Valve Bolt
(621)Right Exhaust Manifold Gasket
(622)Right Exhaust Manifold
(623)Right Exhaust Manifold Nut
(625)Left Exhaust Manifold Bolt
(650)Exhaust Crossover Pipe
(651)Exhaust Crossover Pipe Bolt - to Oil Pan
(652)Exhaust Crossover Pipe Bolt
(790)Starter Motor
(791)Starter Motor Bolt
(798)Starter Motor Wiring Harness
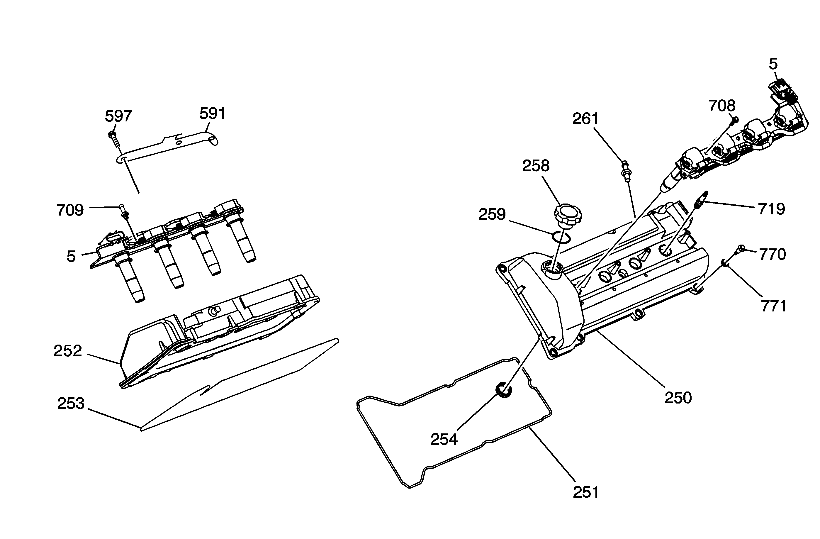
Figure 3:

Camshaft Cover Assembly


Object Number: 911037  Size: MF
(5)Ignition Coil Assembly
(5)Ignition Coil Assembly
(250)Left Camshaft Cover
(251)Left Camshaft Cover Gasket
(252)Right Camshaft Cover
(253)Right Camshaft Cover Gasket
(254)Spark Plug Port Seal
(258)Oil Fill Cap
(259)Oil Fill Cap O-Ring
(261)PCV Fitting
(591)Sight Shield Bracket
(597)Sight Shield Bracket Bolt
(708)Ignition Coil Assembly Bolt
(709)Ignition Coil Assembly Ball Stud
(719)Spark Plug
(770)Camshaft Cover Bolt
(771)Camshaft Cover Bolt Grommet
Figure 4:

Camshaft Timing Components


Object Number: 911042  Size: LF
(150)Camshaft Sprocket
(152)Primary Camshaft Drive Chain Tensioner
(153)Primary Camshaft Drive Chain Tensioner Bolt
(155)Primary Camshaft Drive Chain
(158)Primary Camshaft Drive Chain Guide
(159)Primary Camshaft Drive Chain Guide Bolt
(160)Camshaft Intermediate Drive Shaft Sprocket
(161)Camshaft Intermediate Drive Shaft Sprocket Bolt
(162)Camshaft Intermediate Drive Shaft
(163)Camshaft Intermediate Drive Shaft Bolt
(170)Left Secondary Camshaft Drive Chain
(171)Left Secondary Camshaft Drive Chain Guide
(172)Left Secondary Camshaft Drive Chain Guide Bolt
(173)Left Secondary Camshaft Drive Chain Shoe
(174)Left Secondary Camshaft Drive Chain Shoe Bolt
(175)Left Secondary Camshaft Drive Chain Tensioner
(176)Left Secondary Camshaft Drive Chain Tensioner Bolt
(177)Left Exhaust Camshaft Sprocket
(178)Left Intake Camshaft Sprocket
(179)Camshaft Sprocket Bolt
(180)Secondary Camshaft Drive Chain
(181)Right Secondary Camshaft Drive Chain Guide
(182)Right Secondary Camshaft Drive Chain Guide Bolt
(183)Right Secondary Camshaft Drive Chain Shoe
(184)Right Secondary Camshaft Drive Chain Shoe Bolt
(185)Right Secondary Camshaft Drive Chain Tensioner
(186)Right Secondary Camshaft Drive Chain Tensioner Bolt
(187)Right Exhaust Camshaft Sprocket
(188)Right Intake Camshaft Sprocket
Figure 5:

Intake Manifold


Object Number: 911045  Size: LF
(6)Fuel Injector Rail
(283)PCV Air Tube
(500)Intake Manifold
(501)Vacuum Cap
(520)Intake Manifold Seal
(530)Intake Manifold Bolt
(531)Fuel Injector Rail Bolts
(559)Fuel Pressure Regulator Vacuum Hose
(570)Fuel Rail Nut
(590)Fuel Injector Sight Shield
(590rhd)Fuel Injector Sight Shield - Export
(594)Fuel Injector Sight Shield Cover Ball Stud
(700)Fuel Injector Wiring Harness
Figure 6:

Fuel Rail


Object Number: 911049  Size: MF
(560)Fuel Rail
(561)Fuel Injector
(563)Upper Fuel Injector O-Ring
(564)Lower Fuel Injector O-Ring
(565)Fuel Pressure Service Valve Cap
(566)Fuel Pressure Service Valve
(582)Fuel Pressure Regulator
(583)Fuel Pressure Regulator O-Ring
(584)Fuel Pressure Regulator Clip
Figure 7:

Cylinder Head Assemblies


Object Number: 911052  Size: MF
(300)Left Cylinder Head
(301)Right Cylinder Head
(308)Secondary Camshaft Drive Chain Guide/Shoe Bolt Access Plug
(308)Secondary Camshaft Drive Chain Guide/Shoe Bolt Access Plug
(309)Secondary Camshaft Drive Chain Guide/Shoe Bolt Access Plug O-Ring
(309)Secondary Camshaft Drive Chain Guide/Shoe Bolt Access Plug O-Ring
(310)Cylinder Head Bolt (M11)
(311)Cylinder Head Bolt (M6)
(312)Cylinder Head Coolant Hole Expansion Plug
(313)Cylinder Head Coolant Hole Threaded Plug
(314)Cylinder Head Coolant Hole Plug Seal Ring
(315)Cylinder Head Oil Gallery Threaded Plug
(315)Cylinder Head Oil Gallery Threaded Plug
(316)Cylinder Head Oil Gallery Plug Ring
(316)Cylinder Head Oil Gallery Plug Ring
(320)Exhaust Valve
(321)Intake Valve
(322)Follower - Rocker Arm
(323)Stationary Hydraulic Lifter Adjuster (SHLA)
(324)Valve Stem Oil Seal
(325)Valve Spring
(326)Valve Spring Retainer
(327)Valve Lock Keepers
(330)Left Exhaust Camshaft
(331)Left Intake Camshaft
(332)Right Intake Camshaft
(333)Right Exhaust Camshaft
(334)Exhaust Camshaft Thrust Bearing Cap
(335)Intake Camshaft Thrust Bearing Cap
(336)Camshaft Bearing Cap
(337)Camshaft Bearing Cap Bolt
(337)Camshaft Bearing Cap Bolt
(337)Camshaft Bearing Cap Bolt
(338)Camshaft Sprocket Locating Pin
(711)ECT Sensor
(725)Camshaft Position Sensor
(726)Camshaft Position Sensor O-Ring
(727)Camshaft Position Sensor Bolt
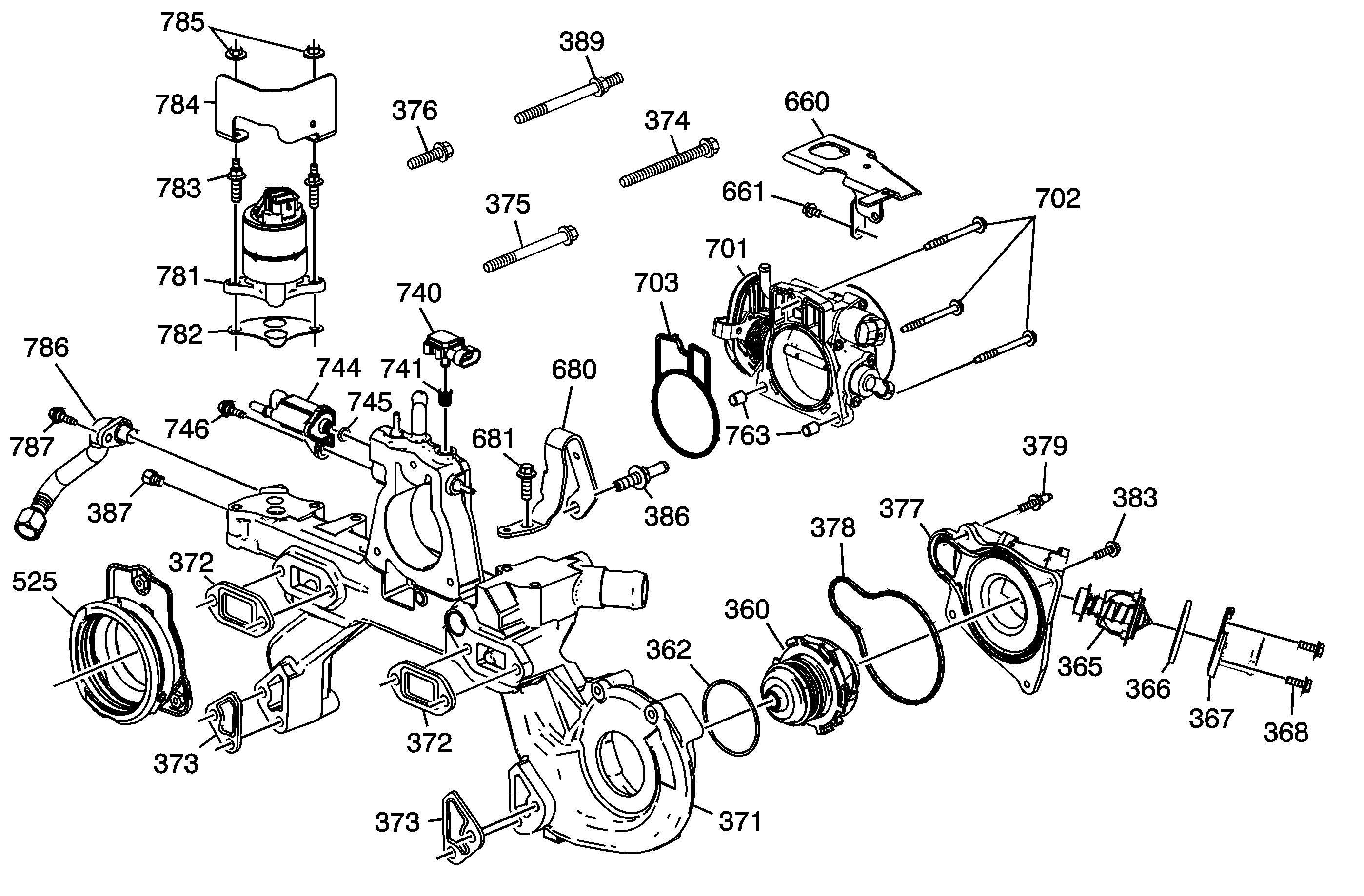
Figure 8:

Water Crossover and Throttle Body Assembly


Object Number: 911054  Size: MF
(360)Water Pump
(362)Water Pump O-ring
(365)Thermostat
(366)Thermostat O-ring
(367)Thermostat Housing
(368)Thermostat Housing Bolt
(371)Water Crossover
(372)Water Crossover Upper Gasket
(372)Water Crossover Upper Gasket
(373)Water Crossover Lower Gasket
(373)Water Crossover Lower Gasket
(374)Water Crossover Bolt - Long
(375)Water Crossover Bolt - Medium
(376)Water Crossover Bolt - Short
(377)Water Pump Cover
(378)Water Pump Cover Gasket
(379)Water Pump Cover Stud
(383)Water Pump Cover Bolt
(386)Engine Coolant Fitting
(387)Heater Inlet Pipe Fitting
(389)Water Crossover Stud
(525)Plenum Duct and Clamp
(660)Accelerator Control Cable Bracket
(661)Accelerator Control Cable Bracket Bolt
(680)Engine Lift Bracket
(681)Engine Lift Bracket Bolt
(701)Throttle Body
(702)Throttle Body Bolt
(703)Throttle Body Gasket
(740)MAP Sensor
(741)MAP Sensor Seal
(744)EVAP Purge Solenoid
(745)EVAP Purge Solenoid O-ring
(746)EVAP Purge Solenoid Bolt
(763)Throttle Body Gasket
(781)EGR Valve
(782)EGR Valve Gasket
(783)EGR Valve Bolt
(784)EGR Valve Heat Shield
(785)EGR Valve Heat Shield Nut
(786)EGR Valve Inlet Pipe
(787)EGR Valve Inlet Pipe Bolt
Figure 9:

Oil Pump


Object Number: 911058  Size: MF
(463)Oil Pump Housing
(464)Oil Pump Cover
(465)Oil Pump Driven Rotor
(466)Oil Pump Drive Rotor
(467)Oil Pump Drive Spacer
(468)Oil Pump Cover Bolts
(469)Oil Pump Alignment Pin
(470)Oil Pump Pressure Relief Valve Cap
(471)Oil Pump Spring
(472)Oil Pump Plunger
(474)Oil Pump Pressure Relief Valve Cap Retaining Pin
(475)Oil Pump Pressure Relief Valve Cap O-Ring
Figure 10:

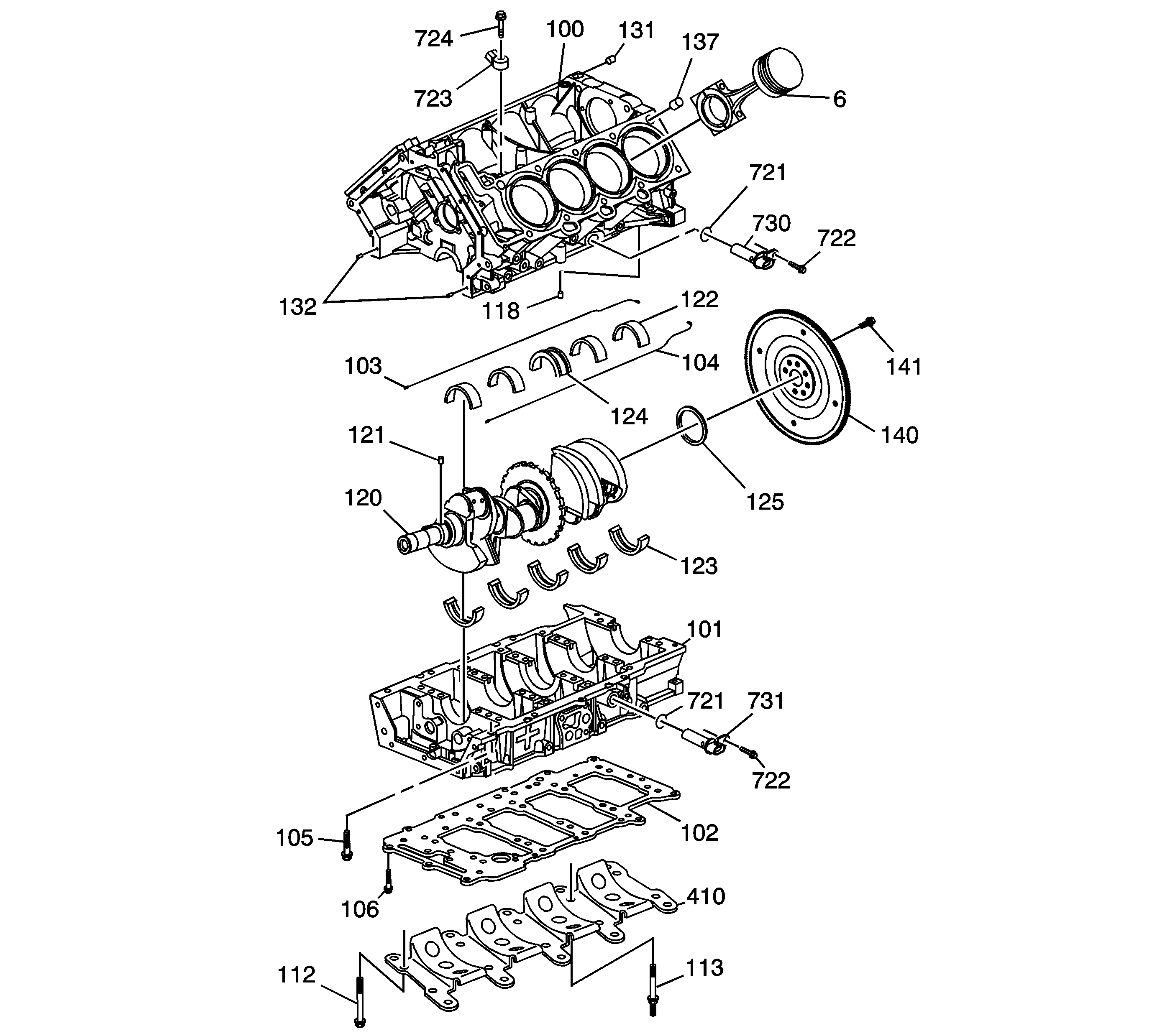
Engine Block Assembly


Object Number: 911069  Size: LF
(6)Piston, Rings and Connecting Rod Assembly
(100)Engine Block
(101)Lower Crankcase
(102)Engine Oil Manifold
(103)Lower Crankcase-to-Engine Block Right Seal
(104)Lower Crankcase-to-Engine Block Left Seal
(105)Lower Crankcase Perimeter Bolt
(106)Engine Oil Manifold Bolt
(112)Lower Crankcase Bolt
(113)Lower Crankcase Stud - Oil Pump Suction Pipe
(118)Lower Crankcase-to-Engine Block Pin
(120)Crankshaft
(121)Crankshaft Pin
(122)Crankshaft Upper Bearings
(123)Crankshaft Lower Bearings
(124)Crankshaft Upper Thrust Bearing
(125)Crankshaft Rear Oil Seal
(131)Engine Block Dowel Pins
(132)Engine Front Cover-to-Engine Block Pin
(137)Cylinder Head Dowel Pins
(140)Engine Flywheel
(141)Engine Flywheel Bolt
(410)Engine Oil Pan Baffle
(721)Upper Crankshaft Position Sensor O-Ring
(721)Upper Crankshaft Position Sensor O-Ring
(722)Upper Crankshaft Position Sensor Bolt
(722)Upper Crankshaft Position Sensor Bolt
(723)Knock Sensor
(724)Knock Sensor Bolt
(730)Upper Crankshaft Position Sensor
(731)Lower Crankshaft Position Sensor
Figure 11:

Piston, Rings, Bearing and Connecting Rod


Object Number: 911074  Size: LF
(200)Connecting Rod
(201)Connecting Rod Bolt
(202)Connecting Rod Piston Pin Bushing
(203)Connecting Rod Bearing
(210)Piston
(211)Piston Pin
(212)Piston Pin Retainer
(212)Piston Pin Retainer
(213)Upper Compression Ring
(214)Lower Compression Ring
(215)Upper Oil Control Ring
(216)Oil Control Ring Expander
(217)Lower Oil Control Ring
Figure 12:

Oil Filter Adapter


Object Number: 911077  Size: SH
(440)Oil Filter Adapter
(441)Oil Filter Adapter Gasket
(442)Oil Filter Adapter Bolt
(445)Oil Filter Fitting
(446)Oil Filter Bypass Valve
(449)Oil Filter
(457)Bypass Hole Plug
(715)Oil Pressure Switch
(716)Oil Pressure Switch O-ring
Figure 13:

Oil Filter Adapter with Oil Cooler


Object Number: 911080  Size: SH
(440)Oil Filter Adapter
(441)Oil Filter Adapter Gasket
(442)Oil Filter Adapter Bolt
(445)Oil Filter Fitting
(446)Oil Filter Bypass Valve
(449)Oil Filter
(452)Oil Cooler Bypass Valve
(453)Oil Cooler Bypass Valve Plug O-ring
(454)Oil Cooler Bypass Valve Plug
(455)Oil Cooler Pipe Fitting
(455)Oil Cooler Pipe Fitting
(715)Oil Pressure Switch
(716)Oil Pressure Switch O-ring