GM Service Manual Online
For 1990-2009 cars only
Makes
🢒
Cadillac
🢒
1999
🢒
Eldorado
🢒
Body and Accessories
🢒
Roof
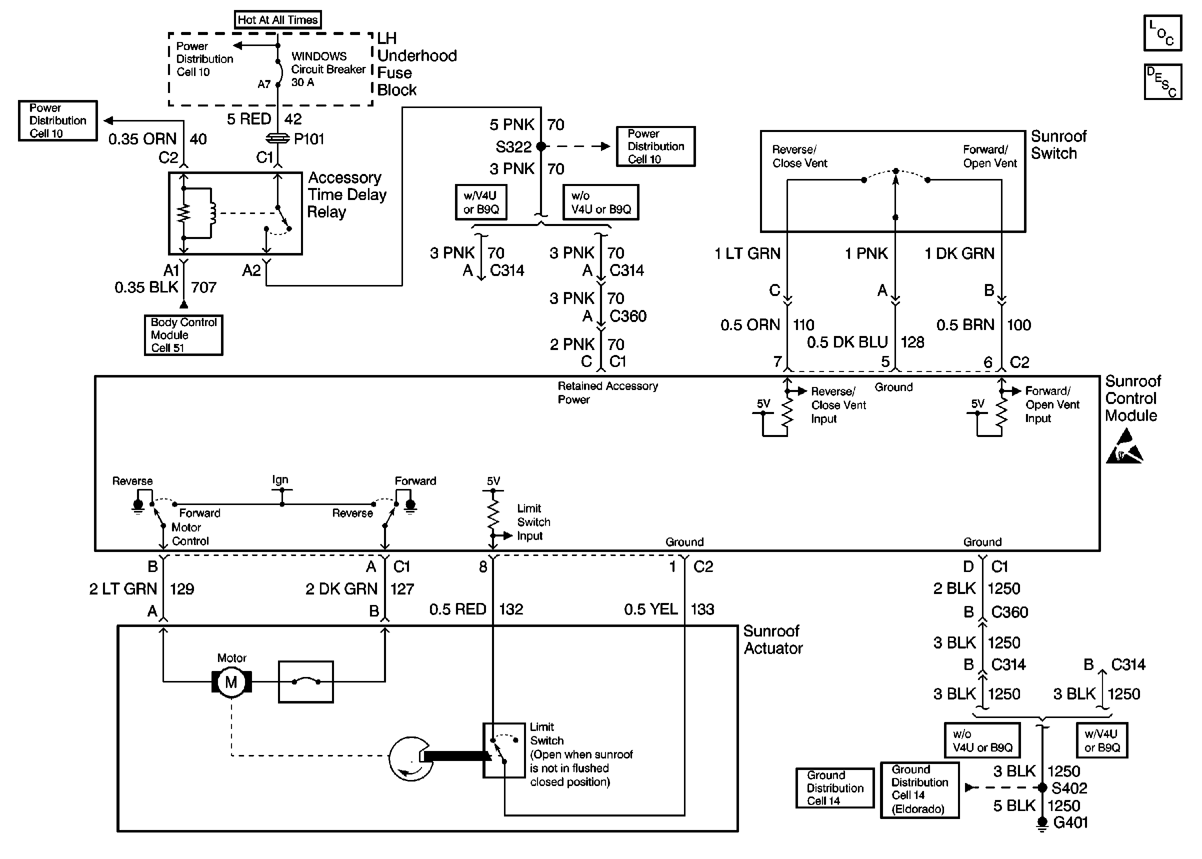
🢒 Sunroof Schematics
Cell 122
Power Roof Systems Components
Power Sunroof Circuit Description
Power Distribution Schematics
Power Distribution Schematics
Body Control System Schematics
Handling ESD Sensitive Parts Notice
Ground Distribution Schematics