GM Service Manual Online
For 1990-2009 cars only
Makes
🢒
Cadillac
🢒
1999
🢒
Eldorado
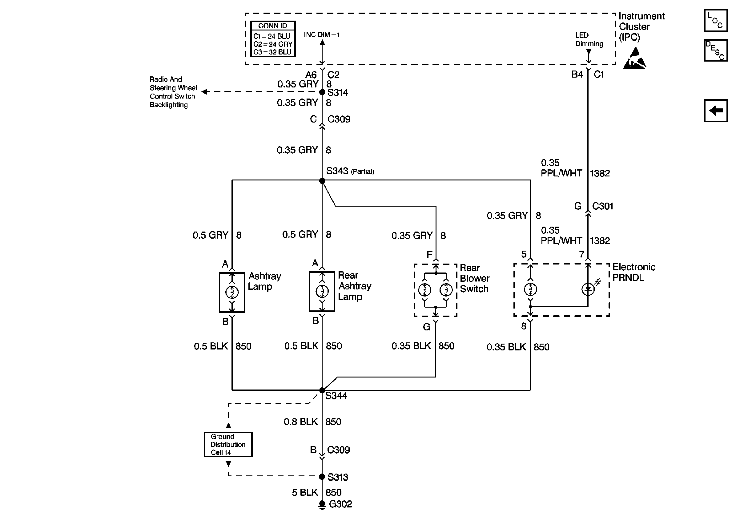
🢒 Cell 117: Console Backlighting
Cell 117: Console Backlighting
Cell 117: Console Backlighting
Lighting Systems Components
Interior Lights Dimming Circuit Description
Cell 117: Instrument Panel Backlighting
Handling ESD Sensitive Parts Notice
Ground Distribution Schematics
Cell 117: Instrument Panel Backlighting
Instrument Panel, Gages, and Console Connector End Views