GM Service Manual Online
For 1990-2009 cars only

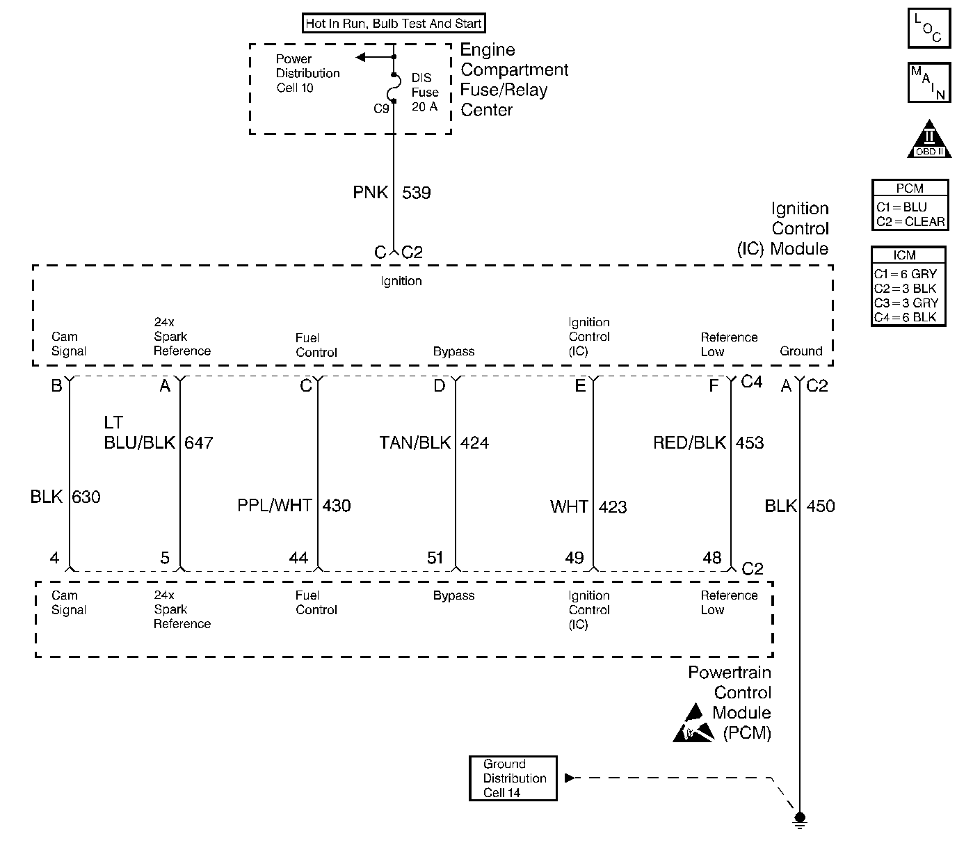
Object Number: 244402  Size: LF
Engine Controls Components
Cell 20: Ignition Control (IC) Module
OBD II Symbol Description Notice
ESD Notice

Circuit Description

This diagnostic test checks for more than forty nine 24X reference pulses between CAM pulses. However, the number of 24X pulses is allowed to vary between 47 and 49, as long as any variances toggle between too few pulses, and too many pulses. If two variances don't toggle, i.e. they both had 49 reference pulses and 8 4X reference pulses were received between CAM events, then DTC P0371 is set because too many 24X pulses were received.

Conditions for Running the DTC

    •  DTC P1376 not set.
    •  At least one CAM pulse received in the last 0.25 second.
    •  Engine speed between 496 and 3500 RPM.
    •  Number of CAM edges since key ON is 7 or greater.
    •  8 4X reference pulses seen between cam pulses.

Conditions for Setting the DTC

More than 49 24X pulses seen between CAM pulses.

OR

The last 24X variance was 49 and current number of 24X pulses received is 49.

Action Taken When the DTC Sets

    •  The PCM will illuminate the Malfunction Indicator Lamp (MIL) when the diagnostic runs and fails.
    •  The PCM will record operating conditions at the time the diagnostic fails. This information will be stored in the Freeze Frame and Failure Records.

Conditions for Clearing the MIL/DTC

    •  The PCM will turn the MIL OFF after three consecutive drive trips that the diagnostic runs and does not fail.
    •  A Last Test Failed (current) DTC will clear when the diagnostic runs and does not fail.
    •  A History DTC will clear after forty consecutive warm-up cycles with no failures of any emission related diagnostic test.
    • Use a scan tool to clear DTCs.
    • Interrupting PCM battery voltage may or may not clear DTCs. This practice is not recommended. Refer to Clearing Diagnostic Trouble Codes in PCM Description and Operation.

Test Description

Number(s) below refer to the step number(s) on the Diagnostic Table.

  1. Checking for possible cause of noise (extra 24X pulses) on the 24X spark reference circuit.

  2. If DTC resets, fault is still present. If DTC does not reset, fault has been eliminated.

  3. Checking for poor terminal contact at the IC module or PCM that may cause the DTC to set.

Step

Action

Value(s)

Yes

No

1

Did you perform the Powertrain On-Board Diagnostic (OBD) System Check?

--

Go to Step 2

Go to Powertrain On Board Diagnostic (OBD) System Check

2

Check for possible sources of EMI (Electromagnetic Interference):

    • Spark plug wires run along side the Ignition Control (IC) module.
    • High power transmitters operating in the vicinity (such as mobile radios).
    • Various testing equipment.
    • A battery charger.

Are any possible sources of EMI found?

--

Remove source of EMI

Go to Step 3

3

Clear DTCs and retest.

Does DTC P0371 reset?

--

Go to Step 4

Fault not present

4

  1. Check terminal contact at IC module connector C4 terminal A.
  2. Check terminal contact at PCM connector C2 terminal 5.
  3. Repair terminal contact if needed.

Was terminal contact repaired?

--

Go to Powertrain Control Module Diagnosis

Go to Step 5

5

Replace the Ignition Control module. Refer to Ignition Control Module Replacement .

Is the replacement complete?

--

Go to Powertrain Control Module Diagnosis

--