GM Service Manual Online
For 1990-2009 cars only
Makes
🢒
Cadillac
🢒
2000
🢒
Eldorado
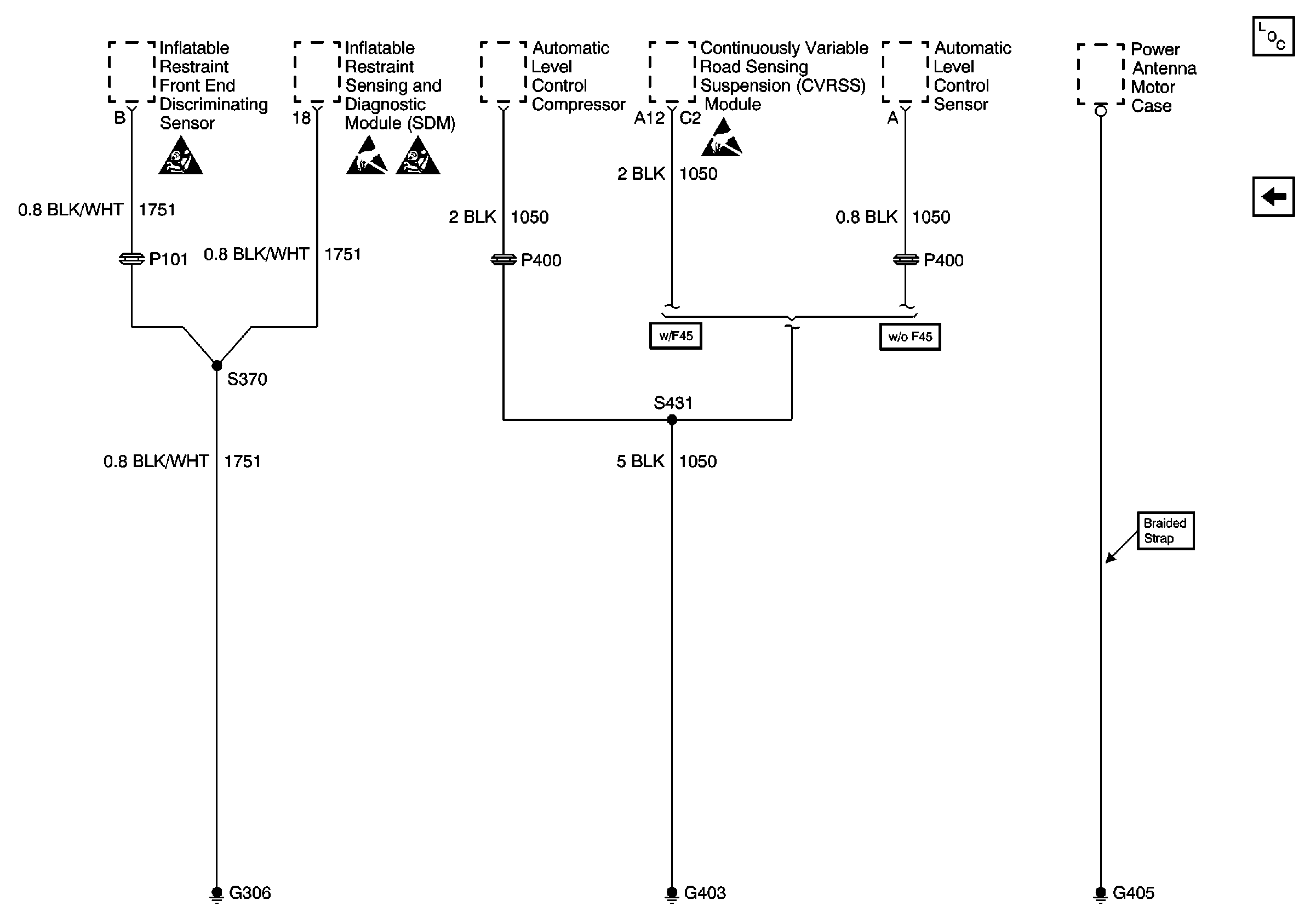
🢒 G306, G403, and G405
G306, G403, and G405
G306, G403, and G405
Power and Grounding Components
G402
Handling ESD Sensitive Parts Notice
SIR Handling Caution
SIR Handling Caution
Handling ESD Sensitive Parts Notice