GM Service Manual Online
For 1990-2009 cars only
Makes
🢒
Cadillac
🢒
2000
🢒
Eldorado
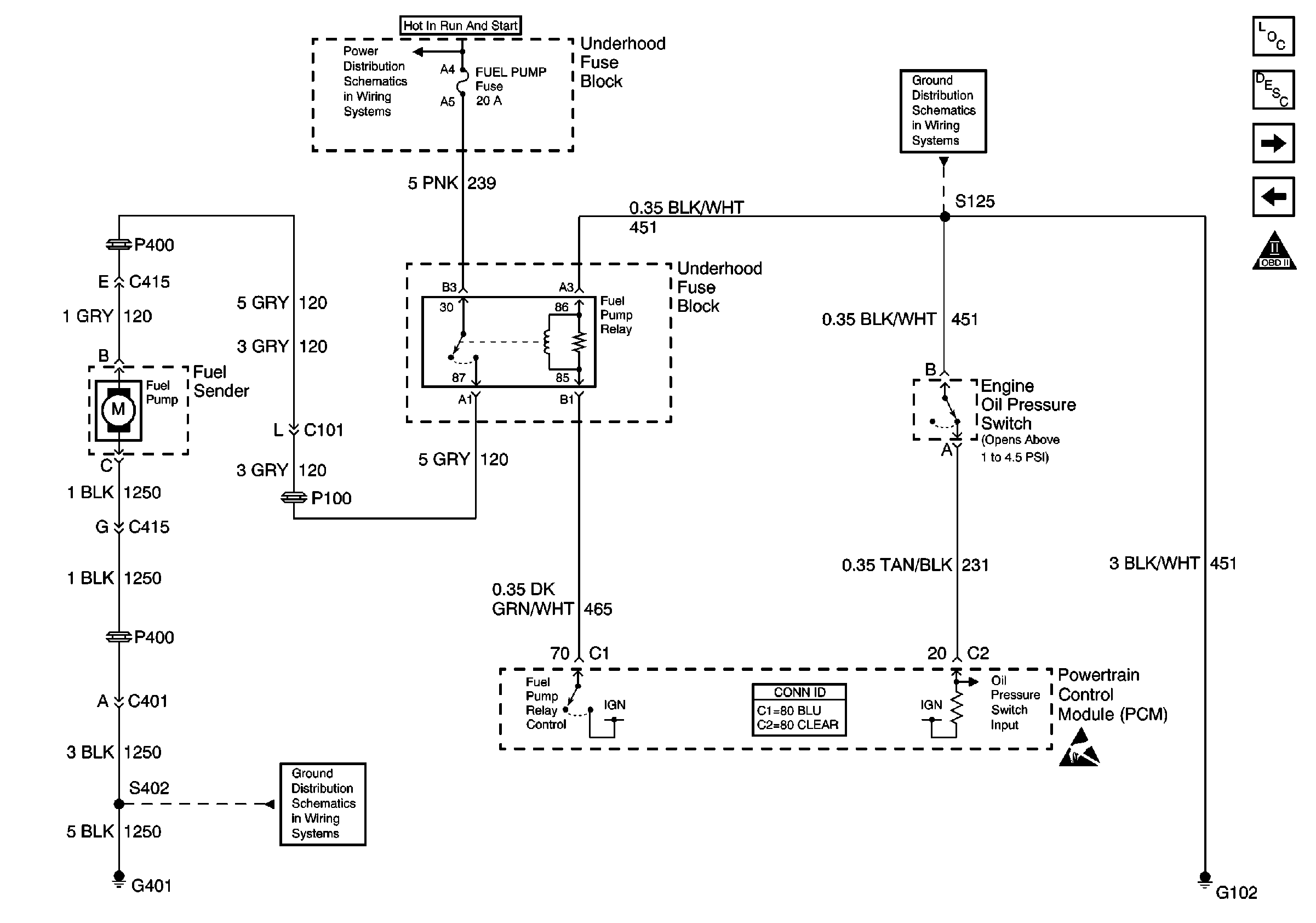
🢒 Fuel Pump and Relay
Fuel Pump and Relay
Fuel Pump and Relay
Engine Controls Components
Information Sensors/Switches Description
Fuel Injectors
Ignition Control Module - Rear Bank
OBD II Symbol Description Notice
OXY SEN 1, OXY SEN 2, FUEL PUMP, ECS Fuses and FUEL PUMP Relay
G102
Handling ESD Sensitive Parts Notice
G401 (1 of 2)
G102