GM Service Manual Online
For 1990-2009 cars only
Makes
🢒
Cadillac
🢒
2001
🢒
Eldorado
🢒
Engine
🢒
Engine Electrical
🢒 Starting and Charging Schematics
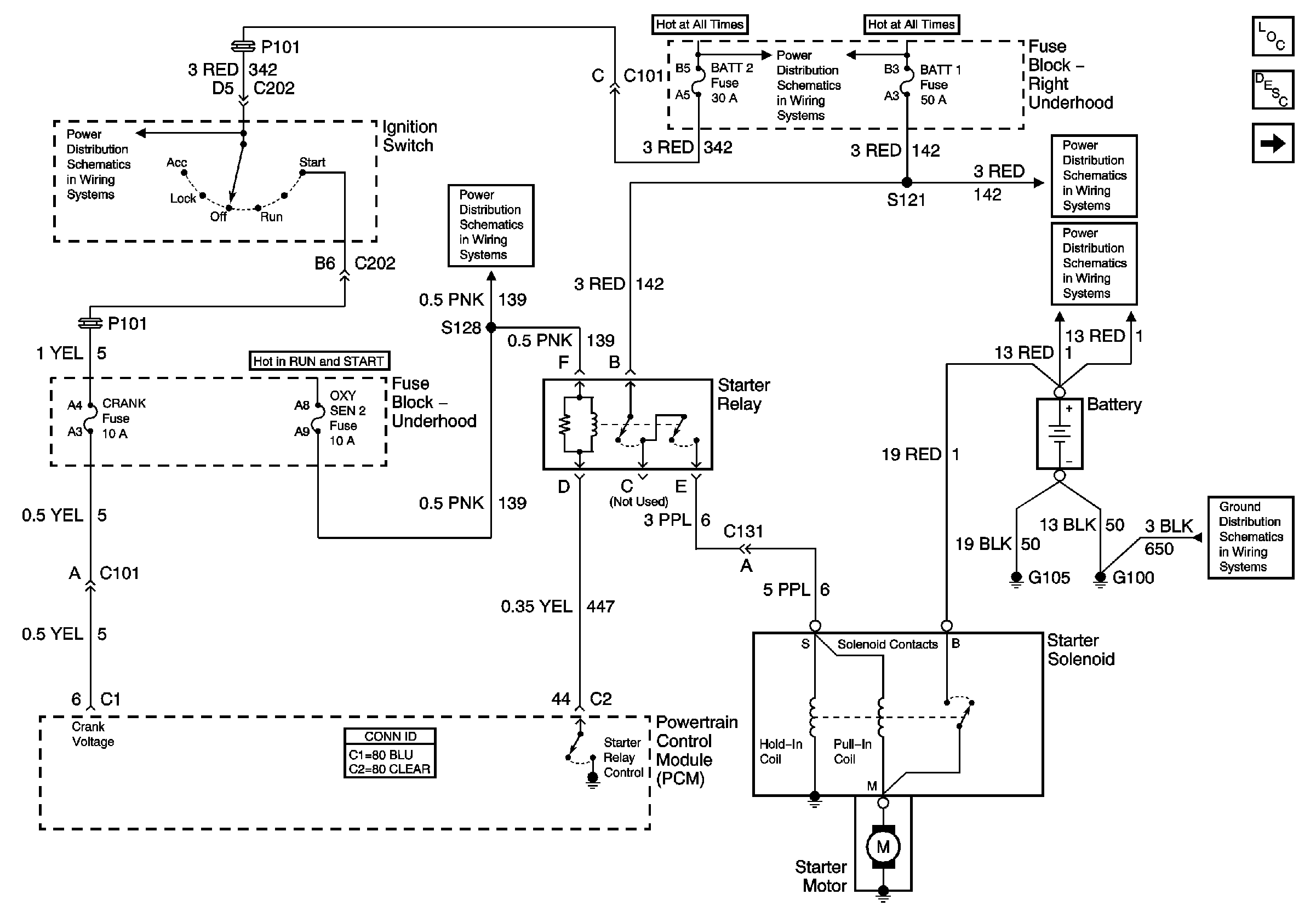
Figure
1:
Starter Solenoid Controls
Master Electrical Component List
Generator
Battery Feeds
OXY SEN 1, OXY SEN 2, FUEL PUMP, ECS Fuses and FUEL PUMP Relay
IGN 1, COOL FANS, BATT 1, and BRAKES Fuses
Battery Feeds
G100 and G105
BATT 2 Fuse and Ignition Switch (2 of 2)
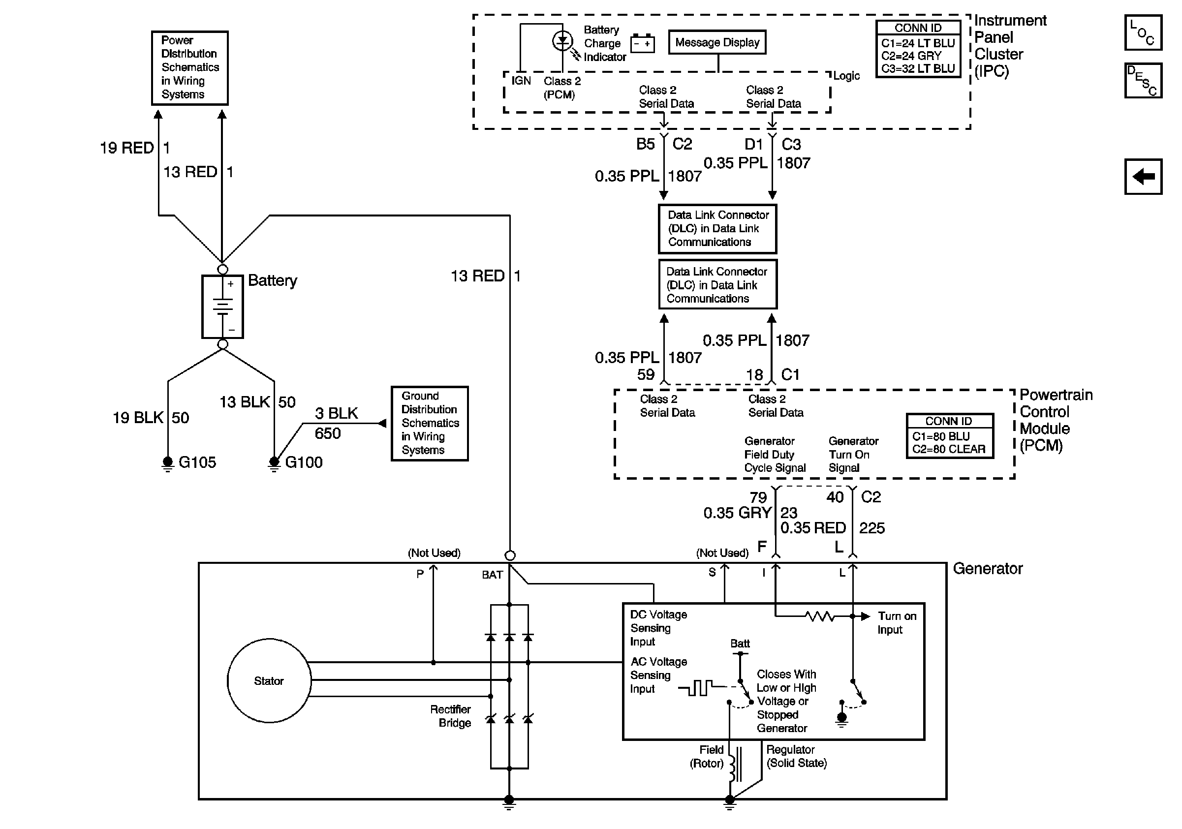
Figure
2:
Generator
Master Electrical Component List
Starter Solenoid Controls
Battery Feeds
G100 and G105
Power, Ground, and Class 2 (2 of 2)
Power, Ground and Class 2 (1 of 2)