GM Service Manual Online
For 1990-2009 cars only
Makes
🢒
Cadillac
🢒
1999
🢒
Escalade
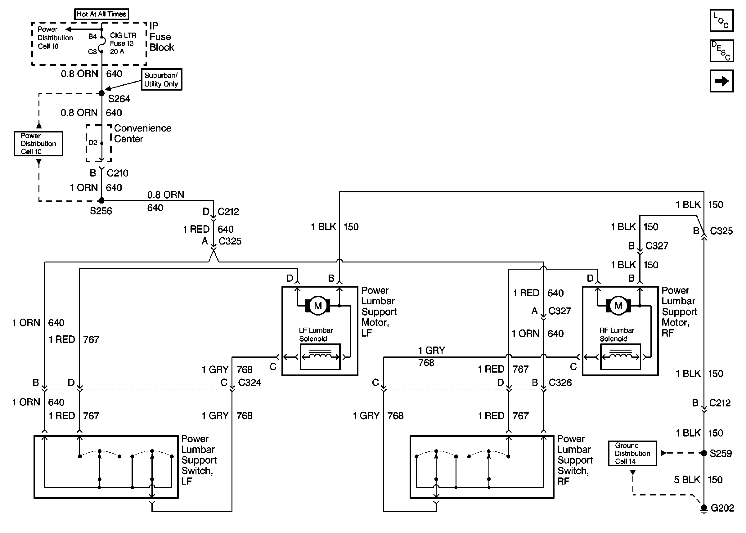
🢒 Cell 141: CIG LTR Fuse, Power Lumbar Seat Switches and Motors, G202(1 of 2)
Cell 141: CIG LTR Fuse, Power Lumbar Seat Switches and Motors, G202(1 of 2)
Cell 141: CIG LTR Fuse, Power Lumbar Seat Switches and Motors, G202 (1 of 2)
Power Lumbar Circuit Description
Cell 141: CIG LTR Fuse, Power Lumbar Seat Switches and Motors, G202(2 of 2)
Power Seat Systems Components
Cell 10: CIG LTR Fuse
Ground Distribution Schematics
Cell 14: G202 (2 of 4)
Cell 10: CIG LTR Fuse