GM Service Manual Online
For 1990-2009 cars only
Makes
🢒
Cadillac
🢒
2007
🢒
Escalade - 2WD
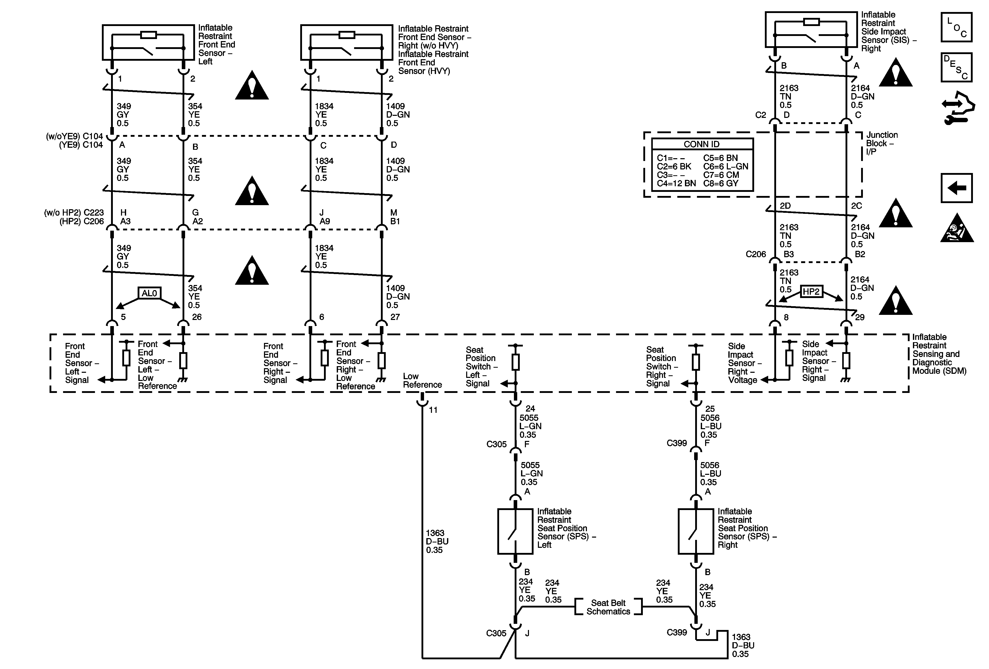
🢒 Front End and Side Impact Sensors and Seat Position Switches
Front End and Side Impact Sensors and Seat Position Switches
Front End and Side Impact Sensors and Seat Position Switches
Master Electrical Component List
SIR System Description and Operation
Control Module References
Driver and Passenger Air Bag
SIR Schematic Icons
SIR Schematic Icons
SIR Schematic Icons
SIR Schematic Icons
Seat Belt Schematics
SIR Schematic Icons
SIR Schematic Icons
SIR Schematic Icons