GM Service Manual Online
For 1990-2009 cars only
Figure 1:

IPM Power, Grounds and DLC


Object Number: 2016274  Size: FS
Figure 2:

IPM Inputs and Outputs 1 of 3


Object Number: 2016279  Size: FS
Figure 3:

IPM Inputs and Outputs 2 of 3


Object Number: 2016280  Size: FS
Figure 4:

IPM Inputs and Outputs 3 of 3


Object Number: 2016285  Size: FS
Figure 5:

IPM Power, Grounds and DLC


Object Number: 2016288  Size: FS
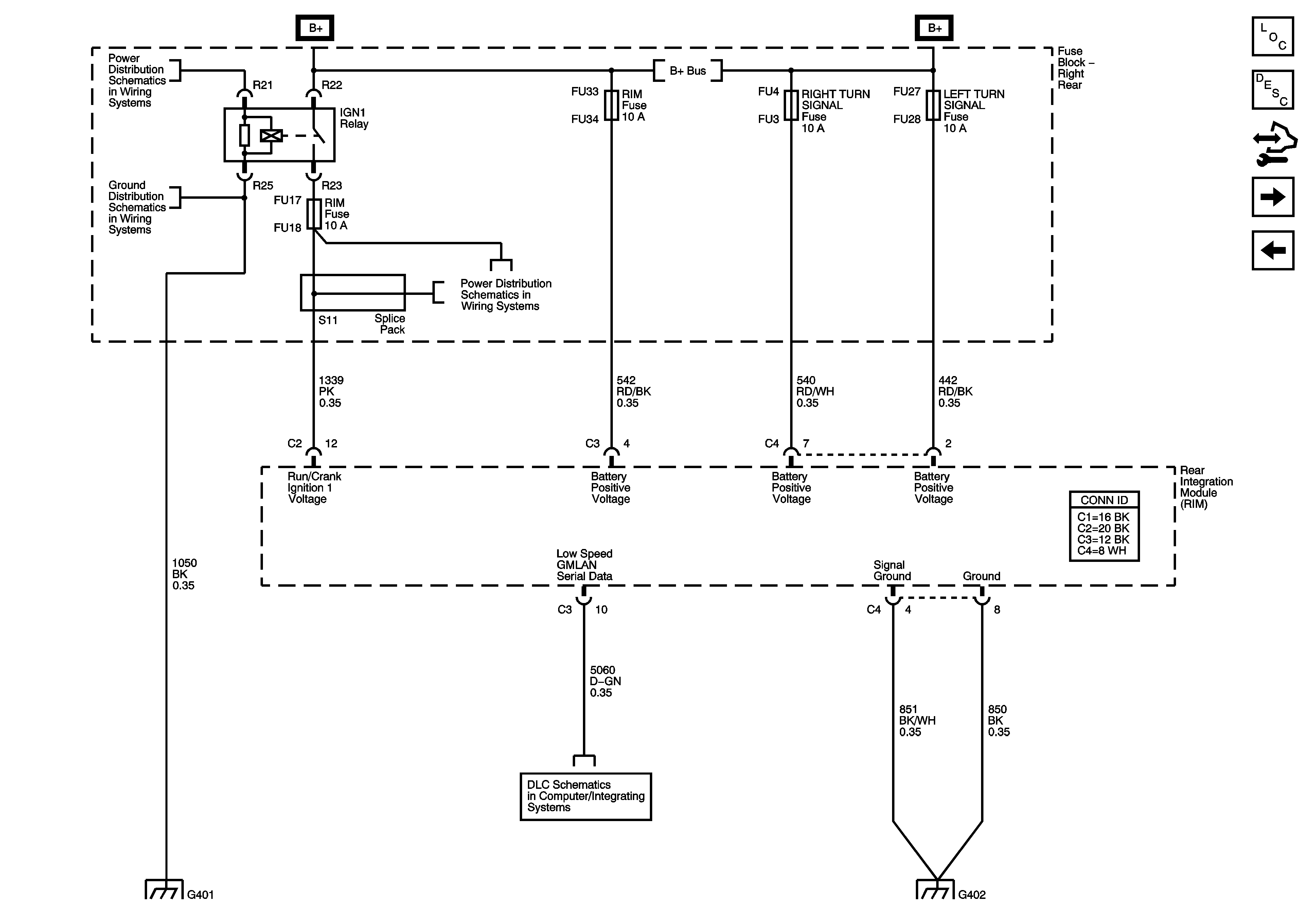
Figure 6:

RIM Inputs and Outputs


Object Number: 2016290  Size: FS