GM Service Manual Online
For 1990-2009 cars only
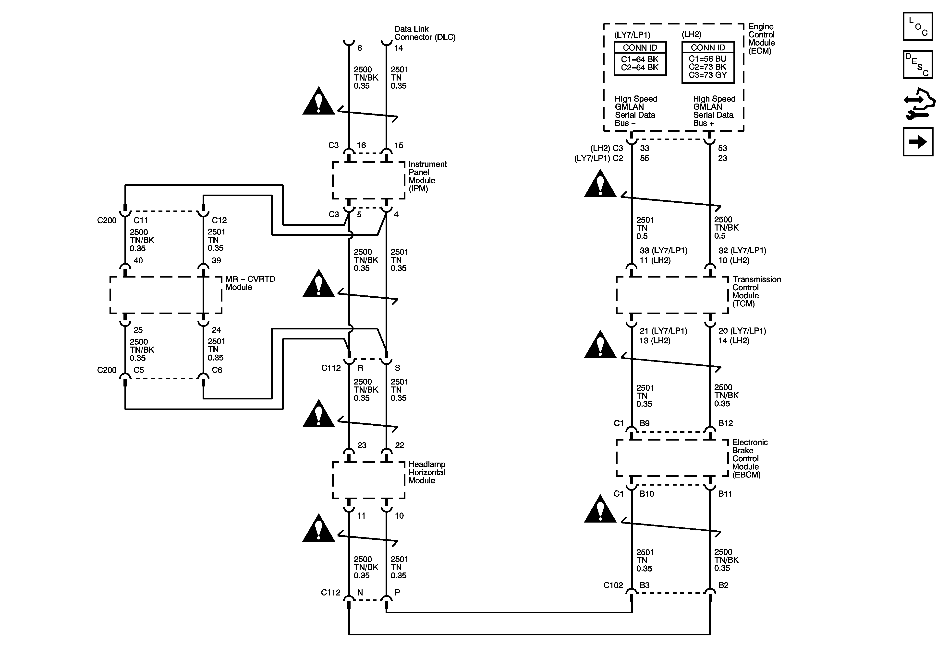
Figure 1:

GMLAN - High Speed


Object Number: 2016291  Size: FS
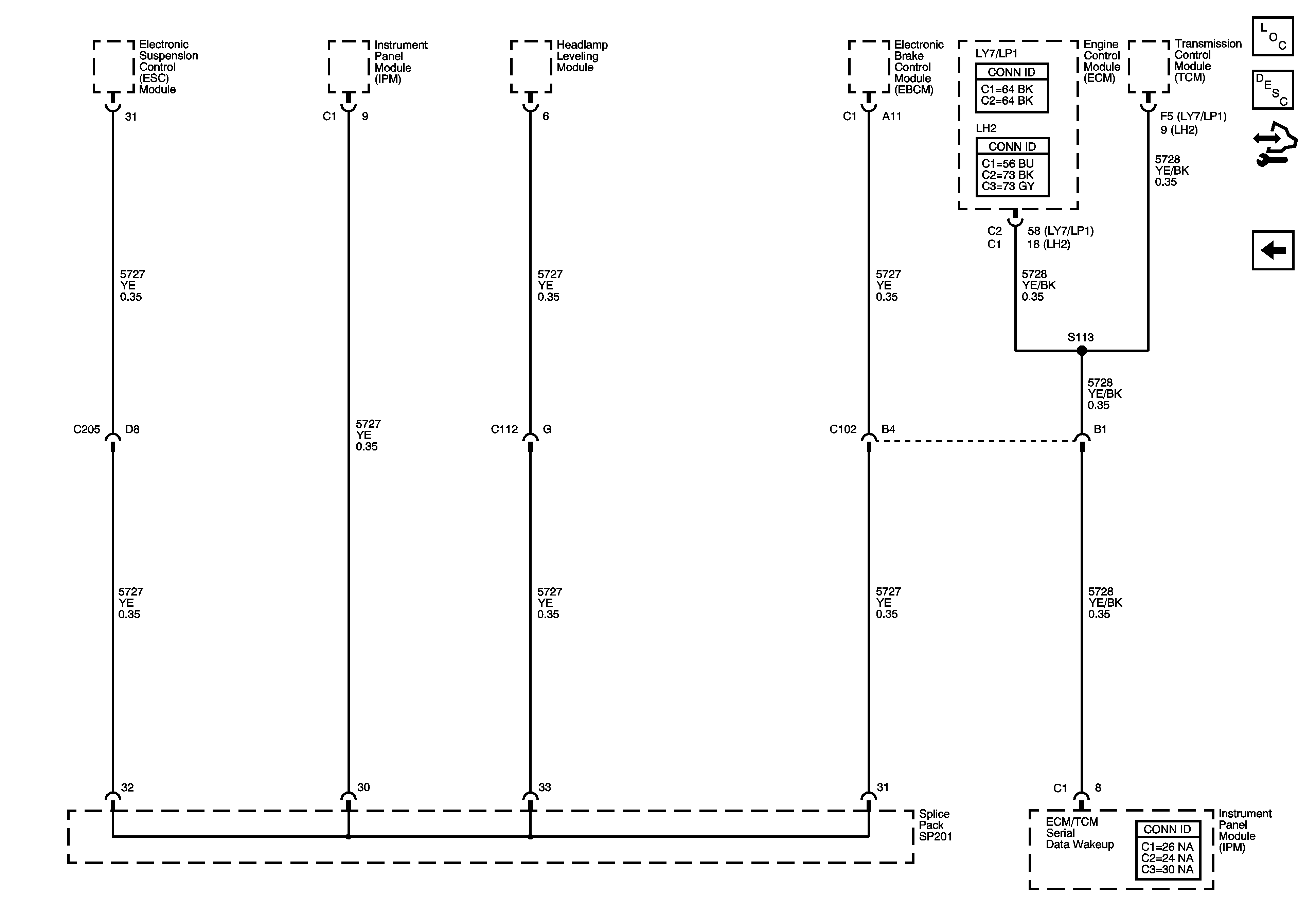
Figure 2:

GMLAN Low Speed 1 of 2


Object Number: 2016292  Size: FS
Figure 3:

GMLAN Low Speed 2 of 2


Object Number: 2016293  Size: FS
Figure 4:

GMLAN High Speed Serial Data Access


Object Number: 2016297  Size: FS
Figure 5:

Power, Ground


Object Number: 2016299  Size: FS