GM Service Manual Online
For 1990-2009 cars only
Figure 1:

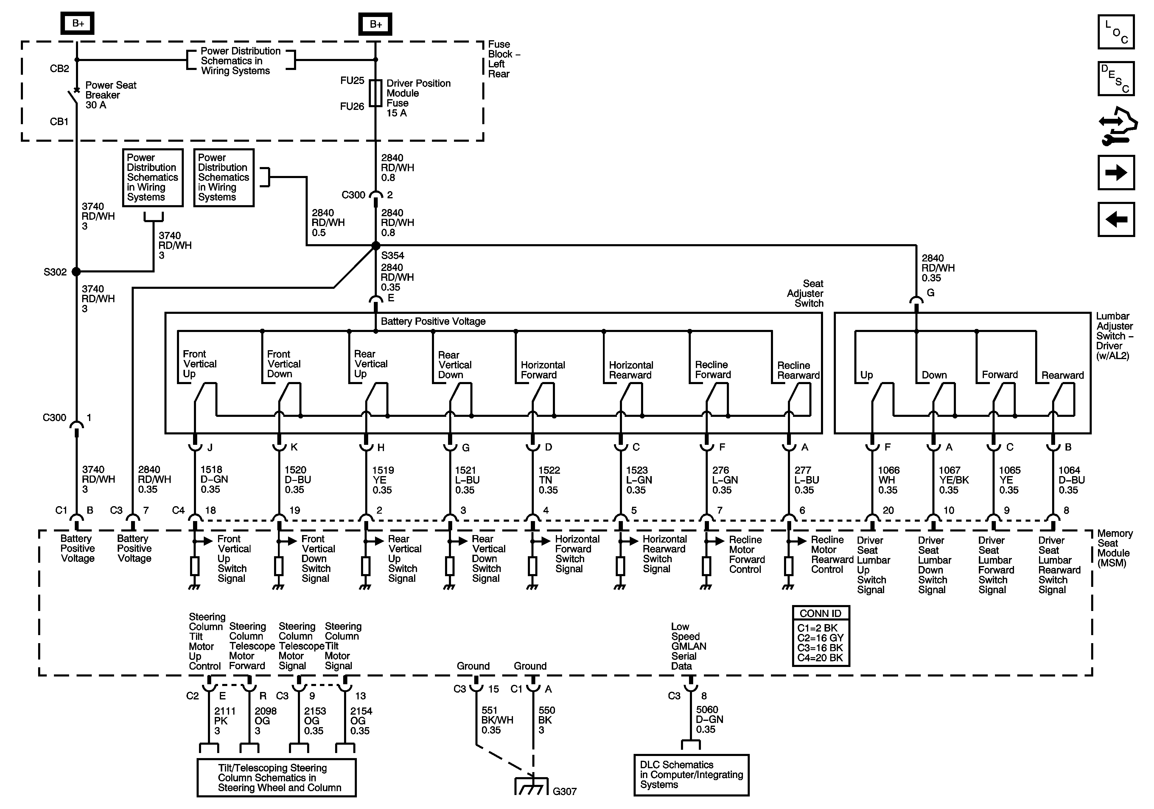
Power Seat, Driver


Object Number: 2018439  Size: FS
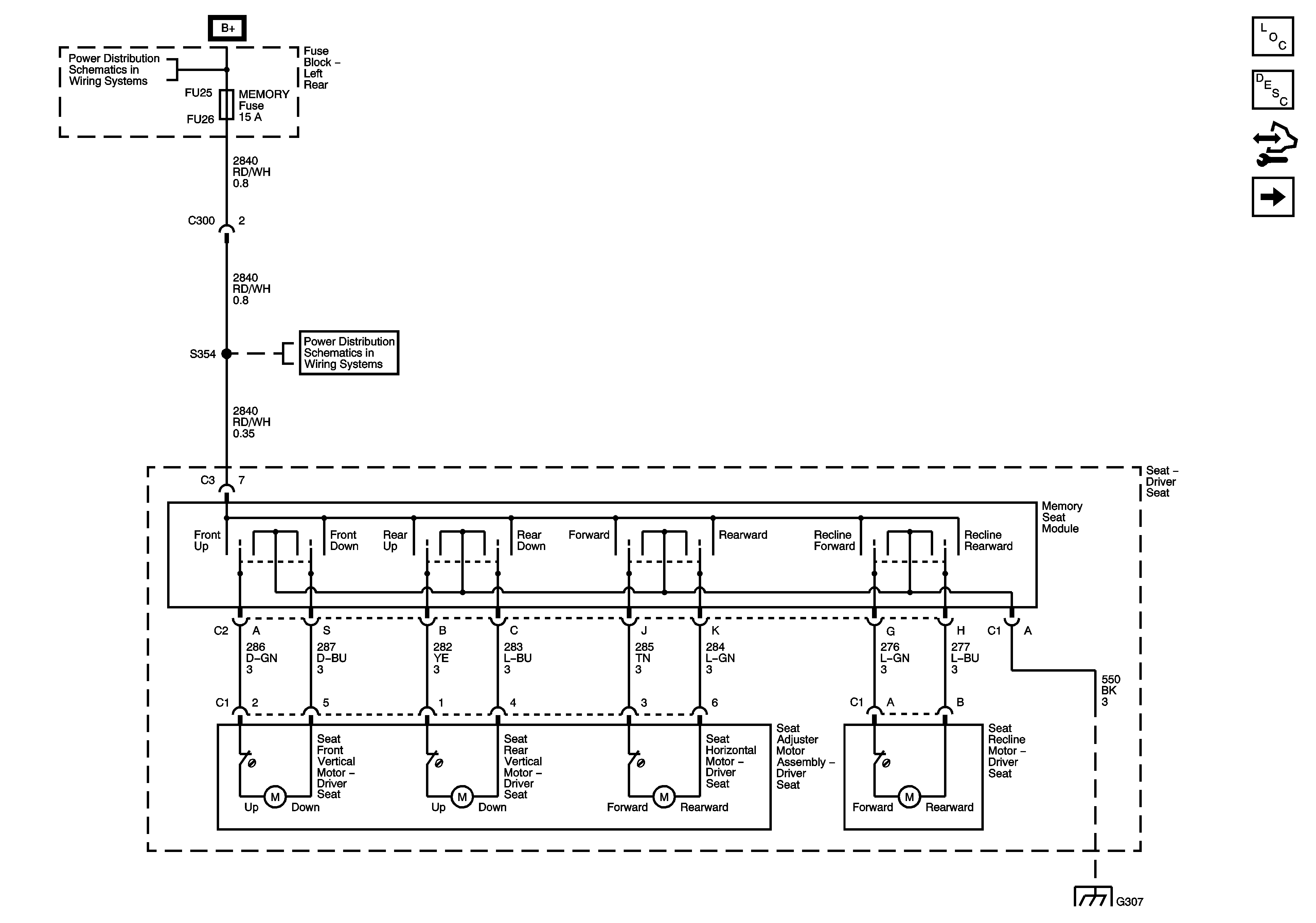
Figure 2:

Memory Seat Module Power, Ground and DLC


Object Number: 2018438  Size: FS
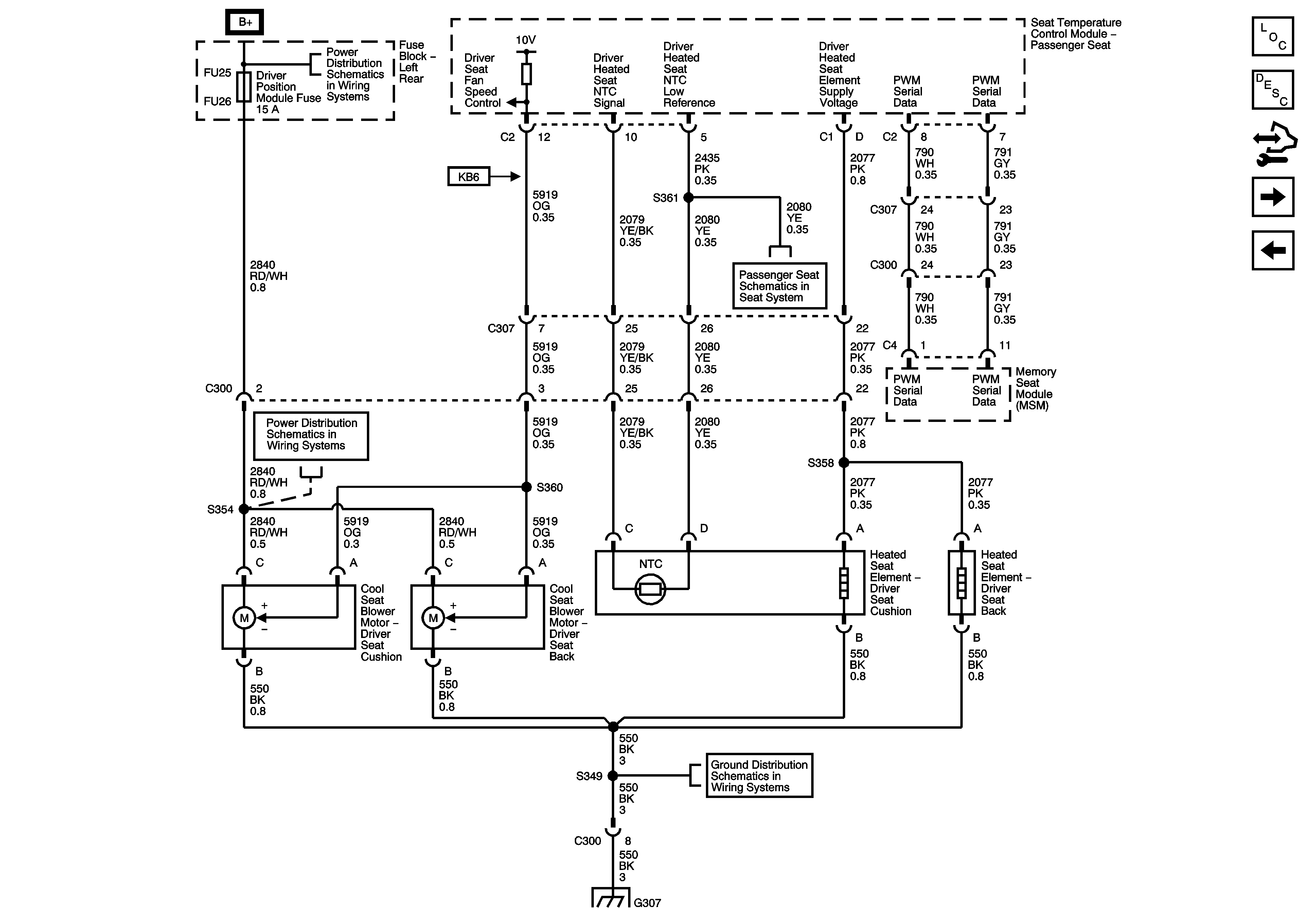
Figure 3:

Heated/Cooled Seat


Object Number: 2018434  Size: FS
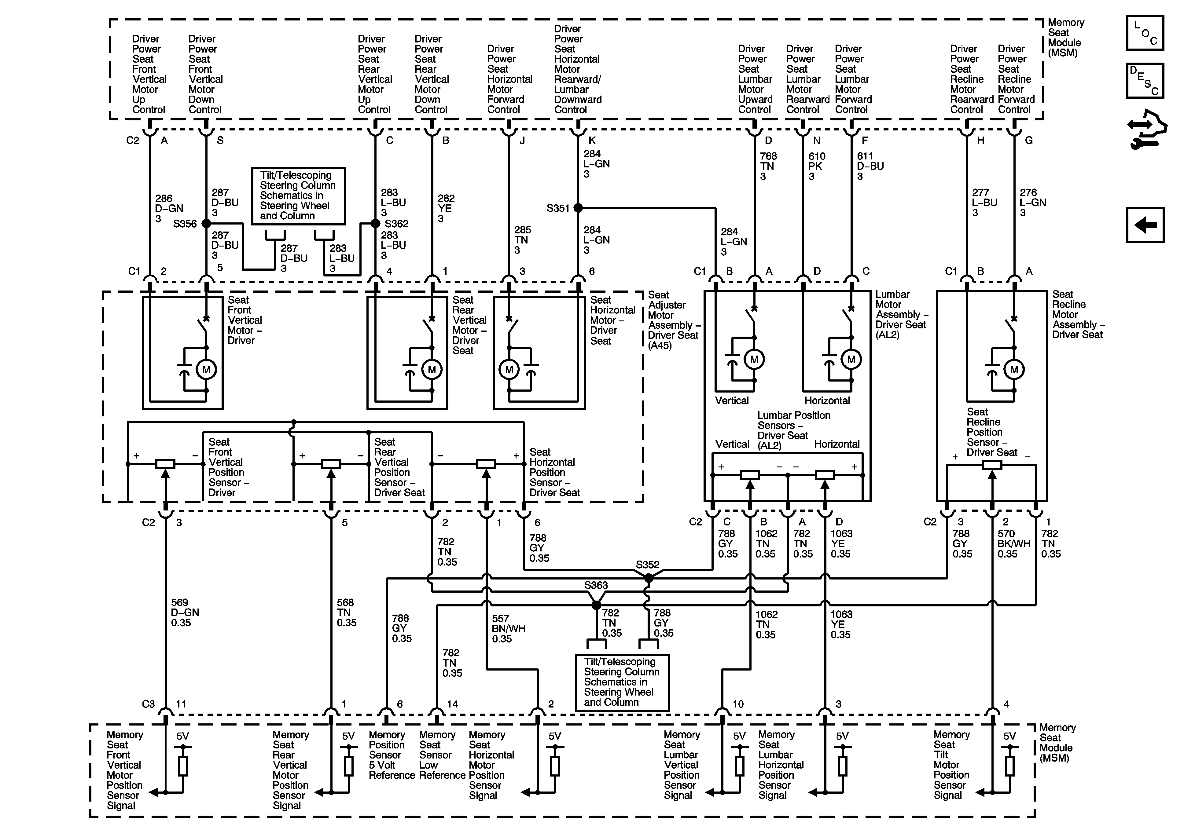
Figure 4:

Position Sensors and Motors


Object Number: 2018436  Size: FS