GM Service Manual Online
For 1990-2009 cars only
Makes
🢒
Cadillac
🢒
2008
🢒
SLS
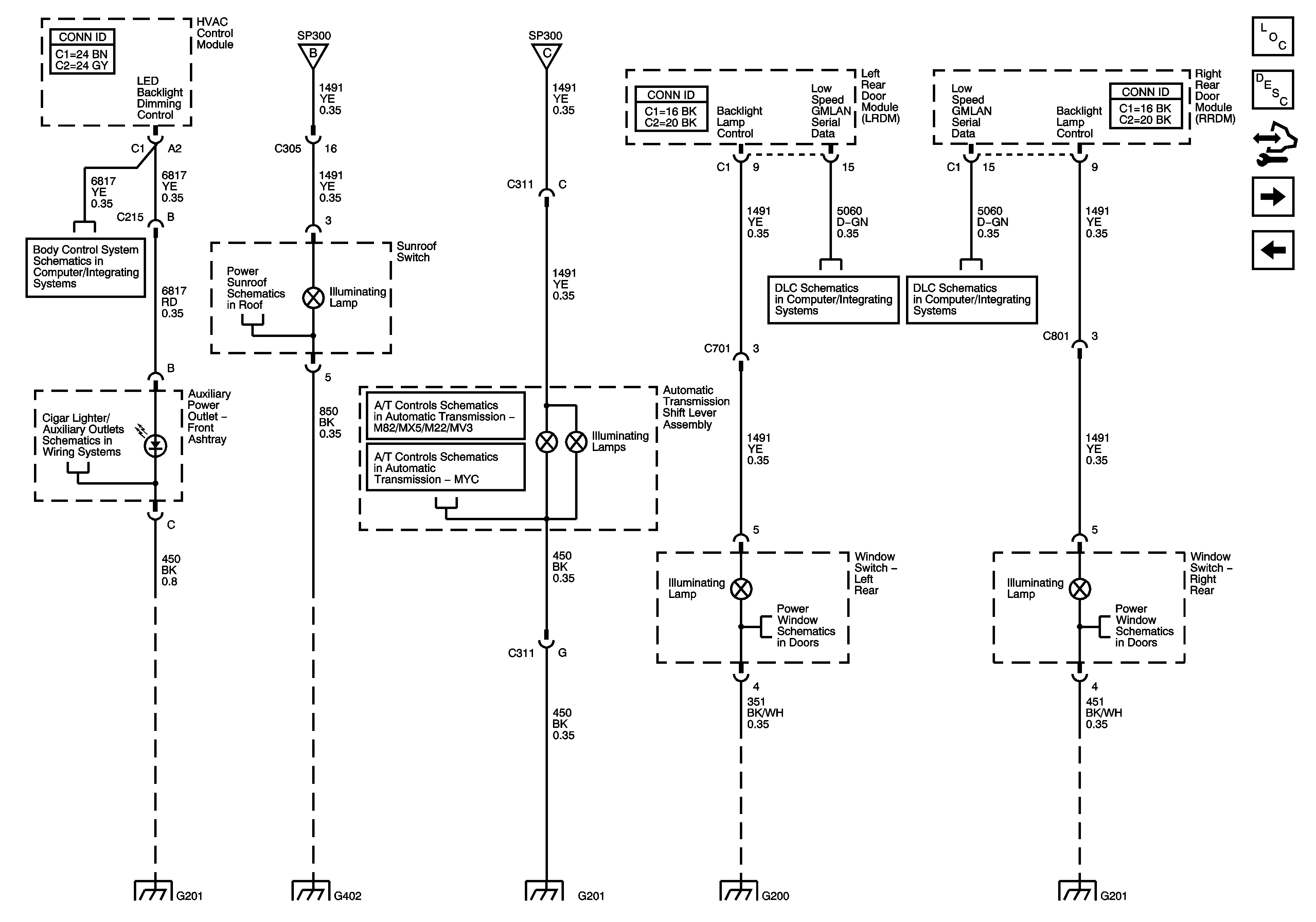
🢒 Dimming Lamps (2 of 3)
Dimming Lamps (2 of 3)
Dimming Lamps 2 of 3
Master Electrical Component List
Interior Lighting Systems Description and Operation
Control Module References
Dimming Lamps (3 of 3)
Dimming Lamps (1 of 3)
Dimming Lamps (1 of 3)
Dimming Lamps (1 of 3)
Sunroof Schematics
Air Quality Sensor, Rear Mode Motor
Cigar Lighter/Power Outlet Schematics
TCM Power, Grounds and DLC
Automatic Transmission Shift Lever Assembly, IPM
GMLAN Low Speed (1 of 2)
GMLAN Low Speed (2 of 2)
Left Rear Window Switch, Motor
Right Rear Window Switch, Motor
G201 (1 of 2)
G402 (1 of 2)
G201 (1 of 2)
G200 (1 of 2)
G201 (1 of 2)