GM Service Manual Online
For 1990-2009 cars only

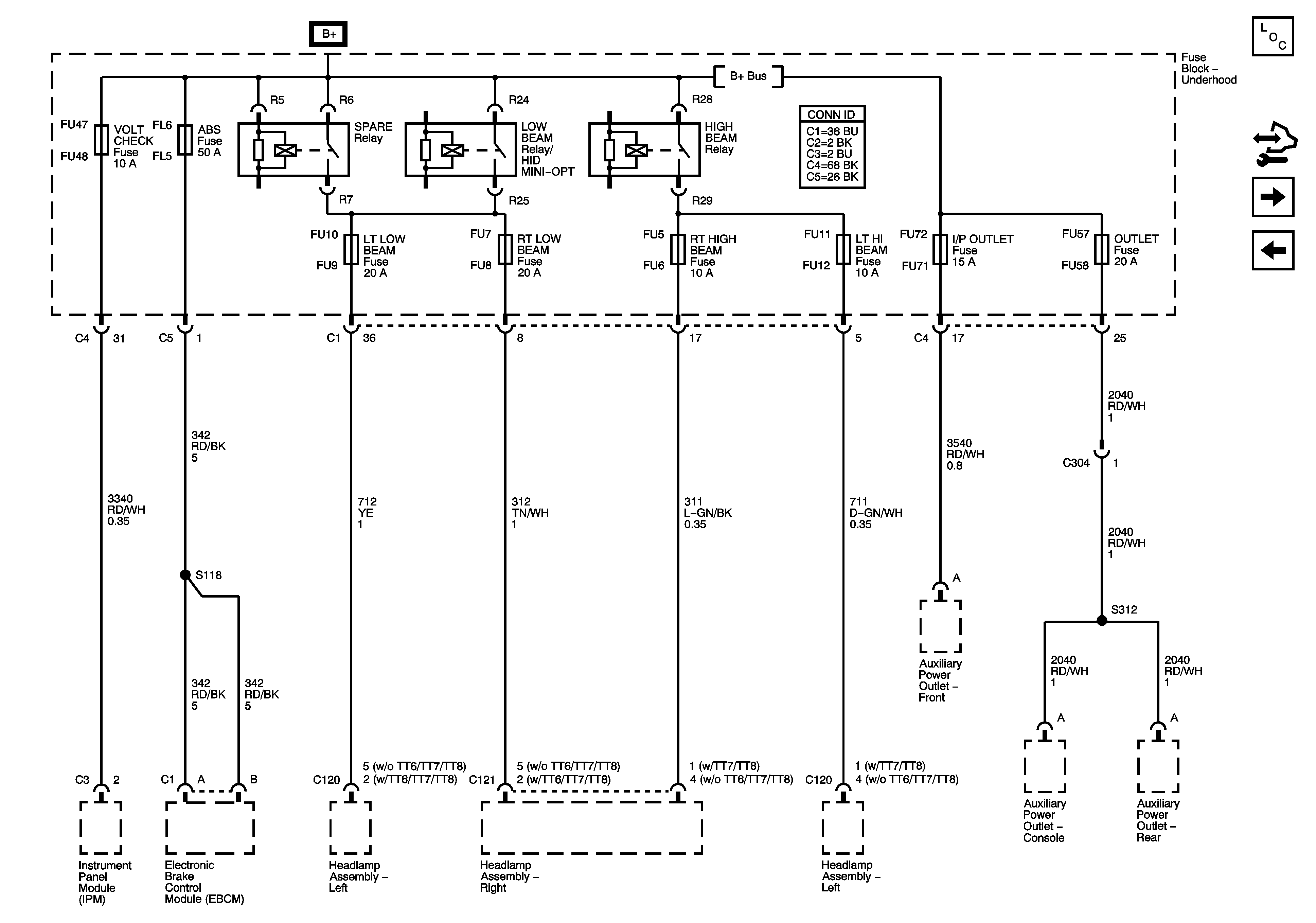
Fuse Block - Underhood: Low Beam, Hi Beam, Power Outlet and Spare Relays; Volt Check, EBCM, LT Lo Beam, RT Lo Beam, RT Hi Beam, LT Hi Beam, I/P Outlet and Outlet Fuses

Fuse Block - Underhood: LO BM, HI BEAM, POWER OUTLET and SPARE RELAYS, VOLT CHECK, EBCM, LT LO BEAM, RT LO BM, RT HI BM, LT HI BM, I/P OUTLET AND OUTLET Fuses


Object Number: 1618991  Size: FS
Master Electrical Component List
Control Module References
Fuse Block - Underhood: HUD, Front Blower, Compressor Clutch, Fog Lamp and Horn Fuses; HDLP Washer Circuit Breaker and Main Relay
Fuse Block - Underhood: Starter IGN 1 Relays; Starter, Starter Relay, CCP TCM/IPM/ECM, MAF, ABS and Washer Nozzle/ACC Fuses
Fuse Block Underhood Bussing