GM Service Manual Online
For 1990-2009 cars only
Makes
🢒
Cadillac
🢒
2008
🢒
SLS
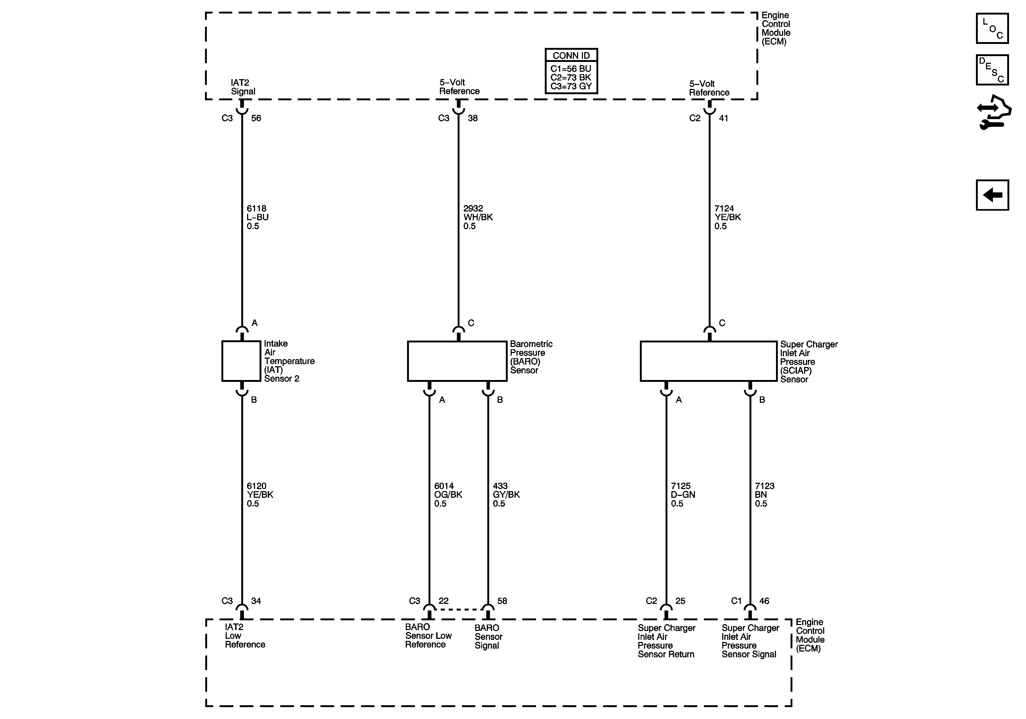
🢒 Engine Data Sensors - IAT 2, BARO, SCIAP
Engine Data Sensors - IAT 2, BARO, SCIAP
Engine Data Sensors -- IAT 2, BARO, SCIAP
Master Electrical Component List
Camshaft Actuator System Description
Control Module References
Charge Air Cooler (CAC) Coolant Pump