GM Service Manual Online
For 1990-2009 cars only

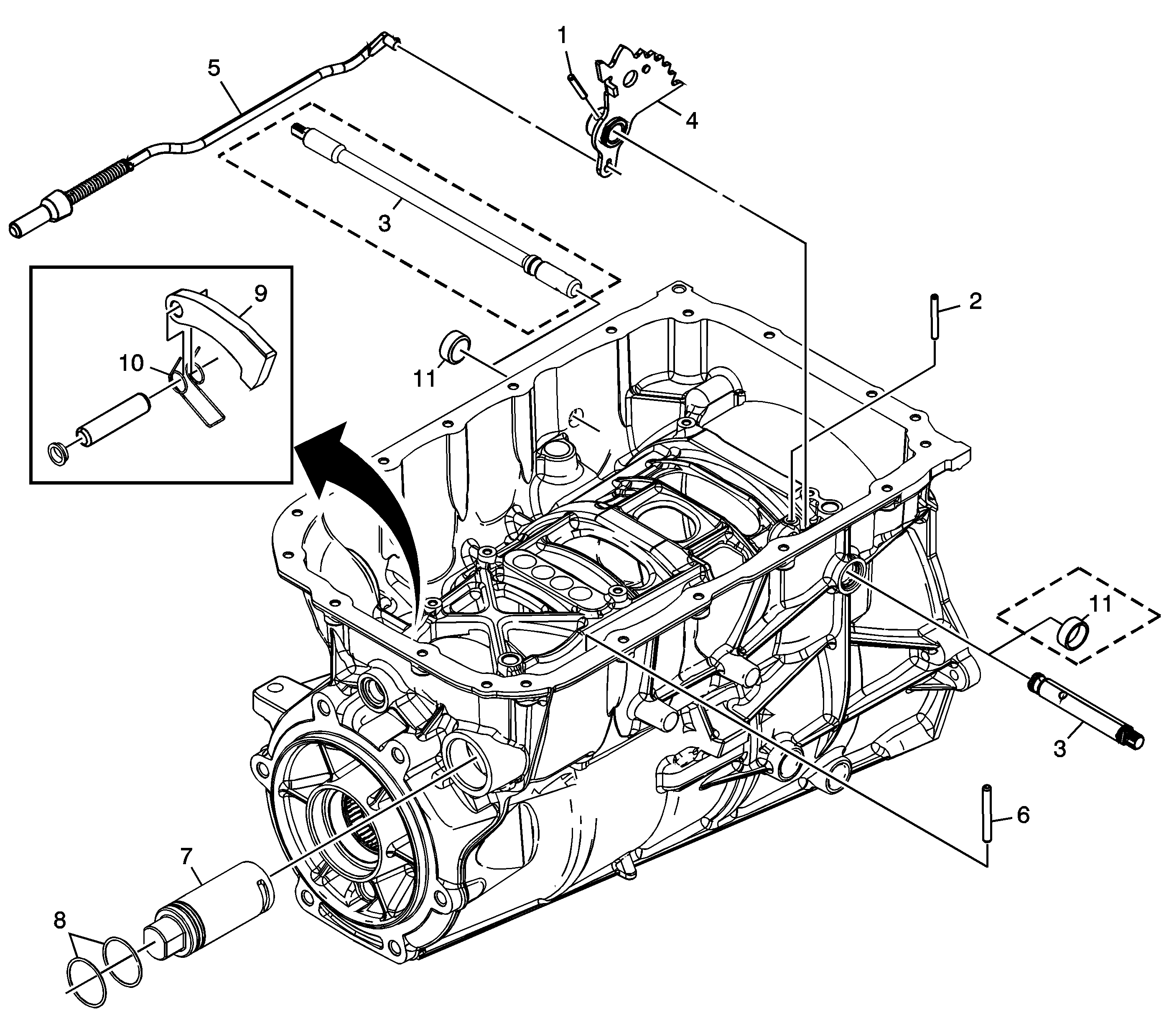
Object Number: 1748735  Size: LF

Callout

Component Name

1

Manual Shaft Detent Lever Hub Pin

Caution: Refer to Pin Reuse Caution in the Preface section.

2

Manual Shift Shaft Pin

Caution: Refer to Pin Reuse Caution in the Preface section.

3

Manual Shift Shaft

Caution: Ensure the manual shift shaft seal is replaced before installing the shaft. Installing the seal after the shaft may cause damage to the seal, resulting in fluid leaks and transmission damage.

Tip
Refer to Manual Shift Shaft Seal Replacement.

4

Manual Shaft Detent Lever Assembly

5

Park Pawl Actuator Assembly

6

Park Pawl Actuator Guide Pin

Caution: Refer to Pin Reuse Caution in the Preface section.

Tip
Use a large pair of side cutters to "walk" the pin out.

7

Park Pawl Actuator Guide

8

Park Pawl Actuator Guide (O-ring) Seals

Caution: Refer to Seal Reuse Caution in the Preface section.

9

Park Pawl

Tip
Inspect for damage only. Do not remove. The park pawl is not a serviceable component.

10

Park Pawl Spring

Tip
Inspect for damage only. Do not remove. The park pawl spring is not a serviceable component.

11

Park Pawl Shaft Hole Plug

Special Tools

DT 47770 Seal Installer