GM Service Manual Online
For 1990-2009 cars only
Figure 1:

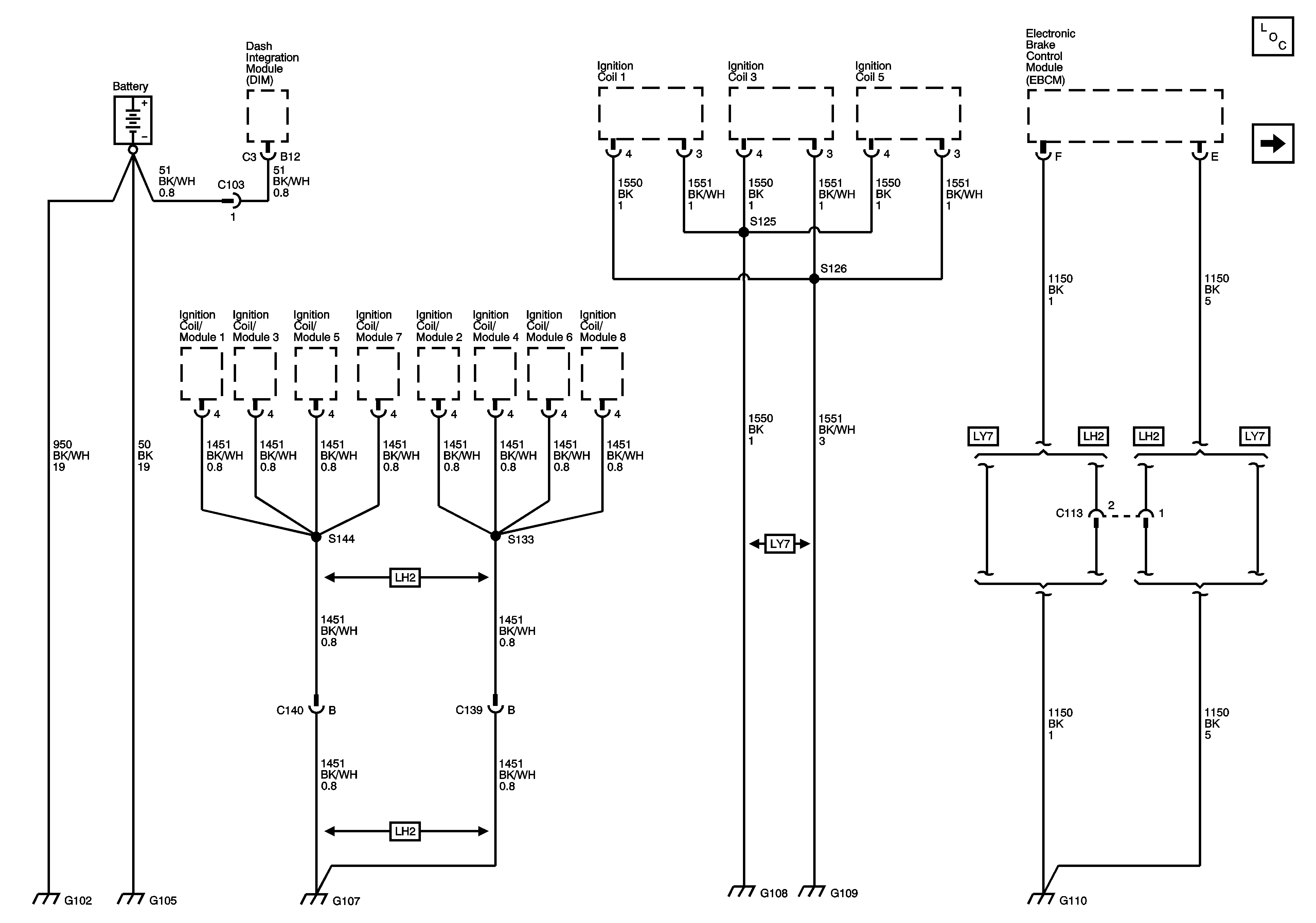
G102, G105, G107, G108, G109 and G110


Object Number: 1331477  Size: FS
Master Electrical Component List
G111, G112, G113, G114 and G306
Figure 2:

G111, G112, G113, G114 and G306


Object Number: 929444  Size: FS
Master Electrical Component List
G100 - LH2
G102, G105, G107, G108, G109 and G110
SIR Caution for Zoning
Figure 3:

G100 - LH2


Object Number: 929447  Size: FS
Master Electrical Component List
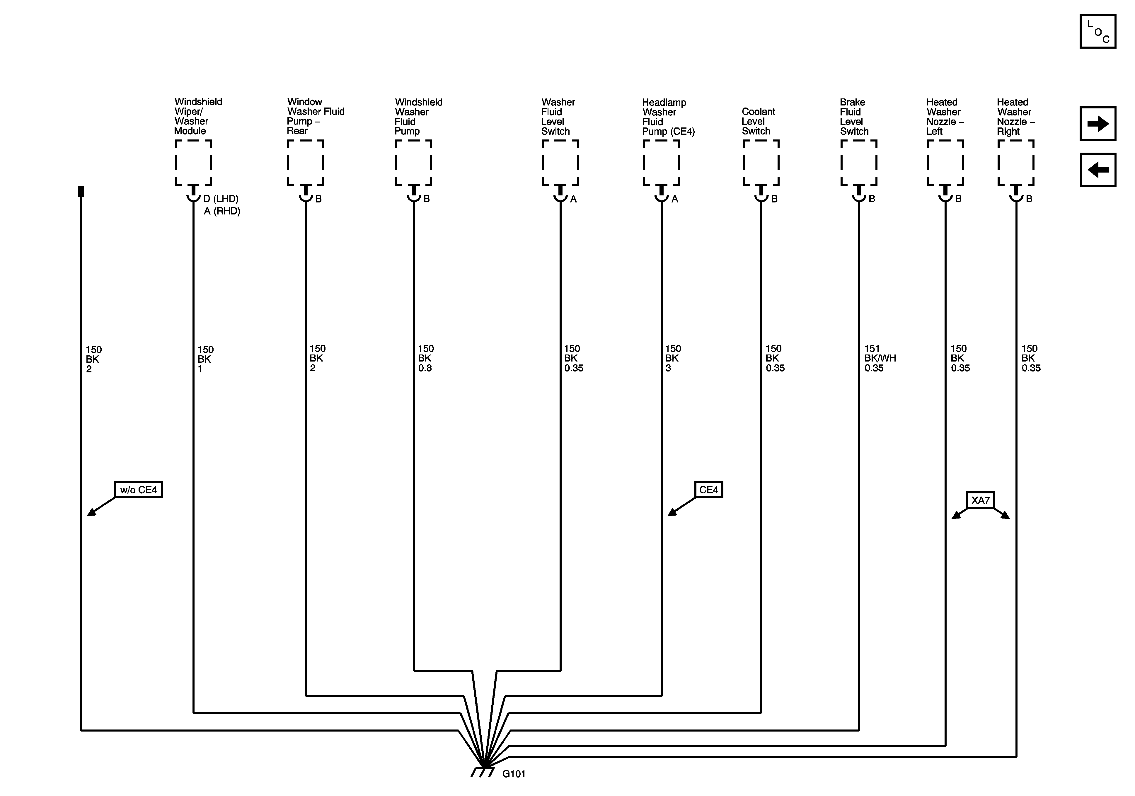
G101
G111, G112, G113, G114 and G306
Figure 4:

G101


Object Number: 929448  Size: FS
Master Electrical Component List
G104
G100 - LH2
Figure 5:

G104


Object Number: 929450  Size: FS
Master Electrical Component List
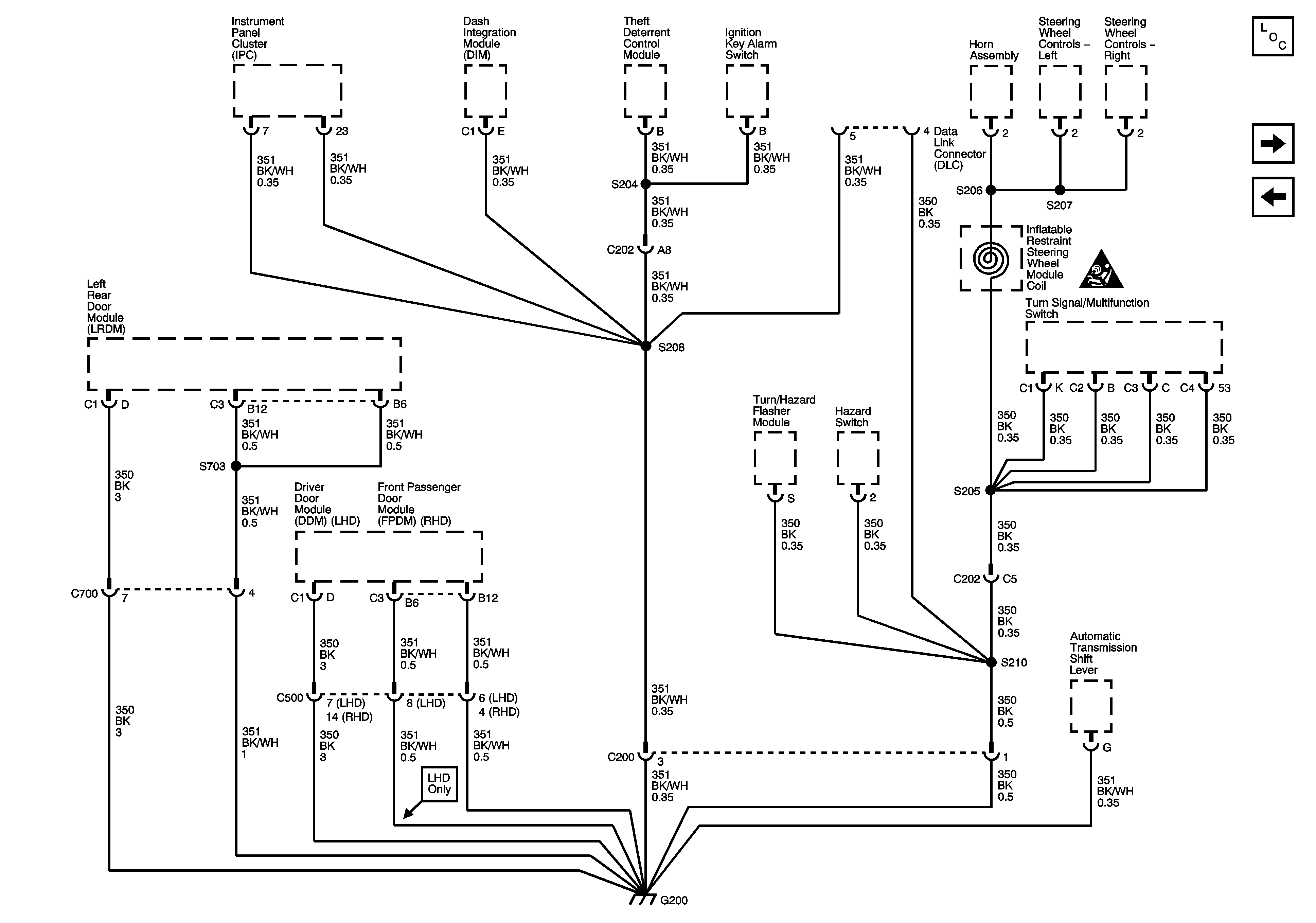
G200
G101
Figure 6:

G200


Object Number: 929458  Size: FS
Master Electrical Component List
G201
G104
SIR Caution for Zoning
Figure 7:

G201


Object Number: 929465  Size: FS
Master Electrical Component List
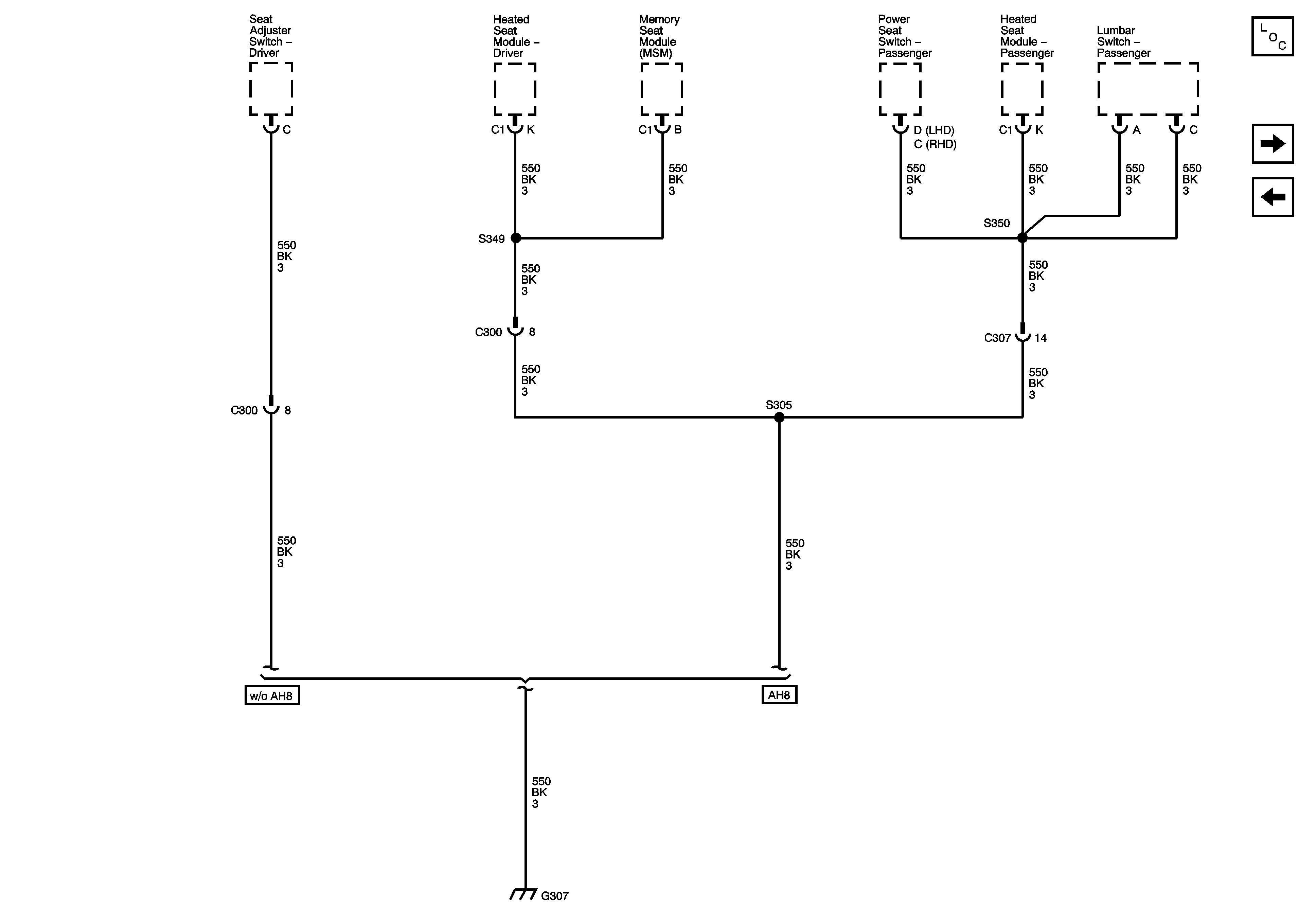
G307
G200
Figure 8:

G307


Object Number: 929486  Size: FS
Master Electrical Component List
G401 - 1 of 2
G201
Figure 9:

G401 - 1 of 2


Object Number: 929490  Size: FS
Master Electrical Component List
G401 - 2 of 2
G307
G401 - 2 of 2
Figure 10:

G401 - 2 of 2


Object Number: 929497  Size: FS
Master Electrical Component List
G402 - 1 of 2
G401 - 1 of 2
G401 - 1 of 2
Figure 11:

G402 - 1 of 2


Object Number: 929499  Size: FS
Master Electrical Component List
G401 - 2 of 2
G402 - 2 of 2
Figure 12:

G402 - 2 of 2


Object Number: 1389586  Size: FS
Master Electrical Component List
G402 - 1 of 2