GM Service Manual Online
For 1990-2009 cars only
Makes
🢒
Cadillac
🢒
2005
🢒
SRX
🢒
Vehicle Control Systems
🢒
Vehicle DTC Information
🢒 Rear Seat Schematics
Figure
1:
Power, Ground, Serial Data and Controls (AM0)
Master Electrical Component List
Power Seats System Description and Operation Folding Seat
Control Module References
Motors, Sensors, and Position Switches (AM0)
Class 2 Serial Data - 2 of 2
Fuse Block - Left Rear B+ Bus
G401 - 1 of 2
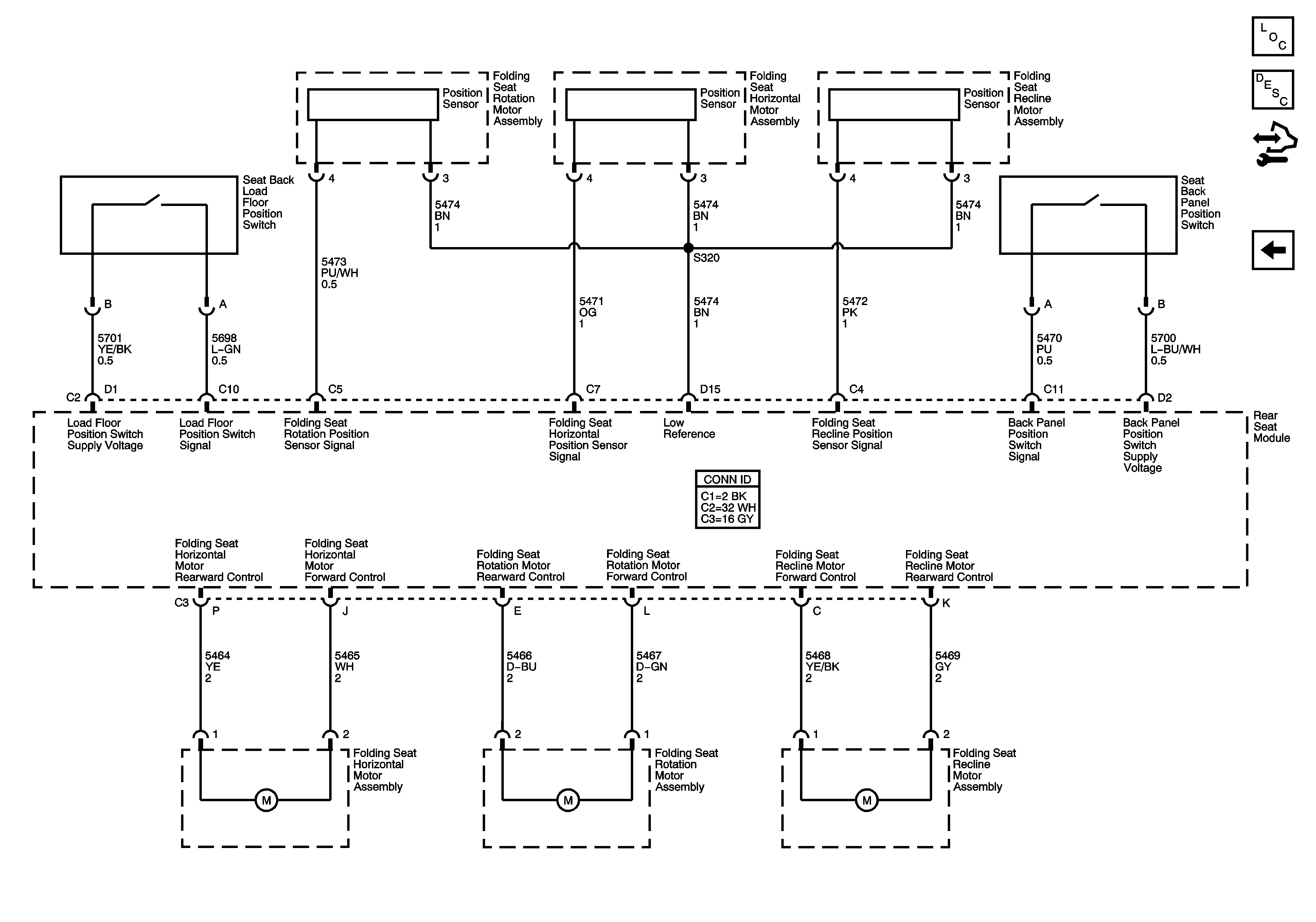
Figure
2:
Motors, Sensors, and Position Switches (AM0)
Master Electrical Component List
Power Seats System Description and Operation Folding Seat
Control Module References
Power, Ground, Serial Data and Controls (AM0)