GM Service Manual Online
For 1990-2009 cars only
Makes
🢒
Cadillac
🢒
2005
🢒
SRX
🢒
Accessories
🢒
Adjustable Pedals
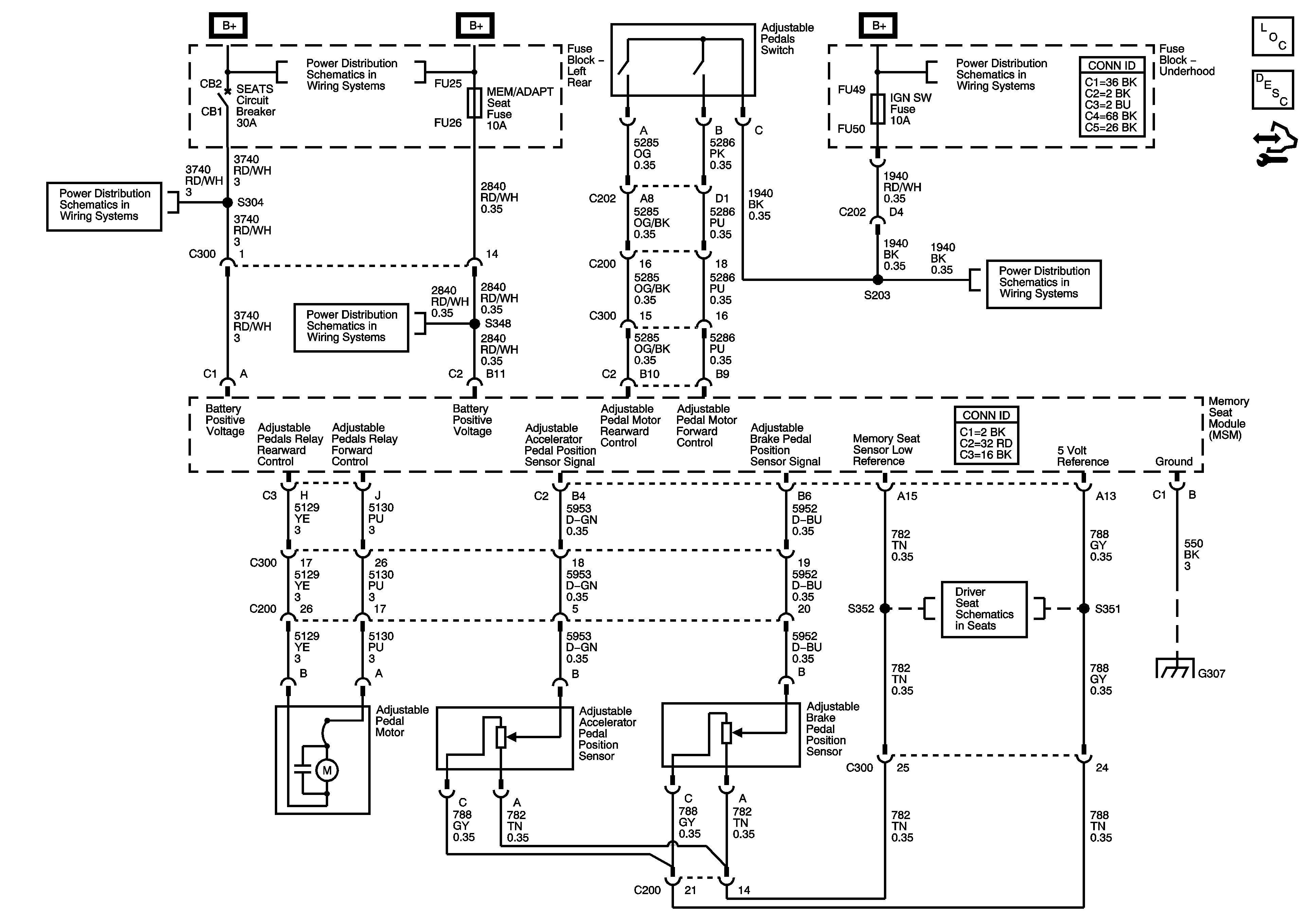
🢒 Adjustable Pedal Schematics
Master Electrical Component List
Adjustable Pedals Description and Operation
Control Module References
FFSM, FFS SW, and THEFT Fuses and SEAT Circuit Breaker
Fuse Block - Left Rear B+ Bus
AMP, AUDIO, DRIVER DR MOD, ELC COMP, L FRT HTD SEAT MOD, MEM/ADAPT SEAT, and REAR DR MOD Fuses
Fuse Block - Underhood B+ Bus Schematic
IGN SW Fuse and Ignition Switch - 1 of 2
Memory Seat Position Sensors and Motors (A45)
G307