GM Service Manual Online
For 1990-2009 cars only
Makes
🢒
Cadillac
🢒
2007
🢒
SRX
🢒
Power and Signal Distribution
🢒
Power Outlets
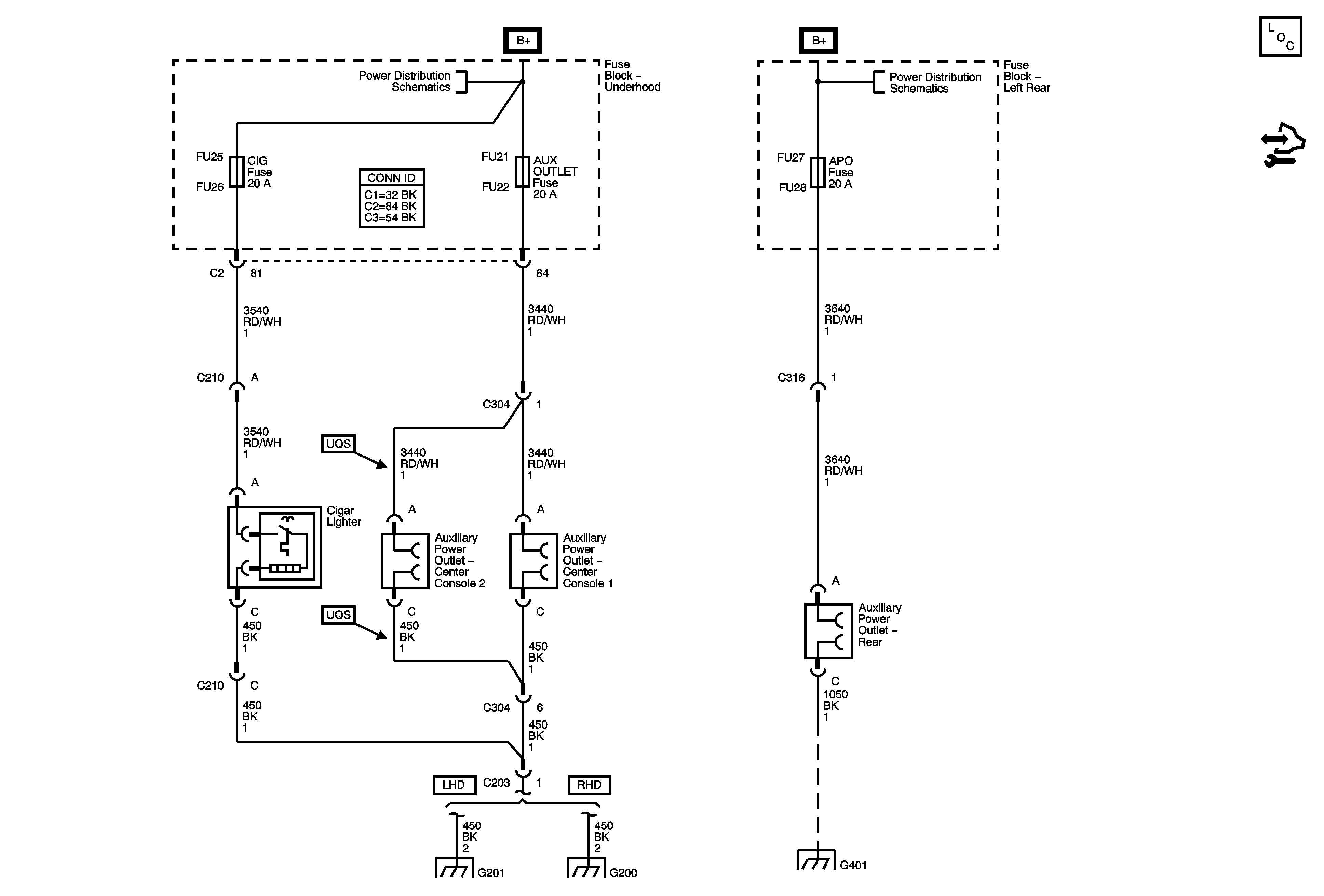
🢒 Cigar Lighter/Power Outlet Schematics
Master Electrical Component List
Control Module References
Underhood Fuse Block B+ Bus - 1 of 2
Left Rear Fuse Block B+ Bus
G201 (LHD)
G200 1 OF 2 (RHD)
G401 (1 of 3)